1. 领域背景与文献引入
文献英文标题:Krüppel-like factor 7 deficiency causes autistic-like behavior in mice via regulating Clock gene;发表期刊:Cell & Bioscience;影响因子:未公开;研究领域:神经科学(自闭症谱系障碍与昼夜节律调控)
领域共识:自闭症谱系障碍(ASD)是一类以社交沟通障碍、重复刻板行为为核心症状的神经发育障碍性疾病,全球发病率约为1%,遗传因素贡献了约80%的发病风险。近年来,随着全基因组关联分析、拷贝数变异分析等技术的应用,已鉴定出数百个ASD候选致病基因,但多数基因的具体致病机制仍未阐明。同时,流行病学及动物实验研究发现,约70%的ASD患者伴随睡眠障碍、昼夜节律紊乱等症状,昼夜节律核心基因的突变或表达异常与ASD的发病存在关联,但二者之间的分子调控通路尚未明确。Krüppel样因子7(klf7)是神经系统中调控神经元增殖、分化及轴突生长的关键转录因子,近年通过人类遗传研究被鉴定为ASD的候选致病基因,但klf7缺失导致ASD的具体分子机制仍处于未知状态。针对这一研究空白,本研究旨在阐明klf7通过调控昼夜节律核心基因Clock参与ASD发病的分子机制,并探索通过恢复昼夜节律改善ASD症状的潜在治疗策略,为ASD的病因解析及治疗靶点开发提供新的依据。
2. 文献综述解析
作者对现有研究的分类维度主要分为三类:一是ASD的遗传病因研究,二是昼夜节律紊乱与ASD的关联研究,三是klf7在神经发育中的功能研究。现有ASD遗传研究通过大规模人群队列分析,已鉴定出大量候选致病基因及遗传变异,明确了遗传因素在ASD发病中的核心作用,但多数研究仅停留在基因-表型的关联层面,缺乏对基因功能及上下游调控通路的深入解析,无法解释遗传变异如何导致ASD的病理表型。昼夜节律与ASD的关联研究主要基于流行病学调查及动物模型,发现ASD患者的昼夜节律基因表达模式显著异常,核心节律基因敲除小鼠可出现ASD样行为,但尚未明确具体的分子调控通路及关键介导分子。klf7的功能研究表明其在胚胎期神经发育过程中调控神经元的增殖与分化,且在人类ASD患者中存在klf7基因的缺失或新发突变,但klf7缺失如何影响神经发育并导致ASD的具体机制尚未阐明,缺乏对其下游靶基因及信号通路的系统研究。本研究的创新点在于首次揭示klf7通过直接结合昼夜节律核心基因Clock的启动子区域,形成负反馈调控环路,进而导致昼夜节律紊乱及ASD样行为,并在细胞及动物水平验证了褪黑素通过恢复昼夜节律改善ASD样行为的治疗潜力,填补了klf7致病机制及昼夜节律与ASD关联分子通路的研究空白,为ASD的病因解析及治疗策略开发提供了新的方向。
3. 研究思路总结与详细解析
整体研究框架以“klf7缺失→Clock基因表达下调→昼夜节律紊乱→ASD样行为”为核心科学假设,通过细胞实验、动物模型构建、药物干预的多层面验证,形成“假设提出-细胞水平验证-动物模型验证-治疗策略探索”的完整研究闭环,系统解析了klf7调控昼夜节律导致ASD的分子机制。
3.1 klf7对昼夜节律基因的调控作用验证
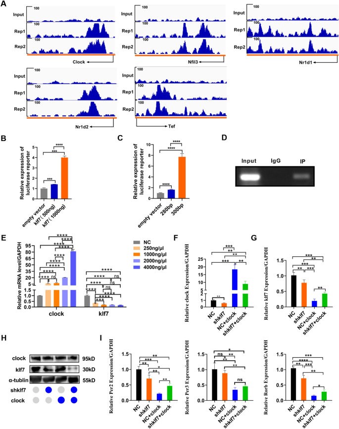
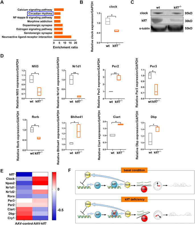
实验目的是明确klf7是否参与核心昼夜节律基因的表达调控,方法上首先检测小鼠神经母细胞瘤细胞(N2A)中klf7的昼夜节律表达模式,随后通过慢病毒介导的短发夹RNA(shRNA)敲低klf7,或过表达klf7,采用实时荧光定量PCR(qRT-PCR)检测Clock、Nr1d1、Cry1等核心昼夜节律基因的表达变化;同时构建人诱导多能干细胞(hiPSC)来源的人脑类器官,敲低klf7后通过RNA测序(RNA-seq)分析节律基因的表达差异。结果显示,klf7在N2A细胞中呈现明显的昼夜节律表达,峰值出现在主观黑夜期16小时(CT16);敲低klf7后Clock基因表达显著下调2.1倍(n=4,P<0.01),过表达klf7则Clock表达显著上调1.8倍(n=4,P<0.001);人脑类器官中敲低klf7后,多个核心节律基因的表达出现显著紊乱,其中Clock基因表达下调1.6倍(n=2,P<0.05)。实验所用关键产品:染色质免疫共沉淀测序(ChIP-seq)实验使用Abcam的抗体(货号ab9110、ab172730),其他实验使用领域常规试剂与仪器。

3.2 klf7与Clock基因的转录调控关系验证
实验目的是验证klf7对Clock基因的直接转录调控及二者是否形成反馈调控环路,方法上通过ChIP-seq检测klf7在N2A细胞中的基因组结合靶点,发现klf7可特异性结合Clock基因的启动子区域;随后构建不同长度的Clock启动子荧光素酶报告载体,与klf7过表达载体共转染293T细胞,检测荧光素酶活性以验证转录调控作用;同时在N2A细胞中剂量依赖性过表达Clock,采用qRT-PCR、蛋白质免疫印迹(Western Blot)检测klf7的表达变化。结果显示,klf7可直接结合Clock启动子的300bp核心区域,并呈剂量依赖性正向调控Clock的转录活性,当klf7过表达剂量为1000ng时,荧光素酶活性显著上调3.2倍(n=4,P<0.0001);而过表达Clock则显著抑制klf7的mRNA及蛋白表达,当Clock过表达剂量为4000ng时,klf7 mRNA表达下调2.5倍(n=4,P<0.001),形成负反馈调控环路。实验所用关键产品:荧光素酶报告基因实验使用Promega的试剂,其他实验使用领域常规试剂。

3.3 klf7敲低细胞的昼夜节律表型分析
实验目的是明确klf7缺失对细胞昼夜节律振荡的影响,方法上对N2A细胞进行血清休克同步化,随后每隔4小时收集细胞,采用实时荧光定量PCR检测Clock、Per2、Cry2等核心节律基因的表达变化,分析节律振荡的振幅、相位及周期。结果显示,野生型N2A细胞中Clock基因呈现明显的昼夜节律表达,峰值与谷值的表达差异达3.5倍;而klf7敲低细胞中Clock的节律性表达被完全破坏,峰值与谷值的振幅显著增加至5.2倍(n=4,P<0.0001);同时下游节律基因Per2、Cry2的节律振荡也出现显著紊乱,表达相位延迟约4小时,振幅分别增加2.8倍和2.3倍。文献未提及具体实验产品,领域常规使用实时荧光定量PCR检测基因表达,细胞同步化使用血清休克法。

3.4 klf7敲除小鼠的ASD样行为及节律紊乱验证
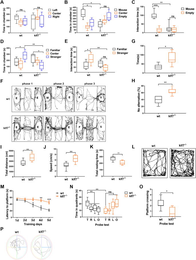
实验目的是在体内验证klf7缺失是否导致ASD样行为及昼夜节律紊乱,方法上构建Nestin-Cre介导的中枢神经系统特异性klf7条件敲除(klf7−/−)小鼠,对2-3月龄雄性小鼠进行一系列行为学实验:三箱社交实验检测社交偏好与社交新颖性,自梳理实验检测重复刻板行为,Y迷宫实验检测行为灵活性,旷场实验检测运动能力,莫里斯水迷宫实验检测空间学习记忆能力;同时通过RNA-seq、实时荧光定量PCR、蛋白质免疫印迹检测小鼠脑内Clock及下游节律基因的表达。结果显示,klf7−/−小鼠在三箱实验中对陌生小鼠的社交停留时间仅为野生型小鼠的42%(n=8 vs n=10,P<0.01),自梳理时间显著增加68%(n=8 vs n=10,P<0.01),Y迷宫中重复进入同一臂的比例达75%(野生型为35%,n=8 vs n=10,P<0.05),旷场实验中运动距离显著增加45%(n=8 vs n=10,P<0.01),莫里斯水迷宫中定位平台的潜伏期显著延长52%(n=8 vs n=10,P<0.001);小鼠脑内Clock基因的mRNA表达下调62%(n=4,P<0.01),蛋白表达下调58%,下游节律基因Per2、Nr1d1的表达也出现显著紊乱。文献未提及具体行为学实验产品,领域常规使用动物行为学分析系统,蛋白质免疫印迹使用常规抗体与试剂。


3.5 褪黑素对节律紊乱及ASD样行为的改善作用
实验目的是验证恢复昼夜节律是否能改善klf7缺失导致的ASD样行为,方法上首先在klf7敲低的N2A细胞中加入20μM褪黑素处理24小时,每隔6小时收集细胞检测节律基因的表达变化;随后对klf7−/−小鼠腹腔注射10mg/kg褪黑素15天,进行行为学实验检测社交行为及重复刻板行为的变化。结果显示,褪黑素处理后,klf7敲低细胞中Clock基因的节律性表达得到部分恢复,振幅从5.2倍降至3.1倍,Cry2、Per3的节律振荡相位也恢复至接近野生型水平;小鼠行为学实验显示,褪黑素处理后的klf7−/−小鼠在三箱实验中对陌生小鼠的社交停留时间较PBS处理组增加78%(n=10 vs n=10,P<0.01),Y迷宫中重复进入同一臂的比例从75%降至42%(n=10 vs n=10,P<0.0001)。文献未提及具体褪黑素产品,领域常规使用药用级褪黑素试剂。

4. Biomarker研究及发现成果
Biomarker定位方面,本研究明确klf7为ASD的候选致病基因,Clock为昼夜节律调控及ASD发病的核心调控基因,同时昼夜节律紊乱可作为ASD的潜在病理标志物。研究过程中,首先通过人类遗传数据关联klf7与ASD的相关性,随后在细胞实验中验证klf7对Clock的直接转录调控作用,在klf7−/−小鼠中验证Clock表达下调与昼夜节律紊乱、ASD样行为的因果关联,最后通过褪黑素干预验证节律恢复对ASD行为的改善作用,形成完整的“基因-通路-表型-治疗”验证链条。特异性与敏感性数据方面,klf7敲除小鼠的ASD样行为检测中,三箱社交实验的社交偏好差异具有高度统计学显著性(n=8 vs n=10,P<0.01),Clock基因表达下调的差异显著(n=4,P<0.01);褪黑素干预后,社交行为改善的差异显著(n=10 vs n=10,P<0.01),重复刻板行为改善的差异具有极高度统计学显著性(n=10 vs n=10,P<0.0001)。核心成果方面,首次揭示klf7通过与Clock基因形成负反馈调控环路,调控昼夜节律振荡,进而导致ASD样行为,明确了昼夜节律紊乱在klf7致病机制中的核心作用;同时验证了褪黑素作为昼夜节律调节剂,可有效改善klf7缺失导致的ASD样行为,为ASD的治疗提供了新的潜在靶点与策略,也为昼夜节律紊乱与神经发育障碍的关联研究提供了新的分子证据。
