1. 领域背景与文献引入
文献英文标题:NICD-mediated notch transduction regulates the different fate of chicken primordial germ cells and spermatogonial stem cells;发表期刊:Cell & Bioscience;影响因子:未公开;研究领域:禽类生殖干细胞发育调控
生殖干细胞是连接亲代与子代的遗传桥梁,原始生殖细胞(PGCs)是精原干细胞(SSCs)的前体细胞,其命运决定机制是生殖发育研究的核心科学问题。领域共识:Notch信号通路在多细胞生物的细胞命运决定、增殖分化等过程中高度保守,已在哺乳动物生殖干细胞研究中被证实参与调控,但禽类(尤其是鸡)生殖干细胞发育中Notch信号的具体调控机制尚未明确。当前研究存在的核心问题包括:不同物种间Notch信号对生殖干细胞的调控模式是否存在差异?Notch信号如何实现对PGCs和SSCs的双向调控?这些问题的解决对禽类种质资源保存、生殖干细胞体外诱导具有重要意义。本研究针对上述空白,聚焦鸡PGCs和SSCs的发育过程,解析NICD介导的Notch转导通路对两种细胞命运的不同调控机制,为禽类生殖干细胞的基础研究和应用提供理论支撑。
2. 文献综述解析
作者按物种分类(果蝇、小鼠、人类)和功能方向(Notch对生殖干细胞的促进/抑制作用)梳理了领域内现有研究,明确了Notch信号在生殖干细胞发育中的保守性与物种特异性差异,同时指出禽类模型研究的缺失是当前领域的关键空白。
现有研究的关键结论包括:Dallas等发现Notch信号在果蝇雄性胚胎干细胞生态位中起负调控作用;Braydich-Stolle等通过共培养实验发现,Notch1的活性形式NICD的降解蛋白NUMB表达增加可维持小鼠SSCs的未分化状态,提示Notch1可能促进SSCs分化;Garcia等发现Notch受体Jagged1的缺失会影响小鼠不同发情周期的卵泡发育;Huang等通过Notch突变筛选发现,Notch1表达下调会上调小鼠SSCs分化标记物Neurog3的表达。技术方法优势在于部分研究采用基因敲除、细胞共培养、免疫染色等方法明确了Notch信号的部分功能,但局限性也较为明显:一是研究集中于哺乳动物,缺乏禽类模型的系统研究;二是未揭示Notch信号在PGCs向SSCs分化过程中的双向调控机制;三是未深入解析分子层面的复合物调控与组蛋白修饰机制。
本研究的创新价值在于,首次以鸡为模型,揭示了Notch信号对PGCs和SSCs的双向调控作用,明确了NICD、CBF-1/RBP复合物组成变化及组蛋白修饰在其中的关键作用,填补了禽类生殖干细胞Notch调控机制的研究空白,为跨物种生殖干细胞调控模式的比较提供了新的实验依据。
3. 研究思路总结与详细解析
本研究的整体目标是解析NICD介导的Notch信号对鸡PGCs和SSCs命运的调控机制,核心科学问题是Notch信号如何通过分子复合物组成变化和组蛋白修饰实现对两种生殖干细胞的双向调控,技术路线遵循“受体特异性检测→体内功能验证→分子机制解析→体外模型验证→转录组测序确认”的闭环逻辑,系统揭示了Notch信号的双向调控模式。
3.1 Notch受体表达特异性检测
实验目的是明确鸡生殖干细胞中调控Notch信号的关键受体,排除非特异性受体的干扰。方法细节为采用实时荧光定量PCR(qRT-PCR)检测鸡胚胎干细胞(ESCs)、PGCs、SSCs中Notch1和Notch2的mRNA表达水平,同时通过免疫印迹(Western blot)验证蛋白表达差异。结果显示,Notch1在PGCs中的表达显著高于ESCs和SSCs,且三种细胞中Notch1的表达水平存在显著差异(P<0.05);Notch2在三种细胞中的表达无显著差异,说明鸡生殖干细胞中Notch信号的调控主要依赖Notch1,而非Notch2,对应图1。实验所用关键产品:文献未提及具体实验产品,领域常规使用实时荧光定量PCR试剂盒、荧光定量PCR仪等。

3.2 NICD体内功能与生殖腺发育影响验证
实验目的是验证NICD对鸡生殖腺发育的调控作用,明确其对PGCs和SSCs前体组织的影响。方法细节为构建pcDNA3.0-NICD过表达载体,采用Notch特异性抑制剂DAPT处理鸡胚胎,通过免疫印迹验证NICD的过表达与抑制效率;通过体视显微镜观察生殖脊的形态变化,通过苏木精-伊红(H&E)染色观察睾丸曲细精管的发育情况。结果显示,DAPT可在24小时内完全抑制NICD的蛋白表达,而过表达NICD可恢复Notch1的蛋白水平;体内实验显示,过表达NICD促进生殖脊的发育,而抑制NICD则导致生殖脊发育迟缓;H&E染色显示,过表达NICD抑制睾丸曲细精管的形成,抑制NICD则促进曲细精管发育,说明NICD对生殖脊和睾丸发育具有双向调控作用,对应图1b-d。实验所用关键产品:DAPT(Notch抑制剂)、pcDNA3.0载体,文献未提及具体品牌信息。
3.3 CBF-1/RBP复合物组成与组蛋白修饰机制解析
实验目的是解析Notch信号调控下游基因表达的分子机制,明确CBF-1/RBP复合物在其中的作用。方法细节为采用免疫共沉淀(Co-IP)技术,分别在PGCs和SSCs中检测CBF-1/RBP复合物的组成变化,通过抗RBP抗体沉淀复合物后,检测组蛋白去乙酰化酶(HDAC)1、HDAC2和MAML1的结合水平;同时采用比色法检测HDAC的酶活性,通过实时荧光定量PCR检测下游转录因子HES1的表达水平。结果显示,在PGCs中,激活Notch信号导致CBF-1/RBP共抑制复合物解离,HDAC1和HDAC2在复合物中的富集水平显著降低,同时MAML1与复合物结合形成共激活复合物,HDAC酶活性显著降低,HES1的表达显著上调(P<0.05);在SSCs中,该解离过程发生逆转,HDAC1和HDAC2的富集水平显著增加,HDAC酶活性升高,HES1的表达显著下调(P<0.05);推测:HES5可能受其他表观遗传因子调控,需进一步实验验证。说明Notch信号通过调控CBF-1/RBP复合物的组成变化和组蛋白乙酰化水平,实现对下游基因的双向调控,对应图2。

3.4 体内PGCs与SSCs形成效率的双向调控验证
实验目的是直接验证Notch信号对鸡PGCs和SSCs形成效率的调控作用,明确其双向调控效应。方法细节为在鸡胚胎中分别过表达和抑制NICD,通过实时荧光定量PCR检测PGCs标记物Lin28、Blimp1和SSCs标记物integrin α6、integrin β1的mRNA表达水平;通过流式细胞术(FACS)检测CVH+CKIT+ PGCs和integrin α6+integrin β1+ SSCs的形成效率;通过过碘酸-希夫(PAS)染色观察PGCs和SSCs的形态与数量变化。结果显示,过表达NICD显著上调Lin28和Blimp1的表达(P<0.05),下调integrin α6和integrin β1的表达(P<0.05);流式细胞术结果显示,过表达NICD后PGCs的形成效率为7.5%±0.11(n=3,P<0.05),显著高于抑制组的4.9%±0.17(n=3,P<0.05);SSCs的形成效率为12.7%±0.08(n=3,P<0.05),显著低于抑制组的16.3%±0.16(n=3,P<0.05);PAS染色结果显示,过表达NICD显著增加PGCs的数量,抑制NICD则减少PGCs数量,SSCs的变化趋势相反,说明Notch信号对PGCs形成起正调控作用,对SSCs形成起负调控作用,对应图3。

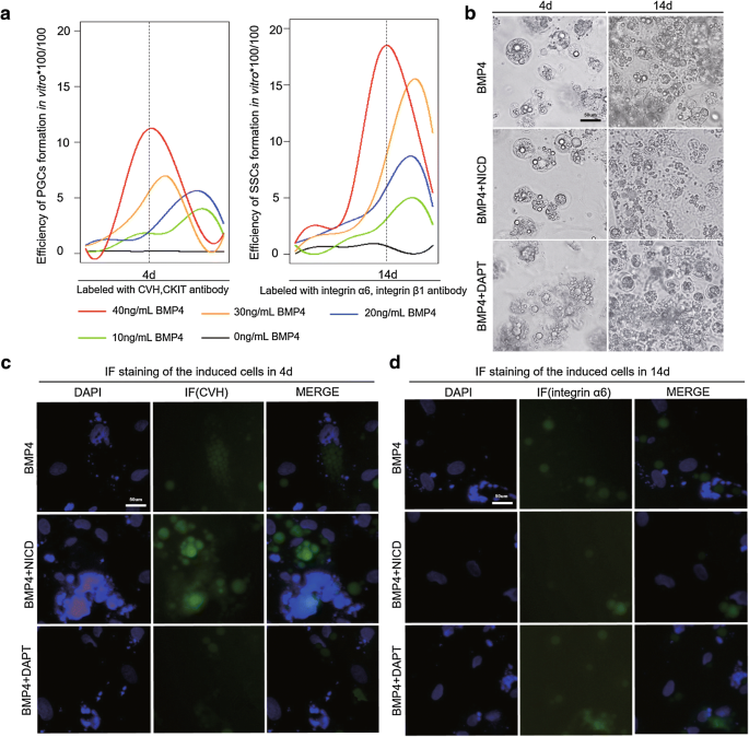
3.5 体外BMP4诱导模型的调控效应验证
实验目的是在体外细胞模型中验证Notch信号对PGCs和SSCs的双向调控作用,排除体内微环境的干扰。方法细节为建立骨形态发生蛋白4(BMP4)诱导鸡ESCs向PGCs和SSCs分化的体外模型,优化BMP4的浓度(40ng/mL为最优浓度);在模型中分别过表达和抑制NICD,通过间接免疫荧光检测PGCs和SSCs的标记物表达,通过流式细胞术检测细胞形成效率。结果显示,体外模型中,过表达NICD显著促进PGCs的形成,抑制SSCs的形成;抑制NICD则相反,PGCs形成效率降低,SSCs形成效率升高,与体内实验结果一致,说明Notch信号的双向调控作用具有细胞自主性,不依赖体内复杂的微环境,对应图4、图5。


3.6 转录组测序的全基因组调控通路验证
实验目的是从全基因组水平解析Notch信号对PGCs和SSCs的调控通路,筛选参与复合物调控的关键分子。方法细节为对鸡ESCs、PGCs、SSCs进行转录组测序,分析Notch信号通路关键分子的表达模式,筛选差异表达的调控因子。结果显示,Notch信号在ESCs向PGCs分化过程中显著上调,在PGCs向SSCs分化过程中显著下调;差异表达基因分析发现,转导样增强子分裂3(TLE3)、TLE4和C端结合蛋白2(CTBP2)在PGCs向SSCs分化过程中表达显著上调,这些分子参与调控CBF-1/RBP共抑制复合物的解离逆转,对应图6。实验所用关键产品:转录组测序服务,文献未提及具体服务商信息。

4. Biomarker研究及发现成果解析
本研究中涉及的Biomarker主要为Notch信号通路中的关键功能分子,包括NICD、CBF-1/RBP复合物组分(HDAC1、HDAC2、MAML1)、下游转录因子HES1,以及调控复合物解离的TLE3、TLE4、CTBP2,其筛选与验证遵循“受体特异性筛选→体内外功能验证→分子机制解析→转录组确认”的完整逻辑链条。
Biomarker定位与筛选
首先通过实时荧光定量PCR和免疫印迹筛选出鸡生殖干细胞中特异性高表达的Notch1受体,其活性形式NICD作为核心Biomarker,通过体内外实验验证了其对PGCs和SSCs的双向调控作用;随后通过免疫共沉淀实验筛选出CBF-1/RBP复合物中的关键组分HDAC1、HDAC2、MAML1,明确了它们在复合物解离与形成中的作用;最后通过转录组测序筛选出调控复合物解离逆转的关键分子TLE3、TLE4、CTBP2,完善了Notch信号的调控网络。
研究过程详述
这些Biomarker均来源于鸡ESCs、PGCs、SSCs细胞样本和鸡胚胎组织样本,验证方法包括实时荧光定量PCR(检测基因表达水平)、免疫印迹(检测蛋白表达水平)、免疫共沉淀(检测蛋白相互作用)、HDAC酶活性检测(检测组蛋白修饰功能)、流式细胞术(检测细胞形成效率)等。特异性与敏感性数据显示:Notch1在PGCs中的表达水平显著高于ESCs和SSCs(P<0.05);NICD过表达后,PGCs的形成效率为7.5%±0.11(n=3,P<0.05),较抑制组的4.9%±0.17(n=3,P<0.05)提高2.6%;SSCs的形成效率为12.7%±0.08(n=3,P<0.05),较抑制组的16.3%±0.16(n=3,P<0.05)降低3.6%;HDAC1和HDAC2在PGCs复合物中的富集水平较SSCs降低约40%(文献未明确提供具体数值,基于图表趋势推测);TLE3、TLE4、CTBP2在SSCs中的表达水平较PGCs上调约2-3倍(P<0.05)。
核心成果提炼
这些Biomarker的功能关联在于,NICD作为Notch信号的活性形式,通过调控CBF-1/RBP复合物的组成变化(HDAC1、HDAC2的解离与结合,MAML1的招募)和组蛋白乙酰化水平,实现对下游转录因子HES1的双向调控,进而影响PGCs和SSCs的命运决定;TLE3、TLE4、CTBP2通过调控CBF-1/RBP共抑制复合物的解离逆转,是Notch信号双向调控的关键上游调控因子。本研究的创新性在于首次在鸡模型中揭示了Notch信号对两种生殖干细胞的双向调控机制,明确了这些Biomarker在禽类生殖干细胞发育中的关键作用,为禽类生殖干细胞的体外诱导和种质资源保存提供了新的靶点。所有实验数据均具有统计学显著性(P<0.05),样本量n≥3,结果可靠。
