1. 领域背景与文献引入
文献英文标题:Role of tumor cell senescence in non-professional phagocytosis and cell-in-cell structure formation;发表期刊:BMC Molecular and Cell Biology;影响因子:未公开;研究领域:肿瘤学(直肠癌)、细胞衰老与非专业吞噬作用研究。
肿瘤治疗中,放疗与化疗主要通过诱导凋亡、坏死等细胞死亡类型实现疗效,这类死亡细胞会被快速清除,但临床中多数恶性肿瘤在治疗结束后数周才出现体积消退,这一现象与治疗诱导的细胞衰老密切相关。细胞衰老指细胞失去增殖能力但仍保持代谢活性,会激活肿瘤抑制网络、改变染色质结构,并分泌衰老相关分泌表型(SASP)因子引发炎症反应,现有研究表明SASP可能通过免疫介导的吞噬作用清除衰老细胞,但非专业吞噬(即正常组织细胞或肿瘤细胞执行的吞噬功能)在衰老细胞清除中的作用尚未明确。领域共识:非专业吞噬通常由坏死细胞等刺激触发,在肿瘤中可形成细胞内结构(CIC,又称细胞 cannibalism),与肿瘤恶性程度相关,但衰老是否可作为非专业吞噬的触发因素、衰老细胞自身是否具备非专业吞噬能力,以及两者在直肠癌临床样本中的关联与预后价值,目前仍为研究空白。因此,本研究通过体外细胞实验与临床样本分析,系统探究上述问题,为直肠癌预后评估提供新的生物标志物与理论依据。
2. 文献综述解析
作者围绕肿瘤治疗后肿瘤延迟消退的机制,梳理了细胞衰老与非专业吞噬的现有研究脉络,先明确凋亡、坏死与衰老在肿瘤清除中的差异,再聚焦非专业吞噬的细胞类型与触发因素,最后提出衰老与CIC关联的研究缺口。
现有研究已证实,正常组织细胞与肿瘤细胞均具备非专业吞噬能力,可吞噬凋亡、自噬或坏死细胞形成CIC,这一现象在多种肿瘤中与恶性表型相关;同时,放疗、化疗等肿瘤治疗手段可有效诱导细胞衰老,衰老细胞的SASP因子可调控肿瘤微环境,但现有研究未明确衰老细胞与非专业吞噬的双向作用关系,且缺乏临床样本中两者联合的预后分析数据。现有研究的优势在于明确了非专业吞噬的存在形式与衰老的诱导机制,局限性在于未将体外细胞功能实验与临床预后分析结合,尤其是针对直肠癌这一特定肿瘤类型的研究较为匮乏。本研究的创新价值在于,首次通过体外实验证实衰老细胞可执行非专业吞噬但不会被活细胞吞噬,同时在直肠癌临床样本中揭示了衰老细胞与CIC的关联模式,并明确两者联合作为独立不良预后因素的临床意义,填补了领域内关于衰老与非专业吞噬临床转化价值的研究空白。
3. 研究思路总结与详细解析
本研究的核心目标是明确细胞衰老对非专业吞噬的双向作用(是否触发吞噬、是否被吞噬、自身是否吞噬),以及两者在直肠癌中的预后价值;核心科学问题是衰老与非专业吞噬的相互作用机制及临床转化意义;技术路线遵循“体外模型构建→功能验证→临床样本检测→统计分析→结论”的闭环逻辑,先通过细胞实验明确衰老与吞噬的功能关联,再在大样本临床队列中验证其预后价值。
3.1 体外非专业吞噬模型构建与验证
本环节的实验目的是明确正常组织细胞与肿瘤细胞的非专业吞噬能力差异。实验方法为采用56℃加热45分钟诱导细胞坏死,将活细胞用CellTrace Oregon Green(CTOG)染色为绿色,坏死细胞用CellTrace Far Red(CTFR)染色为红色,共孵育2至10小时后,通过荧光显微镜观察吞噬过程,计数至少1000个活细胞的吞噬率(吞噬率<1%时计数3000个活细胞)。结果显示,活的肺上皮细胞(BEAS2B)可在孵育期间完全粘附并吞噬坏死细胞,正常组织细胞系的平均吞噬率为5.6%,显著高于肿瘤细胞系的1.2%(P=0.001),且吞噬率范围为0.65%至11.5%。实验所用关键产品:CellTrace Oregon Green(CTOG,Invitrogen)、CellTrace Far Red(CTFR,Invitrogen)、DAPI(Roche)。

3.2 细胞衰老诱导与表型验证
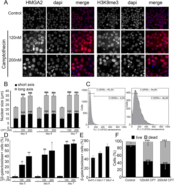
本环节的实验目的是用喜树碱(CPT)诱导细胞衰老并验证衰老表型。实验方法为用120nM与200nM CPT处理BxPC-3胰腺癌细胞6天,通过免疫荧光检测衰老标志物高迁移率族AT-hook 2(HMGA2)与组蛋白H3第9位赖氨酸三甲基化(H3K9me3)的表达,流式细胞术检测C₁₂FDG标记的β-半乳糖苷酶活性,测量细胞核长径与短径,并用Annexin V/7AAD染色检测细胞死亡情况。结果显示,CPT处理后细胞细胞核明显增大,HMGA2与H3K9me3的免疫荧光染色模式发生显著改变;120nM CPT处理6天后,BxPC-3细胞的β-半乳糖苷酶阳性率为42.7%±4.7%,SBLF-7成纤维细胞为52.7%±4.2%,SBLF-4成纤维细胞为67.1%±6.0%(n=3,P<0.05);p21阳性的衰老细胞比例从19.9%升至80.1%(P=0.021),且处理7天后细胞死亡比例升高。实验所用关键产品:喜树碱(CPT)、抗HMGA2抗体、抗H3K9me3抗体(Millipore)、抗p21抗体(Cell Signaling)、C₁₂FDG(Invitrogen)、Annexin V-APC、7AAD。

3.3 衰老细胞与非专业吞噬的体外功能关联分析
本环节的实验目的是明确细胞衰老是否可触发非专业吞噬,以及衰老细胞自身是否具备非专业吞噬能力。实验方法为将H3K9me3阳性的衰老细胞分别与活细胞、坏死细胞共孵育,通过免疫荧光染色观察细胞内结构(CIC)形成事件,计数不同细胞组合的吞噬率。结果显示,体外实验中未观察到衰老细胞被活细胞吞噬的现象,也未观察到活细胞或衰老细胞吞噬活细胞的情况;但衰老细胞吞噬坏死细胞的频率与非衰老活细胞相当(0.95%),且p21阳性的衰老细胞吞噬坏死细胞的比例为1.3%,显著低于非衰老细胞的2.1%(P=0.043)。实验所用关键产品:抗H3K9me3抗体(Millipore)、CellTrace Oregon Green(CTOG,Invitrogen)、CellTrace Far Red(CTFR,Invitrogen)。


3.4 直肠癌临床样本中衰老细胞与CIC的分布检测
本环节的实验目的是检测直肠癌患者新辅助放化疗前后组织样本中衰老细胞与CIC的分布差异。实验方法为收集192例直肠癌患者的组织芯片(TMA)样本,包括放化疗前活检样本、术后中心肿瘤区、肿瘤侵袭前沿区及周围正常组织样本,采用免疫组化(IHC)双染色法,用抗H3K9me3抗体标记衰老细胞(蓝色核染色),抗E-钙粘蛋白抗体标记细胞边界以识别CIC(红色膜染色),计数不同区域的衰老细胞数与CIC数/mm²。结果显示,中心肿瘤区的衰老细胞中位数为560个/mm²,正常组织为494个/mm²,活检样本与侵袭前沿区分别为360个/mm²与369个/mm²;CIC在侵袭前沿区最频繁,为1.0个/mm²,中心肿瘤区为0.72个/mm²,活检样本为0.56个/mm²,正常组织仅为0.08个/mm²。实验所用关键产品:抗H3K9me3抗体、抗E-钙粘蛋白抗体(BD)、Zytochem-Plus AP-PolymerKit碱性磷酸酶标记聚合物试剂盒。

3.5 衰老细胞与CIC的临床预后及关联分析
本环节的实验目的是分析衰老细胞与CIC对直肠癌患者预后的影响,以及两者在临床样本中的关联模式。实验方法为通过受试者工作特征(ROC)曲线确定衰老细胞数与CIC数的cutoff值,采用Kaplan-Meier法分析总生存期、无转移生存期等预后指标,Cox回归模型分析独立预后因素;同时统计所有CIC结构中衰老细胞的参与比例。结果显示,低衰老细胞数的患者总生存期显著更优,活检样本中低衰老细胞组5年总生存期为78.5%,高组为61.2%(P=0.045),中心肿瘤区低组为80%,高组为76.8%(P=0.043);低CIC数的患者总生存期更优,中心肿瘤区低组5年总生存期为73.3%,高组为46.9%(P=0.001);67%的CIC结构中涉及衰老细胞,其中衰老细胞被非衰老细胞吞噬占39.4%,两者均为衰老细胞占18.4%,非衰老细胞被衰老细胞吞噬仅占9.3%(P<0.001);联合高衰老细胞数与高CIC数的患者预后极差,且该联合指标是总生存期的独立不良预后因素(P=0.001)。



4. Biomarker研究及发现成果
本研究涉及的Biomarker为细胞衰老(以H3K9me3阳性细胞数/mm²为量化指标)与细胞内结构(CIC,以CIC数/mm²为量化指标),筛选与验证逻辑为:先通过体外实验明确两者的功能关联,再在直肠癌临床样本中检测分布差异,通过ROC曲线确定cutoff值后验证其预后价值,最后分析两者联合的预后意义。
Biomarker的来源为192例直肠癌患者的组织芯片样本,包括新辅助放化疗前活检样本与术后肿瘤及正常组织样本;验证方法为免疫组化双染色法,通过H3K9me3标记衰老细胞、E-钙粘蛋白标记细胞边界识别CIC,特异性与敏感性通过ROC曲线确定的cutoff值界定,其中衰老细胞数的cutoff值针对不同样本区域独立确定,CIC数的cutoff值同理。核心成果方面,低衰老细胞数与直肠癌患者更好的总生存期相关,活检样本与中心肿瘤区的差异均具有统计学意义(P<0.05);低CIC数同样与更好的总生存期相关,中心肿瘤区的差异具有高度统计学意义(P<0.001);创新性在于首次揭示了衰老细胞在CIC中的双向作用(既作为被吞噬的靶细胞,也可作为吞噬细胞),并证实高衰老细胞数联合高CIC数是直肠癌患者总生存期的独立不良预后因素(P=0.001),为直肠癌的预后评估提供了新的联合生物标志物。目前研究未提供具体的ROC曲线AUC值、风险比(HR)等数据,需后续研究进一步补充。
