1. 领域背景与文献引入
文献英文标题:l-Arginine, as an essential amino acid, is a potential substitute for treating COPD via regulation of ROS/NLRP3/NF-κB signaling pathway;发表期刊:Cell & Bioscience;影响因子:未公开;研究领域:慢性阻塞性肺疾病(COPD)代谢标志物与治疗靶点研究
慢性阻塞性肺疾病(COPD)是临床呼吸科常见的慢性炎症性肺部疾病,以持续性进行性气流受限为核心特征,长期暴露于香烟烟雾等有害颗粒会导致呼吸道反复炎症损伤与组织修复,进而引发气道狭窄。目前全球COPD患者已超6亿,随着环境污染加剧,发病率持续上升,2020年被预测为全球第三大致死病因。现有临床推荐治疗药物包括支气管扩张剂、糖皮质激素、β-肾上腺素受体激动剂等,但均为对症治疗,疗效有限,核心瓶颈在于COPD的发病机制尚未完全阐明,缺乏精准的治疗靶点。代谢组学作为系统生物学的重要分支,可检测细胞、组织或体液中的小分子代谢物,已广泛应用于阿尔茨海默病、冠心病等疾病的标志物筛选与机制研究,在COPD领域,已有研究通过代谢组学发现差异代谢物,但多数仅关注代谢物的变化规律,未深入探究其在COPD发生发展中的功能及作为治疗靶点的潜力,因此亟需筛选具有功能意义的代谢标志物并明确其作用机制,为COPD的治疗提供新方向。
2. 文献综述解析
作者对COPD代谢组学研究的分类维度为临床样本研究、动物模型研究,同时梳理了现有研究的成果与局限性,明确本研究的创新定位。
现有临床代谢组学研究中,Novotna等采用高效液相色谱-串联质谱(HPLC-MS/MS)方法在COPD患者血浆中发现15种潜在生物标志物,Ubhi等在COPD患者尿液中鉴定出13种差异代谢物,Singh等通过核磁共振(NMR)技术发现COPD患者存在多种氨基酸代谢异常;动物模型研究方面,Li等在香烟烟雾诱导的COPD大鼠模型中筛选出10种潜在标志物。这些研究覆盖了血浆、尿液等临床样本及动物模型,涉及氨基酸代谢、脂质代谢、碳水化合物代谢等多个通路,为COPD的代谢紊乱特征提供了基础数据,但均存在明显局限性:仅关注代谢物的表达变化,未探究其在COPD防治中的功能作用,且关于L-精氨酸(LA)的血浆浓度变化存在争议,Ruzsics等报道COPD患者血浆LA水平显著升高,而Jonker等则报道其显著降低。本研究的创新价值在于,通过TOP50差异分析筛选出COPD患者中变化最显著的代谢物LA,不仅验证了其作为生物标志物的临床价值,更通过体内外实验深入探究了LA对COPD的保护作用及分子机制,明确了外源性LA的治疗潜力,弥补了现有研究仅停留在代谢物描述层面的不足,为COPD的代谢干预治疗提供了新的实验依据。
3. 研究思路总结与详细解析
本研究整体遵循“临床样本筛选→体内外功能验证→机制探究→治疗潜力验证”的闭环逻辑,核心研究目标是筛选COPD的关键代谢标志物并明确其作为治疗靶点的潜力,核心科学问题是LA如何调控COPD的炎症与氧化应激过程,技术路线为通过代谢组学筛选差异代谢物LA,利用大鼠、Ass-1基因敲除(KO)小鼠及支气管上皮细胞(BECs)模型验证LA的保护作用,通过分子生物学实验探究其调控ROS/NLRP3/NF-κB信号通路的机制,最终验证外源性LA的治疗效果。
3.1 临床样本收集与代谢组学差异分析
实验目的:筛选COPD患者与健康人群血浆中的差异代谢物,定位具有潜在功能的核心代谢标志物。
方法细节:纳入221例符合GOLD标准的稳定期COPD患者及60例健康对照,收集空腹外周静脉血,分离血浆后采用超高效液相色谱-四极杆飞行时间质谱(UPLC-TOF-MS)检测代谢组,通过主成分分析(PCA)、偏最小二乘判别分析(PLS-DA)、正交偏最小二乘判别分析(OPLS-DA)筛选差异代谢物,再通过TOP50差异分析(基于变量投影重要性VIP值)定位变化最显著的代谢物。
结果解读:共鉴定出85种差异代谢物,主要集中在脂肪酸与氨基酸类别,其中LA在COPD患者血清中的水平显著低于健康对照(n=221 vs n=60,P<0.01),是所有差异代谢物中变化幅度最大的分子;同时COPD患者的肺功能指标(FEV1%、FVC、PEF)显著降低,血清炎症因子IL-1β、IL-6、TNF-α显著升高(n=221,P<0.01),CT检查显示肺气肿指数(EI)显著升高(n=221,P<0.01),验证了样本的临床特征。

实验所用关键产品:IL-1β、IL-6、TNF-α ELISA试剂盒购自Elabscience;UPLC系统采用Waters Acquity UPLC BEH C18色谱柱;质谱采用电喷雾离子源(ESI)正负离子扫描模式。
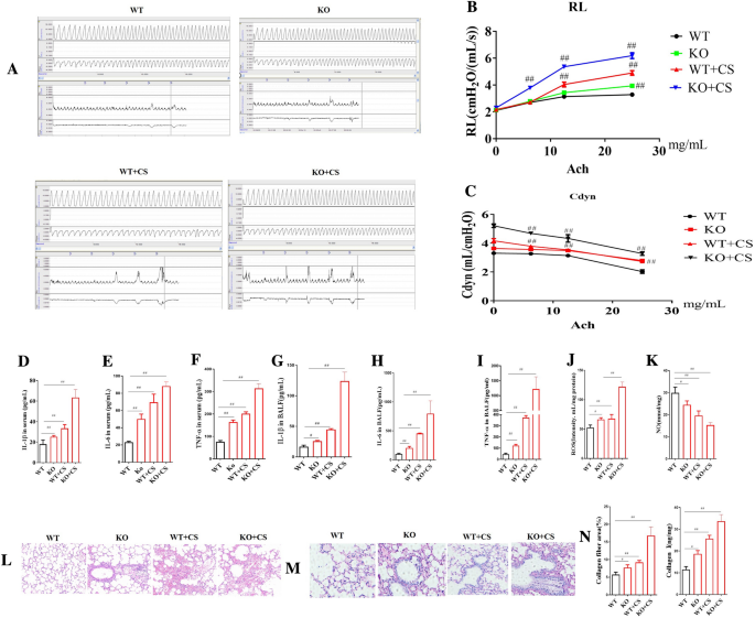
3.2 动物模型构建与LA体内功能验证
实验目的:在体内水平验证LA对COPD病理损伤的保护作用,明确Ass-1介导的LA代谢对COPD的影响。
方法细节:构建香烟烟雾(CS)诱导的SD大鼠COPD模型,分为对照组与COPD组;同时构建Ass-1 KO小鼠COPD模型,分为野生型(WT)对照组、WT COPD组、Ass-1 KO COPD组,连续暴露于CS 90天后,检测气道反应性(采用Buxco肺功能检测仪)、血清及肺泡灌洗液(BALF)炎症因子、肺组织活性氧(ROS)与一氧化氮(NO)水平,通过HE染色观察肺泡结构变化,Masson染色检测胶原纤维沉积情况。
结果解读:CS诱导的COPD大鼠气道阻力(RL)显著升高,肺动态顺应性(Cdyn)显著降低(n=10,P<0.01),血清及BALF中IL-1β、IL-6、TNF-α浓度显著升高(n=10,P<0.01),肺组织ROS水平显著升高、NO水平显著降低(n=10,P<0.01);HE染色显示COPD大鼠肺泡结构破坏、肺泡腔扩大,炎症细胞浸润明显,Masson染色显示支气管周围胶原纤维沉积增加;Ass-1 KO小鼠COPD模型中,上述病理变化、炎症因子水平及ROS/NO失衡进一步加重,且血清LA浓度显著低于WT小鼠(n=10,P<0.01),说明LA缺乏会加剧COPD的病理损伤,LA对COPD具有体内保护作用。


实验所用关键产品:SD大鼠购自陆军军医大学陆军医疗中心;Ass-1 KO小鼠购自赛业生物科技有限公司;Buxco肺功能检测仪购自Data Sciences International。
3.3 细胞模型构建与LA体外功能验证
实验目的:在细胞水平验证LA对香烟烟雾提取物(CSE)诱导的支气管上皮细胞损伤的保护作用。
方法细节:分离健康小鼠支气管上皮细胞(BECs),构建CSE诱导的细胞损伤模型,分为对照组、CSE组、CSE+Ass-1沉默组、CSE+Ass-1抑制剂(NHLA)组;采用Lipofectamine 2000转染Ass-1 siRNA沉默Ass-1表达,或加入不同浓度NHLA处理细胞,检测细胞活力(MTT法)、细胞上清液炎症因子水平、细胞内ROS与NO水平。
结果解读:CSE处理显著降低BECs的细胞活力(n=10,P<0.01),细胞上清液中IL-1β、IL-6、TNF-α浓度显著升高(n=10,P<0.01),细胞内ROS水平显著升高、NO水平显著降低(n=10,P<0.01);沉默Ass-1或加入NHLA会进一步加重CSE诱导的细胞损伤,使炎症因子水平进一步升高、ROS/NO失衡加剧,说明LA对BECs具有保护作用,Ass-1介导的LA合成是维持细胞功能的关键。

实验所用关键产品:Ass-1 siRNA购自上海吉玛基因有限公司;Lipofectamine 2000购自Invitrogen;CSE由20支商业香烟烟雾溶解于无血清DMEM培养基制备。
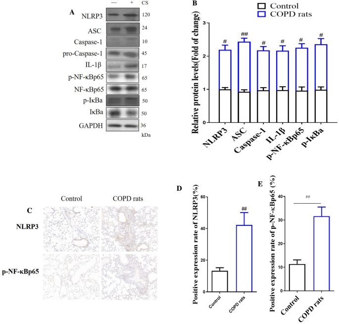
3.4 ROS/NLRP3/NF-κB通路机制探究
实验目的:明确LA发挥COPD保护作用的分子机制,验证LA与NLRP3的直接结合作用。
方法细节:采用蛋白质免疫印迹(Western blot)检测COPD大鼠、Ass-1 KO小鼠肺组织及CSE诱导的BECs中NLRP3、ASC、Caspase-1、IL-1β、p-NF-κBp65、p-IκBa的蛋白表达水平;通过免疫组化(IHC)检测大鼠肺组织中NLRP3与p-NF-κBp65的表达定位;采用免疫荧光检测BECs中NLRP3与p-NF-κBp65的表达;利用分子对接(AutoDock Vina)与表面等离子体共振(SPR)技术检测LA与NLRP3的结合亲和力。
结果解读:COPD大鼠肺组织中NLRP3、ASC、Caspase-1、IL-1β、p-NF-κBp65、p-IκBa的蛋白表达水平显著升高(n=3,P<0.01),免疫组化显示NLRP3与p-NF-κBp65在肺组织中的阳性表达显著增加;Ass-1 KO小鼠肺组织及沉默Ass-1的BECs中,上述通路蛋白的表达进一步升高;分子对接结果显示LA可结合到NLRP3的蛋白腔隙中,结合能为-5.79 kcal/mol,SPR检测显示LA与NLRP3的平衡解离常数为5.6 μmol/L,说明LA可直接结合NLRP3,通过抑制ROS/NLRP3/NF-κB信号通路的激活,减轻COPD的炎症与氧化应激损伤。



实验所用关键产品:NLRP3、ASC、Caspase-1等抗体购自Cell Signaling Technology;分子对接采用AutoDock Vina软件;SPR技术用于检测蛋白-小分子结合亲和力。
3.5 外源性LA治疗效果验证
实验目的:验证外源性LA对COPD的治疗潜力,明确其作用机制。
方法细节:构建香烟烟雾诱导的COPD小鼠模型,分为对照组、COPD组、COPD+LA(100mg/kg灌胃)组;同时构建CSE诱导的BECs损伤模型,分为对照组、CSE组、CSE+LA(1mmol/L)组;检测小鼠血清及肺组织中ROS、NO、炎症因子水平,通过HE染色观察肺组织病理变化,Western blot检测ROS/NLRP3/NF-κB通路蛋白表达;检测BECs的细胞活力、ROS、NO、炎症因子水平及通路蛋白表达。
结果解读:外源性LA干预后,COPD小鼠血清及肺组织中ROS、IL-1β、IL-6、TNF-α水平显著降低,NO水平显著升高(n=3,P<0.01),HE染色显示肺泡结构破坏及炎症细胞浸润明显改善,Western blot显示通路蛋白表达显著降低(n=3,P<0.01);在BECs中,LA显著提高细胞活力,降低炎症因子与ROS水平,升高NO水平,抑制通路蛋白表达(n=3,P<0.01),说明外源性LA可通过调控ROS/NLRP3/NF-κB信号通路,显著改善COPD的病理损伤,具有潜在的治疗价值。


实验所用关键产品:L-精氨酸购自商业供应商;IL-1β、IL-6、TNF-α ELISA试剂盒购自Elabscience。
4. Biomarker研究及发现成果解析
Biomarker定位:本研究鉴定的核心Biomarker为L-精氨酸(LA),属于氨基酸类代谢标志物,筛选逻辑为通过UPLC-TOF-MS检测COPD患者与健康对照的血浆代谢组,经多变量分析筛选出85种差异代谢物,再通过TOP50差异分析定位变化最显著的LA;验证逻辑为通过Ass-1 KO小鼠(LA合成缺陷)、沉默Ass-1的细胞模型验证LA的功能,通过通路实验验证其机制,最终验证外源性LA的治疗效果,形成了完整的“筛选-功能-机制-治疗”证据链。
研究过程详述:LA来源于COPD患者的外周静脉血浆样本,验证方法包括ELISA定量检测血清LA浓度,动物模型中通过比较WT与Ass-1 KO小鼠的COPD病理差异验证LA的功能,细胞模型中通过沉默Ass-1与抑制剂实验验证LA的保护作用;特异性方面,COPD患者血清LA水平显著低于健康人群(n=221 vs n=60,P<0.01),文献未明确提供敏感性与ROC曲线数据;机制验证采用Western blot、免疫组化、免疫荧光检测通路蛋白表达,分子对接与SPR验证LA与NLRP3的直接结合。
核心成果提炼:LA作为COPD的关键代谢标志物,具有明确的保护功能,可通过抑制ROS/NLRP3/NF-κB信号通路减轻COPD的炎症与氧化应激损伤,外源性LA可显著改善COPD的病理损伤;创新性在于首次明确LA可直接结合NLRP3调控通路激活,为COPD的代谢干预治疗提供了新的靶点;统计学结果显示,所有组间差异均具有P<0.01的显著性,样本量覆盖临床221例患者、动物每组10只、细胞实验每组3-10复孔,数据可靠性较高。
