1. 领域背景与文献引入
文献英文标题:Single-cell transcriptomic analysis of eutopic endometrium and ectopic lesions of adenomyosis;发表期刊:Cell & Bioscience;影响因子:未公开;研究领域:生殖医学-子宫腺肌病发病机制
子宫腺肌病是常见的良性慢性妇科疾病,全球发病率约20%-35%,且呈年轻化趋势,临床症状包括异常子宫出血、月经过多、痛经、性交痛及不孕,严重影响女性生活质量。目前疾病诊断存在困境,症状缺乏特异性,影像学特征与子宫肌瘤等疾病相似,且诊断标准尚未统一;临床治疗手段有限,激素干预如促性腺激素释放激素激动剂(GnRHa)可缓解症状但长期疗效差、副作用明显,手术治疗则对生育功能造成影响,缺乏针对发病机制的精准治疗方案。领域共识:现有发病机制假说主要包括内膜基底层侵入肌层学说、胚胎期米勒管残留学说,但均无法完全解释所有临床表型,且缺乏单细胞层面的直接证据支持。传统转录组研究多基于组织水平,无法揭示细胞异质性,而单细胞RNA测序技术已在生殖疾病研究中展现出解析细胞亚群及基因表达异质性的优势,但尚未应用于子宫腺肌病的在位与异位内膜对比分析。本研究旨在利用单细胞RNA测序技术,从单细胞层面解析子宫腺肌病患者在位内膜与异位病灶的基因表达模式差异,探索新的发病机制,为疾病的精准诊疗提供理论依据。
2. 文献综述解析
作者对子宫腺肌病领域现有研究的评述主要围绕发病机制假说、临床诊疗困境及技术应用局限三个维度展开,系统梳理了现有研究的核心结论、技术优势与不足,明确了单细胞层面解析细胞异质性的研究空白。
现有研究中,发病机制的核心假说包括内膜侵入学说与胚胎残留学说,内膜侵入学说认为内膜细胞侵袭迁移能力增强、肌层薄弱、内膜-肌层界面免疫活性改变及激素分泌异常导致内膜侵入肌层,胚胎残留学说则提出异位内膜来源于胚胎期米勒管残留组织的分化,但这些假说均存在局限性,无法覆盖所有临床表型,且缺乏直接的单细胞层面证据支持。临床诊疗研究方面,现有治疗手段以激素干预和手术为主,激素治疗可短期缓解症状但长期效果差、副作用明显,手术治疗则对生育功能造成不可逆影响,缺乏针对发病机制的精准治疗方案。技术应用层面,传统转录组研究多基于组织水平,无法揭示细胞异质性,而单细胞RNA测序技术已在生殖疾病研究中展现出优势,但尚未应用于子宫腺肌病的在位与异位内膜对比分析。本研究的创新价值在于首次将单细胞RNA测序技术应用于子宫腺肌病研究,通过解析单细胞转录组数据,发现了具有肿瘤样特征的细胞亚群、上皮-内皮转化(EET)及血管生成拟态(VM)的新机制,填补了领域内单细胞层面发病机制研究的空白,为疾病的精准诊疗提供了新的理论依据。
3. 研究思路总结与详细解析
本研究的核心目标是解析子宫腺肌病在位内膜与异位病灶的细胞异质性及基因表达差异,探索新的发病机制;核心科学问题包括异位病灶中是否存在特殊细胞亚群、内膜细胞是否发生上皮-内皮转化及血管生成拟态;技术路线遵循“样本收集→单细胞RNA测序分析→关键发现验证→机制阐释”的闭环逻辑,通过单细胞测序筛选差异细胞亚群和基因,再用免疫荧光、组织染色等实验验证关键结论。
3.1 样本收集与单细胞RNA测序实验
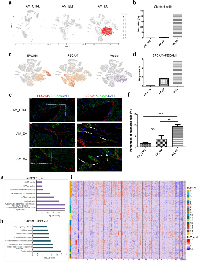
实验目的是获取对照内膜、子宫腺肌病在位内膜及异位病灶的单细胞转录组数据,明确细胞亚群组成。方法细节为收集1例排除内膜疾病的子宫肌瘤患者的对照内膜(AM_CTRL组)、1例子宫腺肌病患者的在位内膜(AM_EM组)及异位病灶(AM_EC组)样本,制备单细胞悬液后,采用10× Genomics平台进行单细胞RNA测序,随后通过严格的质量控制(QC)筛选合格细胞,包括去除低质量细胞、双细胞及线粒体基因占比过高的细胞。结果解读:经QC后共获得36781个合格细胞,通过t分布邻域嵌入(t-SNE)分析将细胞分为17个簇,鉴定出上皮细胞、内皮细胞、成纤维细胞等7种细胞类型,同时发现特殊的Cluster 1,其在异位病灶中比例最高。

产品关联:文献未提及具体实验产品,领域常规使用10× Genomics单细胞测序试剂盒、RNA提取试剂等进行实验操作。
3.2 特殊细胞亚群Cluster 1的鉴定与验证
实验目的是解析Cluster 1的细胞特征及与子宫腺肌病的关联。方法细节为通过t-SNE分析Cluster 1在三组样本中的分布,利用免疫荧光染色验证上皮细胞标志物EPCAM与内皮细胞标志物PECAM1的共定位,通过拷贝数变异(CNV)分析检测Cluster 1的基因组特征;同时收集额外3例子宫肌瘤患者和3例子宫腺肌病患者的样本进行验证。结果解读:t-SNE分析显示Cluster 1在AM_EC组中的比例显著高于AM_EM组和AM_CTRL组,免疫荧光结果显示AM_EC组中EPCAM与PECAM1共定位的细胞比例显著升高(n=3,P<0.05);CNV分析显示Cluster 1具有高CNV水平,富集癌症、细胞运动、炎症(CMI)相关通路,具有肿瘤样特征。

产品关联:实验所用关键产品:免疫荧光染色用EPCAM抗体、PECAM1抗体(未提及品牌货号),领域常规使用Servicebio、Abcam等品牌的特异性抗体。
3.3 基因表达模式与上皮细胞亚群分析
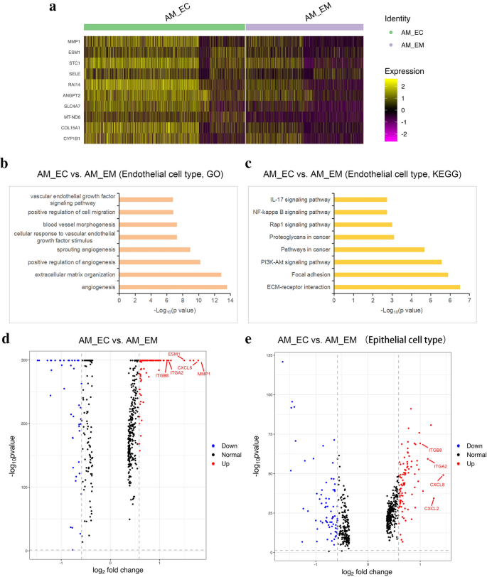
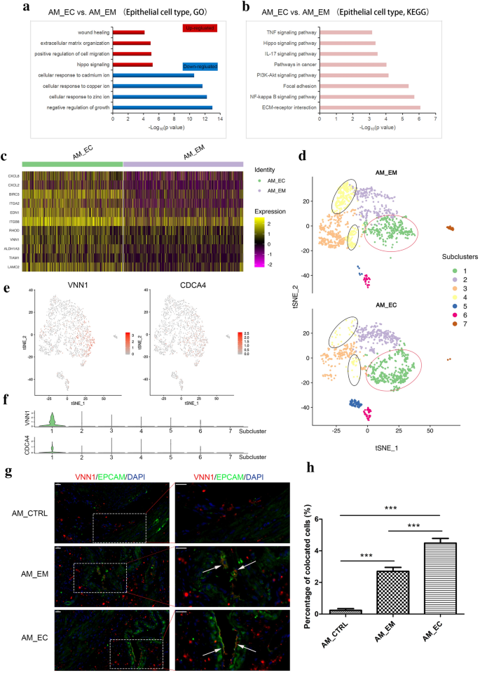
实验目的是分析在位与异位内膜的基因表达差异,尤其是上皮细胞的功能特征。方法细节为对三组样本进行差异基因分析,通过基因本体(GO)和京都基因与基因组百科全书(KEGG)富集分析解析差异基因的功能;对上皮细胞进行亚群分群,分析各亚群的基因表达特征及在三组样本中的分布。结果解读:差异基因分析显示,与AM_EM组相比,AM_EC组中有535个差异基因,其中383个上调,152个下调,上调基因主要富集于血管生成、细胞运动、炎症相关通路;上皮细胞分为7个亚群,其中亚群1在AM_EC组中比例更高,高表达VNN1、ITGA2等细胞迁移相关基因,GO富集分析显示该亚群功能集中于细胞迁移、细胞骨架调控,提示其具有高侵袭迁移能力。


产品关联:文献未提及具体实验产品,领域常规使用生物信息学分析软件(如Seurat、Monocle2)进行单细胞转录组数据处理。
3.4 上皮-内皮转化与血管生成拟态验证
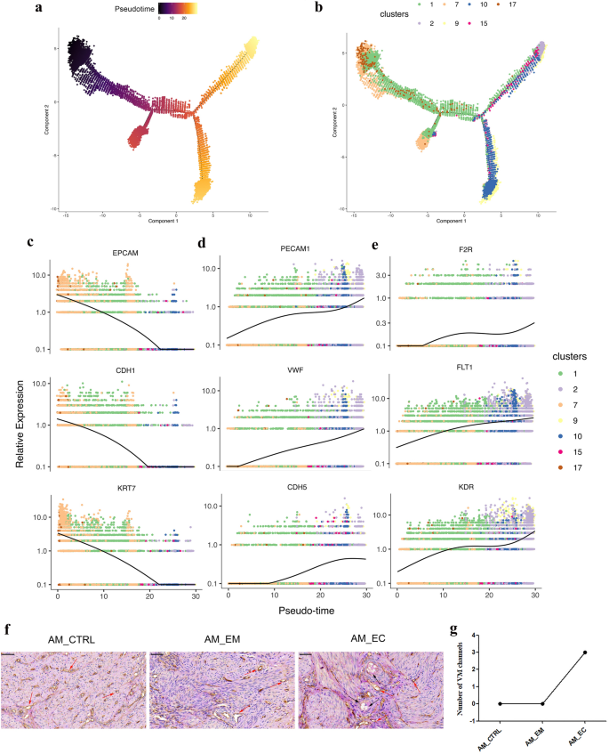
实验目的是验证子宫腺肌病中是否存在上皮-内皮转化(EET)及血管生成拟态(VM)。方法细节为对上皮细胞、Cluster 1及内皮细胞进行拟时序(Pseudotime)分析,解析细胞转化轨迹;采用CD34-过碘酸-雪夫(PAS)双染色检测VM形成,在额外3例验证样本中进行重复实验。结果解读:拟时序分析显示上皮细胞、Cluster 1、内皮细胞形成连续的转化轨迹,上皮细胞标志物(如EPCAM、CDH1)表达随拟时序进展逐渐降低,内皮细胞标志物(如PECAM1、VWF)及血管生成标志物(如F2R、FLT1)表达逐渐升高;CD34-PAS双染色显示AM_EC组中VM数量显著高于AM_CTRL组和AM_EM组(n=3,P<0.05),提示异位病灶中存在EET及VM形成,为细胞生长提供血供。

产品关联:实验所用关键产品:CD34抗体、PAS染色试剂盒(未提及品牌货号),领域常规使用Servicebio等品牌的组织染色试剂。
4. Biomarker研究及发现成果
本研究鉴定出多个与子宫腺肌病发病相关的生物标志物,包括EPCAM/PECAM1共定位的Cluster 1细胞、VNN1阳性上皮细胞亚群,以及与上皮-内皮转化、血管生成拟态相关的基因标志物,这些标志物为疾病的发病机制阐释及诊疗靶点开发提供了新方向。
Biomarker定位:本研究中的Biomarker主要分为三类,一是具有肿瘤样特征的Cluster 1细胞,以上皮与内皮细胞标志物共表达、高CNV水平为特征;二是VNN1阳性上皮细胞亚群,与细胞侵袭迁移能力相关;三是上皮-内皮转化及血管生成拟态相关标志物,包括F2R、FLT1、KDR等。筛选与验证逻辑为:首先通过单细胞RNA测序从三组样本中筛选差异细胞亚群及基因,然后利用免疫荧光染色验证细胞标志物的共定位,通过CD34-PAS双染色验证VM形成,所有关键发现均在额外3例临床样本中进行重复验证,确保结果的可靠性。
研究过程详述:Biomarker均来源于临床组织样本,包括子宫腺肌病患者的在位内膜、异位病灶及子宫肌瘤患者的对照内膜。验证方法方面,采用免疫荧光染色检测EPCAM与PECAM1的共定位、VNN1与EPCAM的共定位,采用CD34-PAS双染色检测VM形成;特异性与敏感性数据显示,异位病灶中EPCAM/PECAM1共定位细胞比例显著高于在位内膜及对照组(n=3,P<0.05),VM数量显著增加(n=3,P<0.05),提示这些Biomarker具有良好的组织特异性。
核心成果提炼:Cluster 1细胞的发现证实了子宫腺肌病异位病灶中存在具有肿瘤样特征的细胞亚群,支持疾病的内膜侵袭迁移学说;VNN1阳性上皮细胞亚群提示上皮细胞的高侵袭迁移能力是疾病进展的关键;上皮-内皮转化及血管生成拟态的发现则揭示了子宫腺肌病的新发病机制,VM形成可为异位病灶细胞提供血供,促进细胞生长。这些成果的创新性在于首次在单细胞层面揭示了子宫腺肌病的细胞异质性及上皮-内皮转化机制,为疾病的治疗提供了新的潜在靶点——抑制上皮-内皮转化及血管生成拟态可能成为子宫腺肌病的有效治疗策略。
