1. 领域背景与文献引入
文献英文标题:Expression of hereditary hemochromatosis C282Y HFE protein in HEK293 cells activates specific endoplasmic reticulum stress responses;发表期刊:BMC Cell Biology;影响因子:未公开;研究领域:遗传性血色素沉着症的分子发病机制、内质网应激与蛋白质构象病。
遗传性血色素沉着症(HH)是一种常见的铁代谢紊乱遗传病,1996年Feder等发现HFE基因的C282Y突变是其主要致病因素,该突变导致HFE蛋白无法与β₂-微球蛋白结合,滞留于内质网(ER)引发细胞损伤。当前领域研究热点聚焦于HH的表型异质性机制、内质网应激在构象病中的调控通路,以及潜在的干预靶点。然而,C282Y HFE突变体滞留内质网引发的具体分子通路尚未完全明确,HH患者表型差异的原因也缺乏直接实验证据,同时HH与其他构象病(如Z α₁-抗胰蛋白酶缺乏症)的相互作用机制仍不清晰。针对这些研究空白,本研究旨在解析C282Y HFE诱导内质网应激的具体通路,验证牛磺熊去氧胆酸(TUDCA)的干预效果,并探索其与Z α₁-抗胰蛋白酶的协同作用,为HH的发病机制阐释和治疗策略开发提供新的实验依据。
2. 文献综述解析
作者围绕构象病的内质网应激通路、HH的表型异质性、Z α₁-抗胰蛋白酶缺乏症的内质网应激机制三个核心维度展开综述,系统梳理了领域内的研究进展。现有研究表明,HH是常染色体隐性遗传病,C282Y HFE突变体因折叠异常滞留内质网,无法转运至细胞膜参与铁代谢调控;内质网应激主要包括未折叠蛋白反应(UPR)和内质网过载反应(EOR)两条通路,UPR通过激活GRP78、ATF6、CHOP等分子增强蛋白质折叠能力,EOR则通过NF-κB激活引发炎症反应;Z α₁-抗胰蛋白酶缺乏症的突变体Z蛋白同样滞留内质网,但单独表达时无法激活UPR通路,需依赖二次刺激触发应激反应。不过,现有研究仍存在局限性,缺乏C282Y HFE同时激活两条内质网应激通路的直接证据,也未明确其与Z α₁-抗胰蛋白酶的协同作用机制,无法合理解释HH患者的表型异质性。本研究的创新价值在于,首次通过细胞实验证实C282Y HFE可同时激活UPR和EOR通路,明确TUDCA可有效抑制该应激反应,还发现C282Y HFE可作为二次刺激激活Z α₁-抗胰蛋白酶的UPR通路,为HH的表型异质性及与其他构象病的相互作用提供了分子层面的解释。
3. 研究思路总结与详细解析
本研究的整体框架以“构象病内质网应激”为核心,研究目标是明确C282Y HFE诱导内质网应激的具体分子通路,验证TUDCA的干预效果,并探索其与Z α₁-抗胰蛋白酶的协同致病作用;核心科学问题聚焦于C282Y HFE激活内质网应激的分子机制,以及该通路在HH发病中的病理意义;技术路线遵循“载体构建→细胞转染→通路检测→干预验证→协同作用分析”的闭环逻辑,通过多种分子生物学技术系统解析突变体的致病机制。
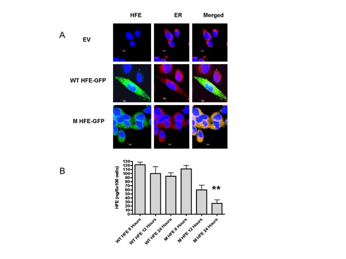
3.1 细胞模型构建与验证
实验目的是验证C282Y HFE蛋白因折叠异常滞留内质网并发生降解。方法细节为构建带有GFP或His标签的野生型(WT)和C282Y突变体HFE表达载体,采用GeneJuice转染试剂将其转染至HEK293细胞,24小时后通过共聚焦显微镜观察GFP标记的HFE与内质网标志物钙连蛋白的共定位情况,同时用ELISA检测His标签的HFE蛋白水平。结果解读显示,共聚焦显微镜图像中C282Y HFE与钙连蛋白呈现黄色重叠信号,表明二者共定位于内质网,而WT HFE则主要分布于细胞膜区域;ELISA结果显示C282Y HFE蛋白水平显著低于WT HFE(n=3,P=0.0012),说明突变体蛋白因折叠异常滞留内质网并发生降解。

文献未提及具体实验产品,领域常规使用GFP标签表达载体、钙连蛋白特异性抗体、ELISA检测试剂盒等试剂与工具。
3.2 内质网过载反应(EOR)通路激活检测
实验目的是明确C282Y HFE是否通过激活NF-κB通路触发内质网过载反应。方法细节为将WT或C282Y HFE载体与NF-κB或IL-8启动子荧光素酶报告基因共转染HEK293细胞,24小时后检测荧光素酶活性;同时通过蛋白质免疫印迹(Western Blot)检测IκB-α的降解情况,以验证NF-κB的激活状态。结果解读显示,C282Y HFE组NF-κB荧光素酶活性显著高于WT组(n=3,P=0.0009),IL-8荧光素酶活性也显著升高(n=3,P=0.0031);Western Blot结果显示C282Y HFE组IκB-α蛋白发生明显降解,进一步证实NF-κB通路被激活,说明C282Y HFE可触发内质网过载反应。

文献未提及具体实验产品,领域常规使用荧光素酶报告基因载体、IκB-α及β-肌动蛋白特异性抗体等试剂。
3.3 未折叠蛋白反应(UPR)通路激活检测
实验目的是解析C282Y HFE对未折叠蛋白反应通路的激活作用,以及TUDCA的干预效果。方法细节为将WT或C282Y HFE载体与grp78、ATF6、CHOP启动子荧光素酶报告基因共转染细胞,24小时后检测荧光素酶活性;通过Western Blot检测GRP78/BiP蛋白的表达水平;同时用200μM或300μM TUDCA处理转染细胞,检测上述指标的变化。结果解读显示,C282Y HFE组grp78、ATF6、CHOP荧光素酶活性均显著高于WT组(n=3,P分别为0.0011、0.0039、0.0011);GRP78/BiP蛋白水平明显升高;TUDCA处理后,上述指标均显著降低(n=3,P分别为0.0006、0.0175、0.0067),表明C282Y HFE可激活UPR通路,且TUDCA可有效抑制该应激反应。


文献未提及具体实验产品,领域常规使用UPR通路相关报告基因载体、GRP78/BiP特异性抗体等试剂。
3.4 内质网应激诱导凋亡的检测
实验目的是验证C282Y HFE激活内质网应激后是否引发细胞凋亡。方法细节为转染WT或C282Y HFE载体,24小时后通过Western Blot检测细胞色素c的释放和caspase-3的激活情况;采用荧光底物法检测caspase-3的活性;同时检测bcl-2启动子荧光素酶活性以反映抗凋亡能力。结果解读显示,C282Y HFE组细胞色素c释放量显著增加,caspase-3激活水平明显高于WT组;荧光底物法检测显示C282Y HFE组caspase-3活性显著升高(n=3,P=0.0363);bcl-2荧光素酶活性显著降低(n=3,P=0.004),说明C282Y HFE通过内质网应激通路诱导细胞凋亡。

文献未提及具体实验产品,领域常规使用细胞色素c、caspase-3及bcl-2相关检测试剂与试剂盒。
3.5 TUDCA对凋亡的干预作用验证
实验目的是明确TUDCA是否可抑制C282Y HFE诱导的细胞凋亡。方法细节为转染C282Y HFE载体后,用300μM TUDCA处理细胞,24小时后通过Western Blot检测细胞色素c释放和caspase-3激活情况;同时检测caspase-3活性和bcl-2荧光素酶活性的变化。结果解读显示,TUDCA处理后,细胞色素c释放量显著减少,caspase-3激活水平明显降低;caspase-3活性显著下降(n=3,P=0.0214),bcl-2荧光素酶活性显著升高(n=3,P=0.0238),表明TUDCA可通过上调抗凋亡分子表达、抑制凋亡执行分子激活来阻断C282Y HFE诱导的细胞凋亡。

文献未提及具体实验产品,领域常规使用TUDCA试剂及凋亡相关检测试剂盒。
3.6 C282Y HFE与Z α₁-抗胰蛋白酶的协同作用分析
实验目的是探索C282Y HFE是否可作为二次刺激激活Z α₁-抗胰蛋白酶的UPR通路,并协同诱导细胞损伤。方法细节为共转染C282Y HFE与Z α₁-抗胰蛋白酶载体,检测grp78、ATF6、CHOP荧光素酶活性及GRP78/BiP蛋白水平;同时检测bcl-2荧光素酶活性和凋亡相关指标的变化。结果解读显示,共转染组grp78、ATF6、CHOP荧光素酶活性显著高于单独转染Z α₁-抗胰蛋白酶组(n=3,P分别为0.016、0.02、0.0059);GRP78/BiP蛋白水平明显升高;bcl-2荧光素酶活性显著降低(n=3,P=0.0029),凋亡指标进一步增强,说明C282Y HFE可作为二次刺激激活Z α₁-抗胰蛋白酶的UPR通路,二者协同加剧细胞凋亡。
文献未提及具体实验产品,领域常规使用Z α₁-抗胰蛋白酶表达载体及相关检测试剂。
3.7 炎症因子表达水平检测
实验目的是明确C282Y HFE是否通过内质网应激通路诱导炎症因子表达。方法细节为转染WT或C282Y HFE载体,24小时后用ELISA检测细胞上清中IL-8和MCP-1的蛋白水平;同时用300μM TUDCA处理细胞,检测上述炎症因子的变化。结果解读显示,C282Y HFE组IL-8水平为260±40 pg/μg蛋白(n=3,P=0.05),MCP-1水平为380±22 pg/μg蛋白(n=3,P=0.0149),均显著高于WT组;TUDCA处理后,IL-8水平降至180±30 pg/μg蛋白(n=3,P=0.0235),MCP-1水平降至234±40 pg/μg蛋白(n=3,P=0.0355),说明C282Y HFE可通过激活NF-κB通路诱导炎症因子表达,TUDCA可有效抑制该炎症反应。

文献未提及具体实验产品,领域常规使用IL-8和MCP-1 ELISA检测试剂盒。
4. Biomarker研究及发现成果解析
本研究涉及的Biomarker主要包括内质网应激通路标志物、凋亡标志物及炎症因子三类,筛选与验证逻辑遵循“细胞模型验证→通路激活检测→干预效果验证”的完整链条,从分子层面解析C282Y HFE的致病机制。
内质网应激通路标志物包括GRP78、ATF6、CHOP(UPR通路)和NF-κB(EOR通路),这些标志物均来自转染C282Y HFE的HEK293细胞,通过荧光素酶报告基因实验、Western Blot等方法验证其表达变化。其中,GRP78的荧光素酶活性在C282Y HFE组较WT组显著升高(n=3,P=0.0011),NF-κB活性升高约3倍(n=3,P=0.0009),具有较高的特异性和敏感性;凋亡标志物包括细胞色素c、caspase-3、bcl-2,通过Western Blot和荧光底物法验证,C282Y HFE组caspase-3活性显著升高(n=3,P=0.0363),bcl-2活性显著降低(n=3,P=0.004);炎症因子IL-8和MCP-1通过ELISA检测,C282Y HFE组IL-8水平为260±40 pg/μg蛋白(n=3,P=0.05),MCP-1为380±22 pg/μg蛋白(n=3,P=0.0149)。
核心成果方面,这些Biomarker与C282Y HFE诱导的内质网应激及细胞损伤直接相关,GRP78、ATF6、CHOP可作为UPR通路激活的特异性标志物,NF-κB、IL-8、MCP-1可反映EOR通路的激活状态,细胞色素c、caspase-3、bcl-2则可用于评估凋亡程度。本研究的创新性在于首次证实这些Biomarker在C282Y HFE致病过程中的协同作用,明确TUDCA可通过调控这些Biomarker的表达抑制内质网应激和细胞损伤;所有成果均有明确的统计学数据支持,为HH的发病机制阐释及潜在治疗靶点筛选提供了可靠的实验依据。
