1. 领域背景与文献引入
文献英文标题:Conserved paradoxical relationships among the evolutionary, structural and expressional features of KRAB zinc-finger proteins reveal their special functional characteristics;发表期刊:BMC Molecular and Cell Biology;影响因子:未公开;研究领域:转录因子进化与功能(KRAB锌指蛋白家族多维度特征分析)
KRAB结构域锌指蛋白(KZFP)是哺乳动物基因组中最大的转录因子家族,起源于约4亿年前肉鳍鱼类和四足动物的共同祖先,之后在哺乳动物进化过程中快速扩张,成员具有显著的物种特异性。领域发展关键节点包括2003年首次系统阐明KRAB锌指蛋白的转录抑制功能,2010年发现KAP1介导的KZFP调控内源性逆转录病毒的核心机制,2017年揭示KZFP参与基因调控网络进化的作用。当前研究热点聚焦于KZFP在胚胎发育、干细胞分化中的功能,以及其快速进化的驱动机制,但未解决的核心问题在于:不同进化起源的KZFP在结构、表达模式上的保守性与特异性,以及这些特征与功能的关联尚未得到系统的跨物种、全家族解析。现有研究多局限于单个或部分KZFP成员的功能验证,缺乏整合基因组、转录组的多维度分析,因此本研究通过对64个物种的基因组数据和7种哺乳动物的725个转录组样本进行整合分析,旨在揭示KZFP家族进化、结构与表达之间的保守悖论性关系,为其功能特性和快速进化原因提供新线索。
2. 文献综述解析
作者将现有研究按结构特征、表达模式、功能研究三个方向进行分类评述,系统梳理了KZFP家族的研究现状。现有研究的关键结论显示,KZFP主要通过N端KRAB结构域结合转录共抑制因子KAP1,形成复合物调控内源性逆转录病毒的沉默和靶基因表达;部分KZFP在胚胎干细胞(ESCs)、早期胚胎发育中高表达,通过表观遗传修饰维持细胞多能性。技术方法上,ChIP-seq、CRISPR-Cas9等技术的应用推动了KZFP靶标和功能的解析,但现有研究存在样本量小、物种单一的局限性,且未将进化年龄、结构特征与表达模式进行整合分析,无法揭示KZFP家族作为快速进化的转录因子家族的保守特性。
本研究的创新价值在于首次实现了跨64个物种的KZFP结构无序性分析,整合7种哺乳动物的多时空转录组数据,揭示了进化年龄与结构、表达之间的悖论性关系——年轻的KRAB结构域却高度结构化,快速进化的KZFP却呈广泛、中等丰度的表达模式,填补了全家族多维度关联分析的空白,为理解KZFP的功能特化和快速进化提供了全新视角。
3. 研究思路总结与详细解析
本研究的整体框架为“多物种基因组分析结构特征→多转录组数据集分析表达模式→共表达网络解析功能关联→总结悖论性特征与功能意义”,核心科学问题是KZFP作为快速进化的转录因子家族,为何具有保守的结构和表达模式,研究目标是揭示进化、结构、表达三者的关联及功能意义。
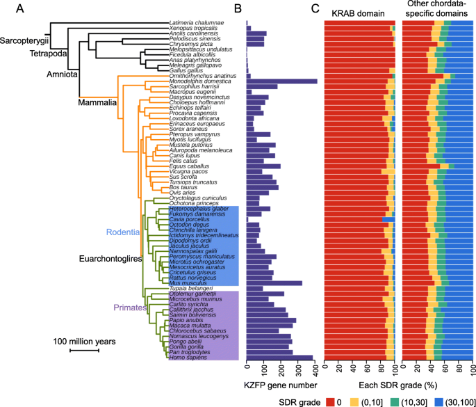
3.1 KZFP结构无序性跨物种分析
实验目的是验证年轻的KRAB结构域是否符合“年轻蛋白结构域通常高度无序”的常规认知,明确KZFP结构域的保守特征。方法细节选取64个肉鳍鱼类代表物种,涵盖腔棘鱼和63种四足动物,利用HMMER进行结构域注释,通过SPOT-Disorder-Single计算KRAB结构域及其他脊索动物特异性结构域的结构无序比(SDR),比较不同结构域的无序性差异。结果解读如图1所示,平均89.2%的KRAB结构域完全结构化(SDR=0),而其他脊索动物特异性结构域仅37.6%完全结构化,38.6%为高度无序结构域,这一结果与“年轻结构域高度无序”的认知相悖,证明KRAB结构域作为年轻结构域具有保守的完全结构化特征。产品关联:文献未提及具体实验产品,领域常规使用蛋白结构预测软件(如SPOT-Disorder-Single)、HMMER结构域注释工具进行相关分析。

3.2 不同进化年龄KZFP的结构特征分析
实验目的是分析不同进化起源的KZFP在结构无序性上的差异,明确结构特征与进化年龄的关联。方法细节选取7种哺乳动物(人、黑猩猩、恒河猴、小鼠、大鼠、牛、负鼠),将KZFP按基因年龄(古老、中年、年轻)和锌指分化时间(古老、中年、年轻)进行分级,分别计算KRAB结构域、C2H2锌指、连接区及其他结构域的SDR值,采用Mann–Whitney U检验比较不同分级组间的结构无序性差异。结果解读如图2所示,含古老锌指的KZFP的KRAB结构域和连接区SDR显著高于其他组(P<0.0001),而C2H2锌指和其他结构域在各分级中均保持高度结构化;约90%的KZFP整体呈高度结构化特征,仅10%含古老锌指的KZFP具有较高的结构无序性,提示古老锌指KZFP通过结构无序性获得更广泛的蛋白互作能力,实现功能多样性。产品关联:文献未提及具体实验产品,领域常规使用多序列比对工具、R语言统计包进行组间差异检验。

3.3 KZFP表达模式跨时空分析
实验目的是分析KZFP的表达宽度、丰度与进化年龄、结构无序性的关系,明确其表达模式的保守性与特异性。方法细节整合29个RNA-seq数据集共725个样本,涵盖早期胚胎发育、胚胎干细胞分化、胚胎及成体器官等多时空状态,利用Salmon进行转录组定量得到TPM值,计算基因表达宽度(表达样本数占总样本数的比例),采用Mann–Whitney U检验比较KZFP与其他蛋白编码基因的表达差异,分析表达特征与进化年龄、结构无序性的相关性。结果解读如图3所示,尽管约半数KZFP为年轻基因,但无论进化年龄和结构无序性如何,KZFP的表达宽度均显著高于其他年轻基因(P<0.0001),呈广泛表达模式;如图4所示,KZFP在各进化年龄和结构分级中均以中等丰度表达,与常规“年轻基因低丰度、时空特异性表达”的认知相悖,提示KZFP家族具有保守的表达模式以满足广泛的功能需求。产品关联:文献未提及具体实验产品,领域常规使用Salmon转录组定量工具、R语言进行表达模式分析。


3.4 KZFP特异性表达与功能关联分析
实验目的是揭示KZFP在特定时空状态下的功能特化,明确不同进化亚群的功能差异。方法细节首先利用ComBat算法消除不同转录组数据集的批次效应,对KZFP表达数据进行层次聚类;采用加权基因共表达网络分析(WGCNA)构建共表达模块,对富集年轻或古老锌指KZFP的模块进行GO功能富集分析;计算加权拓扑重叠(wTO)分析基因间的共表达关系,筛选显著关联的基因对。结果解读如图5所示,含年轻锌指的KZFP在早期胚胎发育、内胚层/中胚层分化中,表达水平与锌指分化时间呈负相关(P<0.05),提示年轻锌指KZFP在这些过程中发挥作用;如图6所示,年轻锌指KZFP显著富集于5个共表达模块,其中EM7模块(含13个年轻锌指KZFP)呈“早期高、晚期低”的表达模式,GO功能富集显示该模块基因参与细胞周期相关过程,共表达网络分析显示年轻锌指KZFP与细胞周期基因(如KIF2C)高度相关(wTO>0.5,P<0.001),提示其通过调控细胞周期参与早期胚胎发育和干细胞分化。产品关联:文献未提及具体实验产品,领域常规使用Cytoscape构建共表达网络、DAVID进行GO功能富集分析。


4. Biomarker研究及发现成果
本研究中KZFP家族的不同进化亚群可作为特定生物学过程的功能标志物,其中年轻锌指KZFP是早期胚胎发育和干细胞分化的关键功能亚群,古老锌指KZFP则参与脑发育过程。
Biomarker定位:年轻锌指KZFP(如ZNF267、ZNF845、ZNF93等)作为早期胚胎发育和干细胞分化的功能标志物,筛选逻辑为“锌指分化时间分级→多时空转录组表达模式分析→共表达模块富集→功能关联验证”;古老锌指KZFP(如ZNF764)作为脑发育的功能标志物,筛选逻辑为“锌指分化时间分级→脑发育转录组分析→共表达模块功能富集”。
研究过程详述:年轻锌指KZFP的研究样本来源于人类早期胚胎发育、胚胎干细胞分化为内胚层/中胚层的转录组数据,通过RNA-seq定量验证其表达模式,共表达网络分析显示其与细胞周期基因高度关联;特异性与敏感性方面,EM7模块的13个年轻锌指KZFP在早期胚胎发育样本中的TPM值显著高于晚期分化样本(图6b,P<0.05),共表达分析的加权拓扑重叠值(wTO)显示其与细胞周期基因的关联具有统计学显著性(P<0.001)。
核心成果提炼:年轻锌指KZFP通过参与细胞周期相关过程调控早期胚胎发育和干细胞分化,这一发现揭示了KZFP家族快速进化与功能特化的关联;古老锌指KZFP在脑发育中高表达,提示不同进化亚群的功能分化。此外,KZFP家族广泛、中等丰度的表达模式提示其在抑制内源性逆转录病毒、维持基因组稳定性等基础生物学过程中具有保守功能,为KZFP家族的功能研究提供了新的方向。
