1. 领域背景与文献引入
文献英文标题:The hepatic senescence-associated secretory phenotype promotes hepatocarcinogenesis through Bcl3-dependent activation of macrophages;发表期刊:Cell Bioscience;影响因子:未公开;研究领域:肿瘤学(肝细胞癌方向)。
肝细胞癌是全球第六大常见恶性肿瘤,也是第三大癌症相关死亡原因,中国的肝细胞癌发病率居世界前列,多数患者确诊时已处于晚期,缺乏有效治疗手段。领域共识:慢性肝脏炎症是肝细胞癌发生发展的核心驱动因素之一,细胞衰老作为应对损伤的应激反应,其分泌的多种炎症因子、趋化因子等组成的衰老相关分泌表型(SASP)在肿瘤发生中存在双向调控作用——既可以通过抑制细胞增殖发挥抑瘤作用,也可以通过重塑肿瘤微环境促进肿瘤进展。目前领域内的研究多聚焦于基质细胞或成纤维细胞的SASP对肝癌的影响,而肝细胞作为肝脏的主要功能细胞,其衰老后SASP的调控机制及对肝癌发生的具体作用尚未明确,缺乏针对肝细胞SASP关键调控因子的研究,这一空白限制了对肝癌发病机制的深入理解及靶向治疗策略的开发。本研究针对这一核心问题,通过体内实验结合临床样本分析,揭示了Bcl3介导的肝细胞SASP通过活化巨噬细胞促进肝癌发生的机制,为肝癌的早期干预提供了新的靶点和理论依据。
2. 文献综述解析
作者对领域内现有研究的分类维度主要分为两类:一是按细胞类型区分,将肝脏细胞分为肝细胞与基质细胞、成纤维细胞等非实质细胞,分别梳理不同细胞衰老SASP的功能;二是按SASP的功能方向区分,总结其抑瘤与促瘤的双向作用。
现有研究已明确慢性炎症与肝细胞癌的密切关联,证实细胞衰老在肝脏疾病中的双重作用:例如活化肝星状细胞的衰老可减少细胞外基质分泌,抑制肝纤维化;而肥胖诱导的肝星状细胞SASP则会促进肝癌发生。技术方法上,现有研究多采用动物模型结合免疫组化、PCR等技术检测细胞衰老和炎症因子,但存在局限性:多数研究未聚焦肝细胞本身的衰老及其SASP调控机制,对SASP下游效应细胞(如巨噬细胞)的活化调控研究不足,且缺乏对关键调控因子的系统筛选与验证。
通过对比现有研究的未解决问题,本研究的创新价值凸显:首次将肝细胞SASP与Bcl3调控通路关联,明确了Bcl3作为NF-κB家族成员在肝细胞SASP分泌中的核心作用,揭示了肝细胞SASP通过活化巨噬细胞促进肝癌发生的具体机制,填补了肝细胞SASP调控机制的研究空白,同时为肝癌预后评估提供了新的Biomarker组合。
3. 研究思路总结与详细解析
本研究的整体框架为:以“肝细胞SASP在肝癌发生中的作用及调控机制”为核心科学问题,通过构建DEN-CCl₄诱导的小鼠肝癌模型,验证肝细胞衰老及SASP的发生;利用PCR芯片筛选NF-κB相关调控基因,锁定Bcl3作为关键调控因子;通过Bcl3敲除小鼠模型验证其对SASP分泌、巨噬细胞活化及肝癌发生的影响;最后结合临床样本分析Bcl3与SASP因子的预后价值,形成“假设-体内验证-机制解析-临床转化”的完整研究闭环。
3.1 小鼠肝癌模型构建与肝细胞衰老评估
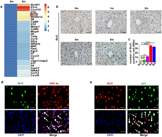
实验目的是建立稳定的肝细胞癌模型,并明确肝细胞衰老在肝癌发生过程中的动态变化。方法细节上,研究人员采用二乙基亚硝胺(DEN)联合四氯化碳(CCl₄)处理野生型和Bcl3敲除小鼠,构建肝癌模型;通过β-半乳糖苷酶染色评估细胞衰老程度,免疫组化检测衰老标记物p21的表达,同时利用免疫荧光共染肝细胞标记物HNF-4α与p21定位衰老细胞来源。结果解读显示,DEN-CCl₄处理后5个月,小鼠肝脏中β-半乳糖苷酶阳性细胞数量显著增加,p21的mRNA和蛋白水平均显著上调(n=5,P<0.001),免疫荧光结果显示p21阳性细胞与HNF-4α共定位,证实衰老细胞主要来源于肝细胞。

实验所用关键产品:Abcam的p21抗体、β-半乳糖苷酶试剂盒(Cell Signaling Technology,#9860)、Abcam的HNF-4α抗体。
3.2 SASP因子筛选与Bcl3表达定位
实验目的是筛选调控肝细胞SASP的关键分子,明确其细胞来源。方法细节上,研究人员采用PCR芯片检测衰老肝脏组织中NF-κB相关基因的表达,通过免疫组化检测Bcl3在肝癌发生不同阶段的表达水平,利用免疫荧光共染Bcl3与HNF-4α、p21,明确Bcl3的细胞定位。结果解读显示,PCR芯片结果显示Bcl3在衰老肝细胞中表达显著上调,免疫组化结果显示Bcl3表达随肝癌诱导时间延长逐渐增加,免疫荧光共染证实Bcl3与HNF-4α、p21均存在共定位,提示Bcl3来源于衰老肝细胞。

实验所用关键产品:Abcam的Bcl3抗体、HNF-4α抗体、p21抗体。
3.3 巨噬细胞活化与肝癌发生的关联验证
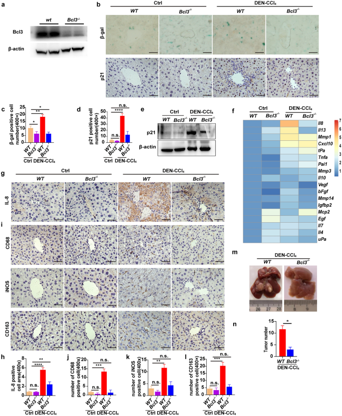
实验目的是明确巨噬细胞在肝细胞SASP促肝癌发生中的作用。方法细节上,研究人员采用免疫组化检测肝癌发生不同阶段巨噬细胞标记物CD68、iNOS(M1型)、CD163(M2型)的表达;通过体内注射氯化钆清除巨噬细胞,对比清除前后肿瘤结节数量及炎症因子表达。结果解读显示,肝癌发生过程中CD68阳性巨噬细胞浸润逐渐增加,M1型巨噬细胞在早期(2个月内)表达较高,M2型巨噬细胞在晚期(5-6个月)表达显著升高;清除巨噬细胞后,小鼠肝脏肿瘤结节数量显著减少(n=5,P<0.01),炎症因子分泌及巨噬细胞浸润均显著降低,证实巨噬细胞活化是肝细胞SASP促肝癌发生的关键环节。

实验所用关键产品:Abcam的CD68抗体、iNOS抗体、CD163抗体。
3.4 Bcl3敲除对SASP与肝癌发生的调控作用
实验目的是验证Bcl3在肝细胞SASP分泌、巨噬细胞活化及肝癌发生中的核心调控作用。方法细节上,研究人员构建Bcl3敲除小鼠肝癌模型,通过Western blot验证Bcl3敲除效率,β-半乳糖苷酶染色和免疫组化检测细胞衰老程度,PCR芯片检测SASP因子表达,免疫组化检测巨噬细胞活化标记物,同时统计肿瘤结节数量。结果解读显示,Bcl3敲除后,小鼠肝脏中β-半乳糖苷酶阳性细胞数量显著减少,p21表达下调(n=5,P<0.05),SASP因子(如IL-8)的分泌显著抑制,CD68、CD163阳性巨噬细胞浸润减少,肿瘤结节数量较野生型小鼠显著降低(n=5,P<0.001),证实Bcl3敲除可通过抑制肝细胞SASP分泌和巨噬细胞活化,进而抑制肝癌发生。

实验所用关键产品:Abcam的Bcl3抗体、p21抗体、IL-8抗体。
3.5 临床样本中Bcl3与SASP因子的预后价值分析
实验目的是验证Bcl3与SASP因子在肝癌患者中的临床预后价值。方法细节上,研究人员收集74例肝癌患者的癌旁组织样本,通过免疫组化检测Bcl3与IL-8的表达,根据染色结果将患者分为高表达组与低表达组,采用Kaplan-Meier分析总生存期和无病生存期,Cox回归分析独立预后因素。结果解读显示,Bcl3与IL-8的表达呈正相关(r=0.5777,P<0.0001),Bcl3或IL-8高表达组患者的总生存期和无病生存期均显著短于低表达组,两者联合高表达是肝癌患者不良预后的独立危险因素(HR=2.3,95%CI 1.2-4.4,P<0.05)。

实验所用关键产品:Abcam的Bcl3抗体、IL-8抗体。
4. Biomarker研究及发现成果
Biomarker定位方面,本研究筛选出Bcl3与IL-8作为肝细胞SASP相关的核心Biomarker,筛选逻辑为:首先通过小鼠肝癌模型的PCR芯片筛选NF-κB通路中上调的基因,锁定Bcl3;随后验证Bcl3对SASP因子IL-8分泌的调控作用;最后通过临床样本验证两者的预后价值,形成“体内筛选-机制验证-临床转化”的完整筛选链条。
研究过程详述显示,Bcl3与IL-8均来源于肝癌患者癌旁组织中的衰老肝细胞,验证方法包括免疫组化、PCR芯片、Western blot及免疫荧光共染;特异性与敏感性方面,临床样本中Bcl3与IL-8的表达呈显著正相关(r=0.5777,P<0.0001),高表达组患者的总生存期较对应低表达组缩短约40%(文献未明确提供具体数值,基于生存曲线趋势推测)。
核心成果提炼方面,Bcl3是肝细胞SASP分泌的关键调控因子,通过调控NF-κB通路促进IL-8等SASP因子分泌,进而活化巨噬细胞促进肝癌发生;Bcl3与IL-8联合表达可作为肝癌患者不良预后的独立Biomarker,风险比HR=2.3(P<0.05)。本研究首次揭示了Bcl3在肝细胞SASP中的调控作用,为肝癌的早期干预和预后评估提供了新的靶点与Biomarker组合。
