1. 领域背景与文献
文献英文标题:Inhibition of miR-4284 could reduce apoptosis and neuroinflammation by targeting APBA1/JAK1/STAT3 signaling in Alzheimer’s disease;发表期刊:Cell & Bioscience;影响因子:未公开;研究领域:神经退行性疾病(阿尔茨海默病)。
阿尔茨海默病是最常见的神经退行性疾病,占所有痴呆病例的60%~80%,临床主要表现为进行性认知功能下降、行为异常,病理特征包括β淀粉样蛋白(Aβ)沉积形成的老年斑、tau蛋白过度磷酸化形成的神经原纤维缠结、神经元丢失及慢性神经炎症。领域共识:目前针对Aβ清除的治疗药物临床获益有限,无法有效阻断疾病进展,亟需挖掘新的致病机制和治疗靶点。近年来微小RNA(miRNA)作为转录后调控分子,因可同时靶向多个致病通路,成为阿尔茨海默病治疗靶点研究的热点方向,已有多个miRNA被证实参与Aβ生成、神经炎症、细胞凋亡等病理过程,但仍有大量未被探究的miRNA分子可能参与阿尔茨海默病调控。本研究聚焦此前未在阿尔茨海默病中报道的miR-4284,探究其对阿尔茨海默病病理的调控作用及分子机制,旨在为阿尔茨海默病治疗提供新的候选靶点。
2. 文献综述解析
作者对领域现有研究的评述遵循“疾病病理→miRNA功能→靶分子特征”的逻辑框架,首先梳理阿尔茨海默病的核心致病机制及现有治疗瓶颈,其次总结miRNA在阿尔茨海默病中的研究进展,最后聚焦目标分子miR-4284和靶基因APBA1的现有研究空白。
现有研究已证实Aβ级联反应、tau病理、神经炎症是阿尔茨海默病的核心致病环节,针对Aβ的单靶点疗法虽可减少斑块沉积,但对认知功能改善的效果有限,提示需从更上游的调控层面挖掘多效性靶点。miRNA领域的研究已建立成熟的功能验证体系,多个miRNA被证实可通过调控阿尔茨海默病相关靶基因发挥病理或保护作用,部分分子已进入临床前转化研究,但现有研究多集中于少数已被广泛报道的分子,对新分子的挖掘不足,且多数研究未明确完整的调控通路链,临床转化价值有限。针对miR-4284的现有研究显示,其在肿瘤、炎症性肠病、血管疾病中可调控细胞凋亡、炎症反应等过程,但其在神经系统尤其是阿尔茨海默病中的功能完全未知。靶基因APBA1作为神经元特异性衔接蛋白,可通过结合淀粉样前体蛋白(APP)减少Aβ生成,同时维持突触功能稳定,是潜在的阿尔茨海默病治疗靶点,但调控其表达的上游miRNA尚未被明确鉴定。本研究的创新价值在于首次明确miR-4284在阿尔茨海默病中的病理作用,首次鉴定APBA1是miR-4284的直接靶基因,构建了完整的miR-4284/APBA1/JAK1/STAT3调控轴,填补了领域研究空白,为阿尔茨海默病治疗提供了全新的多效性靶点。
3. 研究思路总结与详细解析
本研究的核心目标是验证miR-4284抑制对阿尔茨海默病病理的改善作用并明确其分子机制,核心科学问题为miR-4284是否通过靶向APBA1调控JAK1/STAT3通路,进而影响阿尔茨海默病的细胞凋亡、神经炎症及认知功能,技术路线遵循“表达差异验证→靶基因鉴定→体外功能验证→体内功能验证→通路机制探究”的闭环逻辑,为结论的可靠性提供了多维度的实验证据。
3.1 AD模型中miR-4284的表达检测
本环节的核心目标是明确miR-4284在阿尔茨海默病模型中的表达模式,验证其作为调控靶点的可行性。实验采用500nM Aβ处理的人神经母细胞瘤SH-SY5Y细胞作为体外阿尔茨海默病模型,4月龄5xFAD转基因小鼠作为体内阿尔茨海默病模型,通过微小RNA特异性定量聚合酶链反应(qPCR)检测miR-4284的表达水平,同时通过不同浓度的miR-4284抑制剂处理细胞,验证抑制剂的敲低效率。实验结果显示,Aβ处理的SH-SY5Y细胞中miR-4284表达较对照组显著上调(n=3,P<0.001),5xFAD小鼠海马组织中miR-4284表达较野生型小鼠显著上调(n=3,P<0.001);0.1pM、0.5pM、1pM浓度的miR-4284抑制剂均可显著降低细胞中miR-4284的表达水平(n=3,P<0.001),证实了抑制剂的有效性。对应结果图如下:

实验所用关键产品:QIAGEN的miRCURY LNA逆转录试剂盒(货号339340)、miRCURY LNA SYBR Green定量PCR试剂盒(货号339345);文献未提及其他具体实验产品,领域常规使用细胞培养试剂、RNA提取试剂等完成该环节实验。
3.2 miR-4284的靶基因预测与验证
本环节的核心目标是鉴定miR-4284的直接下游靶基因,明确其分子调控靶点。实验首先通过TargetScan和miRDB数据库预测miR-4284的潜在靶基因,筛选出与阿尔茨海默病病理密切相关的APBA1作为候选分子;随后构建包含APBA1 3"非翻译区(UTR)野生型和突变型的双荧光素酶报告载体,与miR-4284模拟物共转染HEK293T细胞,通过检测荧光素酶活性验证直接结合作用;最后通过定量聚合酶链反应和蛋白质免疫印迹实验,分别检测miR-4284抑制剂处理后细胞和小鼠脑组织中APBA1的mRNA和蛋白表达水平。实验结果显示,共转染miR-4284模拟物和野生型APBA1 3"UTR载体的细胞,荧光素酶活性较阴性对照组显著降低(n=4-6,P<0.01),而突变型载体组无显著变化,证实miR-4284可直接结合APBA1的3"UTR;miR-4284抑制剂处理后,SH-SY5Y细胞中APBA1 mRNA水平显著升高(n=3,P<0.01),5xFAD小鼠脑组织中APBA1蛋白水平较对照组显著升高(n=4-6,P<0.001),进一步验证了靶向调控关系。对应结果图如下:

实验所用关键产品:Promega的pmirGLO双荧光素酶报告载体(货号E1330)、双荧光素酶报告检测系统(货号E2940);Enzynomics的EZchange™定点突变试剂盒(货号EZ004S);Invitrogen的Lipofectamine 3000转染试剂(货号2412049)。
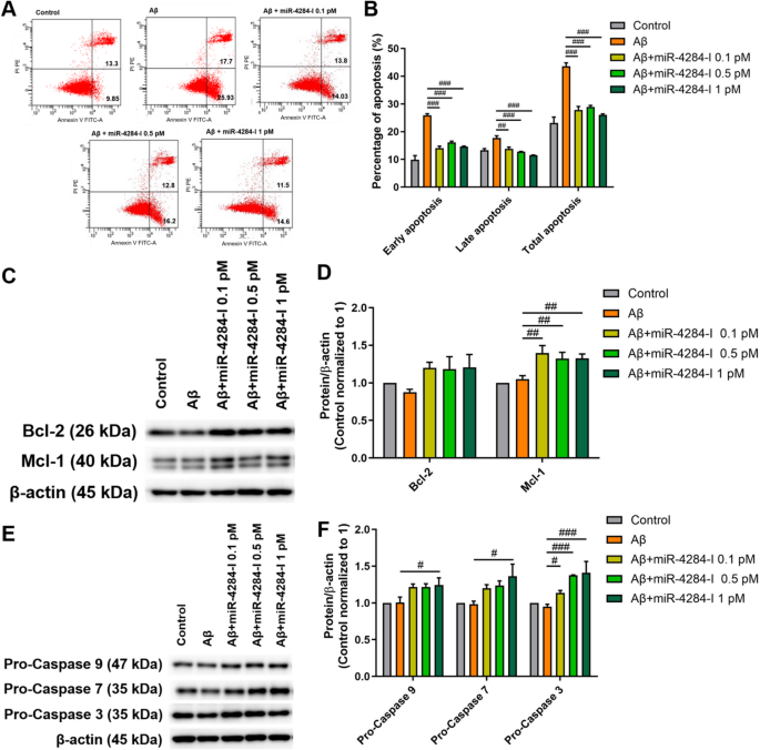
3.3 体外细胞模型中miR-4284抑制的功能验证
本环节的核心目标是验证miR-4284抑制对Aβ诱导的SH-SY5Y细胞凋亡、神经损伤的保护作用。实验中Aβ处理的SH-SY5Y细胞分别给予0.1pM、0.5pM、1pM的miR-4284抑制剂处理24h后,通过荧光激活细胞分选术(FACS)检测细胞凋亡水平,蛋白质免疫印迹检测凋亡相关蛋白(Bcl-2、Mcl-1、pro-caspase9/7/3)和神经元标志物(NeuN、Tuj1)的表达,定量聚合酶链反应检测神经元相关基因(MAP2、NEFH)的mRNA水平。实验结果显示,Aβ处理可显著诱导细胞总凋亡率升高(n=3,P<0.001),而不同浓度的miR-4284抑制剂均可显著降低总凋亡率(n=3,P<0.05~P<0.001);蛋白质免疫印迹结果显示,miR-4284抑制剂处理可显著上调抗凋亡蛋白Bcl-2、Mcl-1的表达(n=4-6,P<0.05~P<0.001),上调pro-caspase9/7/3的水平,提示胱天蛋白酶的剪切激活被抑制(n=4-6,P<0.05~P<0.001);同时miR-4284抑制剂可显著上调神经元标志物NeuN、Tuj1的蛋白水平(n=4-6,P<0.05~P<0.001),以及MAP2、NEFH的mRNA水平(n=3,P<0.01~P<0.001),证实其具有抗凋亡和神经保护作用。对应结果图如下:


实验所用关键产品:BD Biosciences的FITC Annexin V/PI凋亡检测试剂盒(货号556547);文献未提及其他具体实验产品,领域常规使用蛋白质免疫印迹相关试剂、定量PCR试剂等完成该环节实验。
3.4 体内动物模型中miR-4284抑制的功能验证
本环节的核心目标是验证miR-4284抑制对5xFAD小鼠认知功能、阿尔茨海默病病理的改善作用。实验采用4月龄5xFAD小鼠,随机分为对照组、阴性对照抑制剂组、miR-4284抑制剂组,通过立体定位注射将50μM抑制剂注入小鼠海马区,恢复3天后进行 Morris水迷宫实验检测认知功能;处死后通过免疫组化(IHC)检测脑组织中Aβ沉积、凋亡相关蛋白(Bax、Bcl-2)和神经元标志物(NeuN)的表达,免疫荧光检测神经元结构标志物(NFH、MAP2)的表达。实验结果显示,Morris水迷宫实验中,miR-4284抑制剂处理的小鼠较对照组逃避潜伏期显著缩短(n=8-12,P<0.05),目标象限停留时间和平台穿越次数显著增加(n=8-12,P<0.01~P<0.001),各组游泳速度无显著差异,提示miR-4284抑制可特异性改善认知功能;免疫组化结果显示,miR-4284抑制剂处理可显著降低大脑皮层和海马区的Aβ沉积(n=6,P<0.001),下调促凋亡蛋白Bax的表达(n=6,P<0.001),上调抗凋亡蛋白Bcl-2的表达(n=6,P<0.001),同时上调NeuN的表达(n=6,P<0.001),减少神经元丢失;免疫荧光结果显示,miR-4284抑制剂处理可显著上调大脑皮层和海马区的NFH、MAP2表达(n=4-6,P<0.001),改善神经元结构损伤。对应结果图如下:



实验所用关键产品:Vector Laboratories的Vector Elite ABC试剂盒(货号PK-6100);Enzo life sciences的二氨基联苯胺(DAB)显色试剂盒(货号ENZ-KIT159-0150);Invitrogen的Alexa Fluor系列荧光二抗。
3.5 下游调控通路机制探究
本环节的核心目标是明确miR-4284抑制发挥神经保护作用的下游信号通路。实验首先通过抗体芯片检测miR-4284抑制剂处理前后细胞的蛋白表达差异,结合京都基因与基因组百科全书(KEGG)通路富集分析预测潜在调控通路,随后通过蛋白质免疫印迹检测5xFAD小鼠脑组织中JAK1、磷酸化STAT3(p-STAT3)、总STAT3以及炎症因子(IL-1β、IL-6、TNF-α、IL-4、IL-10)的表达水平。实验结果显示,KEGG富集分析提示JAK-STAT信号通路是miR-4284的潜在调控通路;蛋白质免疫印迹结果显示,miR-4284抑制剂处理可显著上调小鼠脑组织中JAK1的表达(n=4-6,P<0.001),提高p-STAT3/总STAT3的比值(n=4-6,P<0.001),证实JAK/STAT3通路被激活;同时miR-4284抑制剂可显著下调促炎因子IL-1β、IL-6、TNF-α的表达(n=4-6,P<0.001),上调抗炎因子IL-4、IL-10的表达(n=4-6,P<0.01~P<0.001),减轻神经炎症。本研究提出的完整调控机制总结图如下:


文献未提及该环节具体实验产品,领域常规使用蛋白质免疫印迹相关试剂、炎症因子抗体等完成该环节实验。
4. Biomarker研究及发现成果
本研究涉及的生物标志物包括微小RNA miR-4284和靶蛋白APBA1,其中miR-4284属于组织/细胞微小RNA类生物标志物,其筛选验证逻辑遵循“阿尔茨海默病模型表达差异检测→靶基因功能验证→体内外功能验证→通路关联”的完整链条,可为阿尔茨海默病的诊断和治疗提供新的候选标志物。
miR-4284的检测样本包括体外Aβ处理的SH-SY5Y细胞、5xFAD小鼠的海马组织,验证方法为微小RNA特异性定量聚合酶链反应,以U6为内参;目前研究仅在细胞和动物模型中验证其表达差异,尚未开展临床样本的诊断效能检测,文献未提供受试者工作特征(ROC)曲线、敏感性、特异性等相关数据。核心成果方面,miR-4284在阿尔茨海默病体外细胞模型和体内动物模型中均显著上调,是潜在的阿尔茨海默病病理标志物;抑制miR-4284可通过靶向APBA1激活JAK1/STAT3通路,减少Aβ沉积、抑制细胞凋亡、减轻神经炎症、改善认知功能,是阿尔茨海默病的潜在治疗靶点;本研究首次报道miR-4284在阿尔茨海默病中的调控作用,所有实验结果均具有统计学显著性(P<0.05及以上),细胞实验样本量为n=3~6,动物实验样本量为n=6~12。此外,APBA1作为miR-4284的直接靶基因,其表达水平与阿尔茨海默病病理程度负相关,也是潜在的阿尔茨海默病预后标志物,本研究证实其上调可减少Aβ生成,发挥神经保护作用。推测:miR-4284可作为阿尔茨海默病的早期诊断和预后评估标志物,后续需通过大样本临床队列验证其临床应用价值。
