1. 领域背景与文献引入
文献英文标题:EGFL6 promotes colorectal cancer cell growth and mobility and the anti‐cancer property of anti-EGFL6 antibody;发表期刊:Cell & Bioscience;影响因子:5.19(2021年);研究领域:结直肠癌分子机制与靶向治疗。
结直肠癌(CRC)是全球第三大常见恶性肿瘤,约50%患者会发展为转移性CRC(mCRC),25%患者确诊时已出现转移。目前mCRC的一线治疗方案是贝伐珠单抗(抗VEGF单克隆抗体)联合5-氟尿嘧啶(5-FU)为基础的化疗,虽能提高无进展生存期(PFS)和总生存期(OS),但约9个月内会出现疾病进展,且伴随穿孔、出血、伤口愈合延迟等副作用——老年和女性患者风险更高,甚至可能诱发结肠穿孔(尤其接受肠道支架置入的患者)。因此,亟需开发疗效确切、安全性好的新型治疗靶点。
表皮生长因子样域6(EGFL6)是EGF重复序列超家族成员,具有分泌型信号肽和RGD motif(可结合整合素)。现有研究表明,EGFL6在胚胎组织和多种肿瘤(如卵巢癌、肺癌、乳腺癌)中高表达,参与调控细胞增殖、迁移和血管生成,但CRC中EGFL6的具体作用机制及作为治疗靶点的潜力尚未系统阐明。本研究针对这一空白,探究EGFL6在CRC中的表达模式、功能机制,并通过开发抗EGFL6抗体验证其治疗潜力,为CRC的精准治疗提供新靶点。
2. 文献综述解析
作者围绕“CRC治疗局限性”与“EGFL6现有研究”两大维度展开综述,明确现有研究的不足,凸显本研究的创新价值。
现有研究的分类与局限
- CRC治疗的现状与挑战:贝伐珠单抗联合化疗是mCRC一线方案,但耐药性(9个月内进展)和副作用(伤口愈合延迟、穿孔)限制其长期应用,且缺乏替代靶点。
- EGFL6的生物学功能:现有研究证实EGFL6在卵巢癌(调控ALDH+癌干细胞不对称分裂)、肺癌(预后不良Biomarker)、乳腺癌(促进转移与血管生成)中高表达,但CRC中仅报道mRNA水平升高,蛋白表达模式、上游调控(如缺氧)、下游信号通路及治疗潜力均未明确。
本研究的创新点
- 机制创新:首次揭示“缺氧→HIF-1α→EGFL6→EGFR/αvβ3整合素→ERK/AKT/FAK/Src”信号轴,系统阐明EGFL6调控CRC增殖、迁移和干细胞特性的分子机制。
- 应用创新:通过噬菌体展示技术开发抗EGFL6抗体(EGFL6-E5-IgG),在体内验证其肿瘤抑制和抗转移作用,且不影响伤口愈合——解决了贝伐珠单抗的安全性痛点。
3. 研究思路总结与详细解析
本研究遵循“临床/动物模型验证表达→细胞实验探究功能→机制解析→体内疗效验证”的闭环逻辑,核心目标是明确EGFL6在CRC中的作用及治疗潜力,核心科学问题是“EGFL6如何调控CRC进展?抗EGFL6抗体能否有效治疗CRC?”。
3.1 EGFL6在CRC中的表达验证
实验目的:确认EGFL6在CRC临床样本及动物模型中的表达模式。
方法细节:① 收集CRC患者(I-IV期)肿瘤组织(n=34)及正常结肠组织(n=5),通过免疫组化(IHC)染色评分EGFL6表达;② 构建AOM诱导的小鼠CRC模型(35只A/J小鼠,每周腹腔注射AOM 10 mg/kg,共6周),检测1、2、4、8、18周的EGFL6表达(IHC)。
结果解读:① 临床样本中,EGFL6在I-IV期肿瘤组织中高表达(“++”评分),正常组织无表达(p<0.0001);② AOM小鼠模型中,EGFL6在8周(息肉形成)时开始表达,18周(肿瘤进展)时表达显著增加(图1)。
产品关联:文献未提及具体IHC试剂盒,领域常规使用DAKO的EGFL6抗体、Sigma-Aldrich的AOM试剂。

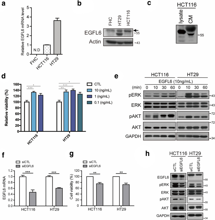
3.2 EGFL6对CRC细胞增殖的影响
实验目的:探究EGFL6对CRC细胞增殖的作用及分子机制。
方法细节:① 检测CRC细胞系(HCT116、HT29)与正常结肠上皮细胞(FHC)的EGFL6表达(Western blot、qPCR);② 用重组人EGFL6蛋白(0.1、1、10 ng/mL)处理细胞,通过SRB法检测增殖;③ 设计siRNA(siEGFL6 #10)敲低EGFL6,Western blot检测ERK/AKT磷酸化水平。
结果解读:① CRC细胞系的EGFL6蛋白水平显著高于正常细胞;② 重组EGFL6(10 ng/mL)促进HCT116/HT29增殖(p<0.05);③ 敲低EGFL6(mRNA降低50%)后,细胞活力下降,p-ERK、p-AKT水平显著抑制(p<0.05)(图2)。
产品关联:重组EGFL6蛋白购自Sino Biological;siRNA购自Thermo Fisher Scientific;Western blot常规使用Cell Signaling Technology的ERK/AKT抗体。

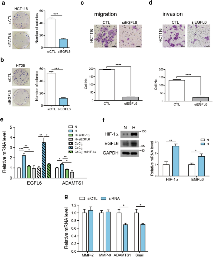
3.3 EGFL6对CRC细胞迁移和侵袭的影响
实验目的:探究EGFL6对CRC细胞迁移、侵袭的作用及缺氧调控机制。
方法细节:① siEGFL6敲低后,通过集落形成实验检测增殖;② Transwell实验(无Matrigel测迁移、有Matrigel测侵袭);③ 缺氧环境(1% O2)培养细胞,qPCR/Western blot检测EGFL6、HIF-1α及迁移相关基因(ADAMTS1、Snail)的表达。
结果解读:① 敲低EGFL6减少集落形成(p<0.05)、迁移(细胞数减少50%,p<0.05)和侵袭(细胞数减少60%,p<0.05);② 缺氧诱导EGFL6表达(依赖HIF-1α,siHIF-1α可抑制);③ 敲低EGFL6降低ADAMTS1、Snail的mRNA水平(p<0.05)(图3)。
产品关联:Transwell小室购自Corning;缺氧培养箱常规使用Thermo Fisher Scientific产品。

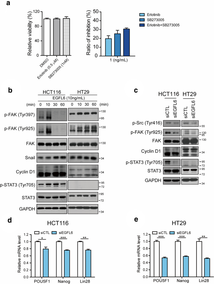
3.4 EGFL6的信号通路机制解析
实验目的:明确EGFL6调控CRC的信号通路(EGFR/αvβ3整合素及下游通路)。
方法细节:① 用EGFR抑制剂(厄洛替尼,10 μM)、αvβ3整合素抑制剂(SB273005,10 μM)处理细胞,检测重组EGFL6诱导的增殖;② Western blot检测FAK(Tyr397/925)、Src(Tyr416)、STAT3(Tyr705)的磷酸化水平,及Cyclin D1、Snail的表达;③ qPCR检测干细胞基因(POU5F1、NANOG、LIN28)的mRNA水平。
结果解读:① 厄洛替尼或SB273005单独处理可抑制重组EGFL6诱导的增殖,联合处理抑制效果更显著(p<0.05);② 重组EGFL6促进FAK、Src、STAT3磷酸化及Cyclin D1、Snail表达,敲低EGFL6则抑制上述激活(p<0.05);③ 敲低EGFL6降低干细胞基因表达(p<0.05)(图4)。
产品关联:厄洛替尼购自Roche;SB273005购自Sigma-Aldrich;Western blot常规使用Cell Signaling Technology的FAK/Src/STAT3抗体。

3.5 抗EGFL6抗体的体内疗效验证
实验目的:验证抗EGFL6抗体(EGFL6-E5-IgG)的体内抗癌、抗转移作用及安全性。
方法细节:① HCT116异种移植模型(裸鼠,1×10^7细胞/只):分为对照组(IgG)和EGFL6-E5-IgG组(10 mg/kg,iv,每周两次),检测肿瘤生长;② CT-26肺转移模型(Balb/c小鼠,2×10^5细胞/只):分为对照组、EGFL6-E5-IgG组(20 mg/kg)、贝伐珠单抗组(20 mg/kg),检测肺结节数;③ 伤口愈合模型(裸鼠,4 mm全层切口):检测伤口闭合速度;④ 血管生成模型(裸鼠,Matrigel+EGF+肝素):检测血红蛋白含量。
结果解读:① EGFL6-E5-IgG抑制肿瘤生长(TGI 36.2%,p<0.01),体重无变化;② 肺转移模型中,EGFL6-E5-IgG与贝伐珠单抗均减少转移结节(p<0.05),且无显著差异;③ 伤口愈合模型中,EGFL6-E5-IgG组与对照组闭合速度一致,贝伐珠单抗组延迟;④ 血管生成模型中,EGFL6-E5-IgG对血红蛋白无显著影响(p>0.05)(图5)。
产品关联:EGFL6-E5-IgG由作者团队制备;贝伐珠单抗购自Genentech;Matrigel购自BD Bioscience。

4. Biomarker研究及发现成果解析
本研究将EGFL6作为CRC肿瘤特异性蛋白Biomarker,通过“临床样本筛选→动物模型验证→细胞功能确认”的逻辑链,明确其临床意义和治疗价值。
Biomarker定位与筛选逻辑
EGFL6属于分泌型肿瘤相关蛋白Biomarker,筛选验证逻辑如下:
1. 临床样本筛选:IHC发现EGFL6在I-IV期CRC肿瘤组织高表达(n=34,p<0.0001),正常组织(n=5)无表达。
2. 动物模型验证:AOM小鼠模型中,EGFL6在8周(息肉形成)时开始表达,18周(肿瘤进展)时表达显著增加。
3. 细胞功能确认:EGFL6高表达促进增殖、迁移,敲低后上述表型被抑制——验证其调控肿瘤生物学行为的功能。
核心成果提炼
- 早期诊断潜力:EGFL6在I期CRC肿瘤组织中已高表达,且在AOM小鼠的癌前病变(息肉)中即可检测到,提示其作为CRC早期诊断Biomarker的潜力。
- 治疗靶点价值:抗EGFL6抗体(EGFL6-E5-IgG)在异种移植模型中抑制肿瘤生长(TGI 36.2%,p<0.01),在肺转移模型中减少转移结节(p<0.05),且不影响伤口愈合——相比贝伐珠单抗更安全。
- 机制关联:EGFL6通过EGFR/αvβ3整合素信号通路调控CRC增殖、迁移和干细胞特性,为联合靶向治疗(如EGFL6+EGFR抑制剂)提供理论基础。
统计学与数据支撑
- 临床样本:EGFL6表达与CRC相关性p<0.0001(n=5正常+34肿瘤)。
- 体内实验:EGFL6-E5-IgG组肿瘤生长抑制率36.2%(p<0.01,n=8);肺转移结节数减少(p<0.05,n=6)。
总结
本研究系统阐明了EGFL6在CRC中的表达模式、功能机制及治疗潜力,首次将EGFL6定位为CRC的早期诊断Biomarker和治疗靶点。抗EGFL6抗体的开发为CRC患者提供了更安全有效的治疗选择,为CRC的精准治疗奠定了重要基础。
