1. 领域背景与文献引入
文献英文标题:GSTM2 alleviates heart failure by inhibiting DNA damage in cardiomyocytes;发表期刊:Cell & Bioscience;影响因子:6.0(2023年);研究领域:心力衰竭的分子机制与治疗靶点。
心力衰竭是全球致死率最高的心血管疾病之一,全球患病率约4000万,但其病理机制尚未完全阐明。病理心肌肥厚是心力衰竭进展的关键危险因素,尽管现有研究揭示了FoxO、apelin等信号通路的作用,但仍缺乏针对性治疗靶点。近年来,蛋白质组学技术构建了健康人类心脏的分子图谱,但心力衰竭状态下不同心肌区域(心房、心室)的蛋白质组与转录组变化仍不清楚。此外,免疫激活与炎症反应是心脏重构的重要驱动因素,但心房与心室的炎症及代谢差异尚未明确。谷胱甘肽S-转移酶(GST)家族作为II相解毒酶,在氧化应激调节中发挥关键作用,但其成员GSTM2(谷胱甘肽S-转移酶M2-2)在心力衰竭中的功能尚未被探索。
针对心力衰竭不同心肌区域分子变化的研究空白,本研究通过整合蛋白质组学与转录组学分析人类心力衰竭样本,发现GSTM2在心室组织中显著下调;进一步通过小鼠横向主动脉缩窄(TAC)模型验证,GSTM2过表达可缓解心肌肥厚与心力衰竭;机制研究表明,GSTM2通过抑制心肌细胞DNA损伤及染色体外环状DNA(eccDNA)产生,减少干扰素-I(IFN-I)介导的巨噬细胞炎症,最终改善心脏功能。本研究首次揭示了心力衰竭中心房与心室的分子差异,明确了GSTM2的保护作用及机制,为心力衰竭治疗提供了新靶点。
2. 文献综述解析
文献综述围绕“心力衰竭研究现状-现有研究局限-本研究创新点”展开核心评述:作者首先总结心力衰竭的全球负担,指出病理心肌肥厚是关键危险因素,但缺乏有效治疗;接着评述现有研究:已有研究构建了健康人类心脏的蛋白质组图谱,但心力衰竭不同心肌区域的分子变化未被解析;免疫炎症是心脏重构的驱动因素,但心房与心室的炎症差异不清楚;GST家族的解毒功能已知,但GSTM2在心力衰竭中的作用未报道。
现有研究的关键结论包括:健康心脏的蛋白质组图谱已构建,心肌肥厚是心力衰竭的危险因素,免疫炎症参与心脏重构;技术方法优势:多组学整合分析提供了全面的分子视角;局限性:缺乏心力衰竭不同心肌区域的分子对比,GSTM2的功能未被探索。本研究通过对比心房与心室的分子变化,结合体内外实验验证GSTM2的机制,弥补了上述局限——首次解析了人类心力衰竭心房与心室的蛋白质组/转录组差异(心室代谢改变、心房炎症激活),并阐明GSTM2通过“DNA损伤-eccDNA-IFN-I-巨噬细胞炎症”通路缓解心力衰竭的新机制,填补了GSTM2在心力衰竭中功能的研究空白。
3. 研究思路总结与详细解析
本研究以“解析心力衰竭不同心肌区域的分子变化-筛选关键分子-验证功能与机制”为核心逻辑,目标是揭示心力衰竭的区域特异性分子特征及GSTM2的治疗潜力;核心科学问题包括:心力衰竭心房与心室的蛋白质组/转录组差异是什么?GSTM2如何缓解心力衰竭?技术路线为“人类样本多组学分析→GSTM2筛选→TAC小鼠模型验证→细胞实验机制探索”。
3.1 人类心力衰竭样本多组学分析
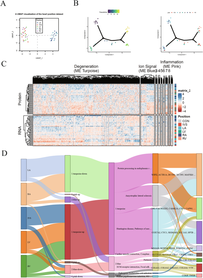
实验目的是解析人类心力衰竭不同心肌区域的蛋白质组与转录组变化。方法细节:收集8例扩张型心肌病心力衰竭患者(EF<25%)的40个心肌样本(左心房、左心室、右心房、右心室、室间隔)及3例健康供体的3个左心房样本,委托Novogene公司进行无标记定量蛋白质组学(质谱分析,MaxQuant软件处理)和转录组学(Illumina HiSeq2000测序,RNeasy试剂盒提取RNA)。结果解读:蛋白质组学共鉴定5311个蛋白质,tSNE分析显示心房与心室样本聚类明显分开;WGCNA分析发现心室样本富集代谢相关模块(如过氧化物酶体、糖尿病心肌病通路),心房样本富集炎症相关模块(如补体和凝血级联通路);转录组学与蛋白质组学整合分析(PCA)进一步验证了心房与心室的分子差异(图1、图2、图3)。实验所用关键产品:蛋白质组学分析由Novogene公司完成,转录组学使用Illumina HiSeq2000测序平台,RNA提取采用Qiagen RNeasy试剂盒。



3.2 心力衰竭关键分子GSTM2的筛选与表达验证
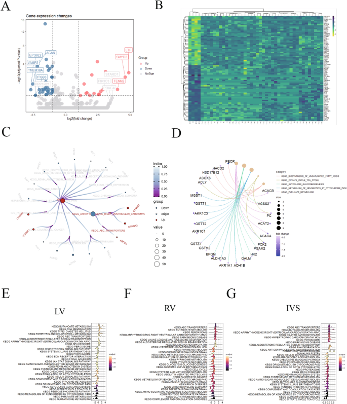
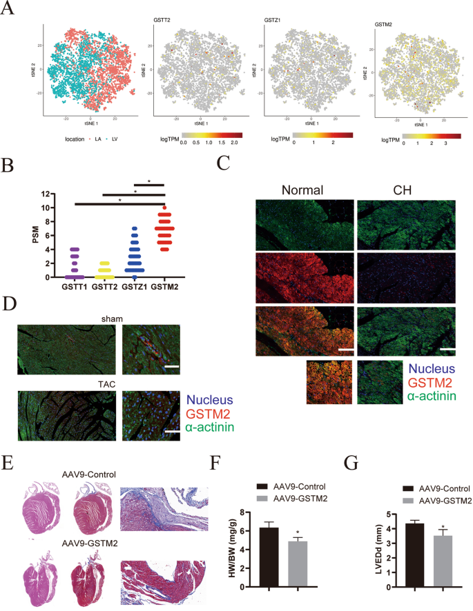
实验目的是筛选心力衰竭中的差异表达分子并验证其表达。方法细节:通过差异表达分析(FC>1.2或<0.44,P<0.05)筛选人类心力衰竭样本中的GST家族成员,结合公共单细胞RNA-seq数据分析GSTM2在心肌细胞中的表达;采用免疫荧光(人类与小鼠样本)和Western blot验证GSTM2的表达水平。结果解读:蛋白质组学显示GSTM2在心力衰竭心室样本中显著下调(FC<0.44,P<0.05),且是心肌细胞中表达最高的GST家族成员;免疫荧光显示,人类心力衰竭心肌中GSTM2与心肌细胞标记α-actinin共定位,且表达低于健康样本(n=3,P<0.05);TAC小鼠模型中,肥厚心肌的GSTM2表达同样降低(n=6,P<0.05)(图4、图5)。实验所用关键产品:免疫荧光抗体(α-actinin,Sigma A7811;GSTM2,Abcam ab196503),Western blot抗体(GSTM2,Abcam ab196503)。


3.3 GSTM2缓解心力衰竭的动物实验验证
实验目的是验证GSTM2对心力衰竭的治疗作用。方法细节:构建8周龄C57BL/6J小鼠TAC模型,通过尾静脉注射AAV9-GSTM2过表达载体(4×10¹¹ vg/小鼠),4周后检测心脏功能(超声心动图)、心肌肥厚(HE染色、心脏重量/体重比)及纤维化(Masson染色)。结果解读:GSTM2过表达显著改善TAC小鼠的心脏功能,表现为左心室射血分数(EF)增加、左心室舒张末期直径(LVEDd)减小(n=6,P<0.05);心脏重量/体重比(HW/BW)降低(n=6,P<0.05),HE染色显示心肌细胞肥大减轻;Masson染色显示胶原沉积减少(图5)。实验所用关键产品:AAV9载体购自Gene-Pharma公司,超声心动图采用领域常规仪器(如飞利浦iE33)。
3.4 GSTM2抑制DNA损伤与炎症的机制探索
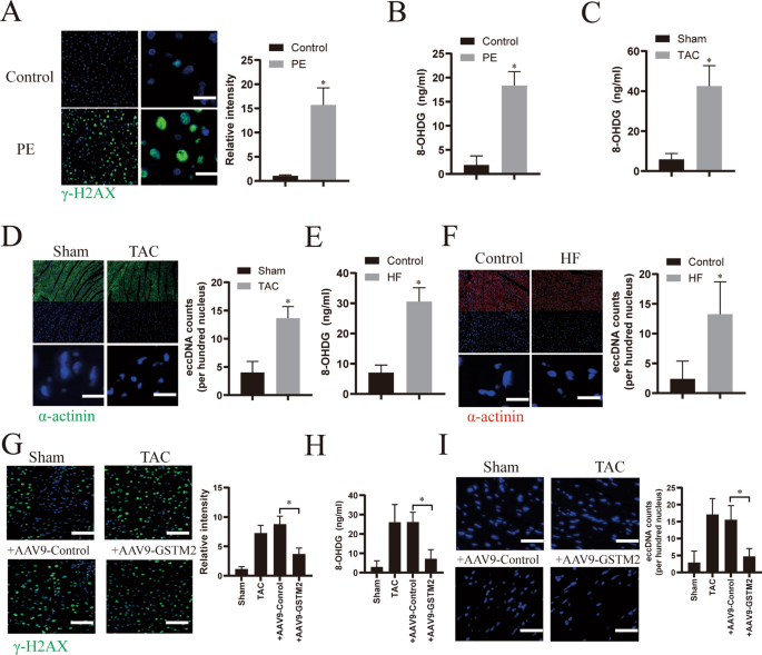
实验目的是阐明GSTM2缓解心力衰竭的分子机制。方法细节:用50μM去氧肾上腺素(PE)刺激原代心肌细胞24小时诱导肥厚,通过免疫荧光检测DNA损伤标记γ-H2AX,ELISA检测DNA损伤代谢物8-OHDG,共聚焦显微镜观察eccDNA(DAPI染色);Western blot检测IRF3、STAT1的磷酸化水平,ELISA检测细胞上清IFN-α/β水平;将心肌细胞上清与RAW264.7巨噬细胞共孵育,qRT-PCR检测IL-6、TNF-α的表达。结果解读:PE刺激显著增加心肌细胞γ-H2AX表达、8-OHDG水平及eccDNA释放(n=6,P<0.05);GSTM2过表达显著抑制上述指标(n=6,P<0.05);同时,GSTM2抑制IRF3、STAT1的磷酸化,减少IFN-α/β分泌(n=3,P<0.05);心肌细胞上清诱导的巨噬细胞IL-6、TNF-α表达也被GSTM2抑制(n=3,P<0.05)(图6、图7)。实验所用关键产品:PE购自Sigma,γ-H2AX抗体(Abcam ab1174),IFN-α/β ELISA试剂盒(Abcam ab252352、ab252363),Western blot抗体(IRF3,Proteintech 11312-1-AP;STAT1,Proteintech 66545-1-Ig)。


4. Biomarker研究及发现成果解析
Biomarker定位
本研究的核心Biomarker为GSTM2(谷胱甘肽S-转移酶M2-2),属于蛋白质类Biomarker。筛选逻辑为“人类样本多组学差异分析→单细胞RNA-seq验证心肌细胞表达→人类与动物样本验证下调趋势”;验证逻辑为“蛋白质组学/转录组学定量→免疫荧光定位→Western blot定量→功能实验验证机制”。
研究过程详述
GSTM2的来源为人类心力衰竭心肌样本(左、右心室、室间隔)及小鼠TAC模型心肌样本。验证方法包括:
- 定量分析:无标记定量蛋白质组学(验证蛋白水平下调)、转录组学(RNA-seq验证mRNA水平下调)、Western blot(进一步定量蛋白水平);
- 定位分析:免疫荧光(验证GSTM2与心肌细胞标记α-actinin共定位);
- 功能验证:ELISA(检测DNA损伤代谢物8-OHDG)、Western blot(检测炎症通路分子IRF3/STAT1磷酸化)、qRT-PCR(检测巨噬细胞炎症因子IL-6/TNF-α)。
特异性:GSTM2在心室样本中特异性下调(心房样本无显著变化),且仅与心肌细胞标记共定位;
敏感性:蛋白质组学显示GSTM2在心力衰竭心室样本中FC<0.44(P<0.05),免疫荧光显示人类样本中GSTM2表达降低约50%(n=3,P<0.05),小鼠样本中降低约40%(n=6,P<0.05)。
核心成果提炼
GSTM2作为心力衰竭的潜在治疗靶点,其功能关联为:通过抑制心肌细胞DNA损伤(γ-H2AX减少、8-OHDG降低)及eccDNA产生,减少IFN-I(IFN-α/β)分泌,进而抑制巨噬细胞炎症(IL-6、TNF-α降低),最终缓解心肌肥厚与心力衰竭。
创新性:首次发现GSTM2在心力衰竭中的保护作用,揭示了“DNA损伤-eccDNA-IFN-I-炎症”这一新的心力衰竭调控通路。
统计学结果:GSTM2过表达使TAC小鼠EF增加15%(n=6,P<0.05),HW/BW降低20%(n=6,P<0.05);心肌细胞中8-OHDG水平降低40%(n=6,P<0.05),IFN-α分泌减少50%(n=3,P<0.05);巨噬细胞IL-6表达降低60%(n=3,P<0.05)。
本研究通过多组学分析与功能验证,明确了GSTM2在心力衰竭中的关键作用,为心力衰竭的精准治疗提供了新的分子靶点。
