1. 领域背景与文献引入
文献英文标题:Persistent deficiency of mucosa-associated invariant T (MAIT) cells during alcohol-related liver disease;发表期刊:Cell & Bioscience;影响因子:未公开;研究领域:酒精相关性肝病免疫机制
酒精相关性肝病(ALD)是全球慢性肝病的主要病因之一,近年来中国的患病率已接近欧美水平。领域共识:ALD的病理生理机制涉及炎症反应、肠道微生态失调、肝脏再生障碍及免疫功能紊乱,免疫细胞、实质细胞、细胞因子及趋化因子共同参与疾病的炎症进程。目前领域内已明确过量饮酒会增加病毒感染易感性,促进肝硬化及肝癌发生,但针对ALD炎症反应的特异性诊断标志物及治疗靶点仍存在空白,尤其是固有免疫细胞在ALD中的调控机制尚未完全阐明。黏膜相关恒定T(MAIT)细胞是肝脏中含量丰富的固有免疫细胞,兼具非特异性免疫与获得性免疫特性,已被报道在1型糖尿病、肿瘤及HBV感染中具有诊断及预后价值,但MAIT细胞在ALD中的变化规律及调控机制尚未明确,这也成为本研究的核心切入点,旨在明确MAIT细胞在ALD中的变化特征及潜在机制,为ALD提供新的诊断指标及治疗靶点。
2. 文献综述解析
作者从ALD的临床现状及病理机制入手,重点梳理了MAIT细胞的生物学特性及在其他疾病中的研究进展,进而指出ALD中MAIT细胞研究的空白。现有研究方面,已有的研究证实MAIT细胞在肝脏中具有抗细菌、促纤维化、组织修复及抗肿瘤功能,在1型糖尿病、肿瘤及HBV感染中可作为诊断及预后标志物;在ALD领域,已有研究发现MAIT细胞在血液及肝脏中存在耗竭,但尚未明确其耗竭的具体机制,也未系统探讨MAIT细胞与ALD疾病严重程度的关联,且现有研究样本量较小,缺乏对不同阶段ALD患者MAIT细胞的系统分析。本研究的创新价值在于,首次系统分析了不同阶段ALD患者(包括酒精性脂肪肝、酒精性肝硬化、混合肝硬化)及饮酒人群( binge drinkers、重度饮酒无肝病者)的MAIT细胞变化特征,明确了MAIT细胞与肝脏功能的相关性,并揭示了炎症细胞因子及趋化因子促进MAIT细胞凋亡的具体机制,弥补了ALD中MAIT细胞研究的空白,为ALD的诊断及治疗提供了新的方向。
3. 研究思路总结与详细解析
本研究的核心目标是明确MAIT细胞在ALD中的变化特征及潜在机制,核心科学问题是MAIT细胞缺失与ALD肝脏损伤的关联及MAIT细胞耗竭的机制,技术路线遵循“临床样本观察→功能分析→机制探究→结论验证”的闭环逻辑,通过多组临床样本的流式细胞术分析、细胞因子检测及体外实验验证,系统阐明MAIT细胞在ALD中的作用及调控机制。
3.1 临床样本分组与基本特征分析
实验目的:明确不同研究组人群的临床特征,为后续MAIT细胞分析提供基线数据。
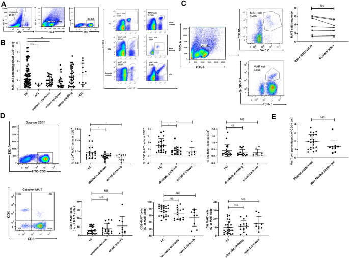
方法细节:研究纳入酒精性脂肪肝患者(n=4)、酒精性肝硬化患者(n=48)、混合肝硬化(酒精+HBV)患者(n=33)、 binge drinkers(n=34)、重度饮酒无肝病者(n=11)、慢性HBV感染者(n=7)及健康对照(n=116),收集所有受试者的血液样本,检测肝功能指标(丙氨酸氨基转移酶ALT、天冬氨酸氨基转移酶AST、总胆红素TBIL、γ-谷氨酰转移酶GGT、碱性磷酸酶ALP、白蛋白ALB)及血常规指标。
结果解读:酒精性肝硬化及混合肝硬化患者年龄偏大(分别为53.6±15.62岁、52.21±6.30岁),binge drinkers以年轻人为主(28.34±9.59岁),男性饮酒比例更高;肝硬化患者的肝功能指标出现明显异常,binge drinkers的中性粒细胞比例显著升高(文献未明确提供具体数值,基于图表趋势推测)。
产品关联:文献未提及具体实验产品,领域常规使用全自动生化分析仪检测肝功能指标,血细胞分析仪检测血常规指标。
3.2 循环MAIT细胞频率及亚群分析
实验目的:检测不同研究组人群循环MAIT细胞的频率变化及亚群分布特征。
方法细节:采用流式细胞术,通过CD3+CD161+Vα7.2+的门控策略识别MAIT细胞,同时采用MR1四聚体及TCRβ染色验证门控策略的可靠性;分析MAIT细胞的CD4/CD8亚群分布,并比较戒酒与未戒酒的酒精性肝硬化患者MAIT细胞频率差异。
结果解读:与健康对照(n=88)相比,酒精性脂肪肝(n=4,P<0.001)、酒精性肝硬化(n=29,P=0.003)、混合肝硬化(n=29,P=0.002)患者的循环MAIT细胞频率显著降低,而binge drinkers(n=34,P=1)及重度饮酒无肝病者(n=11,P=0.982)的MAIT细胞频率无明显变化;两种门控策略检测的MAIT细胞频率无显著差异(P=0.065);酒精性肝硬化、混合肝硬化患者与健康对照的MAIT细胞CD8+、CD4+及双阴性亚群比例无明显差异;戒酒超过1年的酒精性肝硬化患者(n=23)与未戒酒患者(n=10)的MAIT细胞频率无显著差异(P=0.076)。

产品关联:实验所用关键产品:Biolegend的抗CD3-FITC、抗CD161-APC、抗TCR Vα7.2-Brilliant Violet 421、抗CD4-PE/Cy7、抗CD8-Perp/Cy5.5抗体;BD的流式细胞仪(BD FACS Verse);FlowJo7.6分析软件。
3.3 MAIT细胞与肝功能的相关性及诊断价值分析
实验目的:探讨MAIT细胞频率与ALD患者肝功能的关联,评估MAIT细胞作为ALD诊断标志物的价值。
方法细节:采用Spearman相关性分析,分析酒精性肝硬化及混合肝硬化患者循环MAIT细胞频率与肝功能指标(AST、GGT、TBIL、ALB)的相关性;构建受试者工作特征(ROC)曲线,评估MAIT细胞对肝硬化及肝硬化严重程度(Child-Pugh分级)的诊断价值。
结果解读:酒精性肝硬化患者的MAIT细胞频率与AST(P=0.02)、GGT(P<0.001)、TBIL(P=0.004)呈负相关,与ALB无明显相关性(P=0.747);所有肝硬化患者(酒精性+混合性,n=60)的MAIT细胞频率与AST、TBIL呈负相关;MAIT细胞对肝硬化的诊断ROC曲线下面积(AUC)为0.703(95%CI 0.619-0.788,P<0.001),敏感性49.4%,特异性83.1%,截断值2.805%;对肝硬化严重程度(Child-Pugh B/C)的诊断AUC为0.687(95%CI 0.53-0.845,P=0.028),敏感性65.2%,特异性70.8%,截断值1.515%。

产品关联:文献未提及具体实验产品,领域常规使用GraphPad Prism及SPSS软件进行统计学分析。
3.4 酒精性肝硬化患者MAIT细胞的功能表型分析
实验目的:分析酒精性肝硬化患者循环MAIT细胞的激活状态、细胞因子分泌及细胞毒性功能变化。
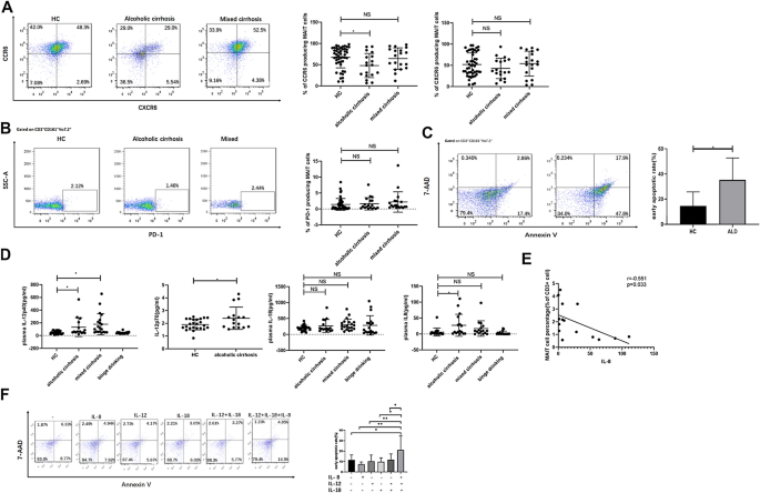
方法细节:采用流式细胞术检测MAIT细胞的CD69表达(激活标志物);通过PMA-离子霉素刺激MAIT细胞,检测细胞内IL-17A、IFN-γ、TNF-α的分泌水平,以及颗粒酶B、穿孔素的表达水平。
结果解读:酒精性肝硬化患者的MAIT细胞CD69表达水平显著升高,提示MAIT细胞处于激活状态;与健康对照相比,酒精性肝硬化患者MAIT细胞的IL-17A分泌水平升高(P=0.02),TNF-α分泌水平降低(P=0.033),穿孔素表达水平升高(P=0.046),而IFN-γ及颗粒酶B的表达水平无明显差异。

产品关联:实验所用关键产品:Biolegend的抗IL-17A-PE、抗颗粒酶B-PE/Cy7、抗穿孔素-PE抗体;BD的抗CD69-PE/Cy7、抗IFN-γ-PE/Cy7、抗TNF-α-PE抗体;Multi sciences的PMA/离子霉素、Brefeldin A/Monensin。
3.5 MAIT细胞耗竭的机制探究
实验目的:明确ALD患者MAIT细胞耗竭的潜在机制,重点探讨细胞迁移、耗竭及凋亡的作用。
方法细节:采用流式细胞术检测MAIT细胞的CCR6、CXCR6(迁移标志物)及PD-1(耗竭标志物)表达水平;通过Annexin V/7-AAD染色检测MAIT细胞的凋亡水平;采用多重免疫分析及ELISA检测血浆细胞因子及趋化因子水平;将健康受试者的外周血单个核细胞(PBMCs)与IL-12、IL-18、IL-8共培养24h,检测MAIT细胞的凋亡水平。
结果解读:酒精性肝硬化及混合肝硬化患者MAIT细胞的CCR6、CXCR6及PD-1表达水平与健康对照无明显差异;酒精性肝硬化患者的MAIT细胞凋亡率显著升高(P=0.034);酒精性肝硬化患者的IL-12p40、IL-12p70、IL-8水平显著高于健康对照,IL-18在所有饮酒相关组中均高表达;MAIT细胞频率与IL-8水平呈负相关;单独IL-8处理未促进MAIT细胞凋亡,但IL-12、IL-18联合IL-8可显著增强MAIT细胞的凋亡水平。

产品关联:实验所用关键产品:Biolegend的抗CCR6-PE/Cy7、抗CXCR6-PE抗体;BD的抗PD-1-PE、Annexin V-FITC、7-AAD;BioLegend的LEGENDplex™细胞因子/趋化因子检测试剂盒;Novoprotein Scientific的IL-8、IL-12、IL-18细胞因子。
4. Biomarker研究及发现成果
Biomarker定位
本研究中涉及的Biomarker是循环MAIT细胞,属于免疫细胞类标志物,筛选及验证逻辑为“临床样本大样本分析→功能关联验证→机制探究”,即通过多组临床样本分析明确MAIT细胞在ALD中的变化特征,通过相关性分析验证其与肝脏功能的关联,通过体外实验探究其调控机制。
研究过程详述
MAIT细胞来源于受试者的外周血样本,采用流式细胞术检测其频率及表型;验证方法包括相关性分析(与肝功能指标)、ROC曲线分析(诊断价值)及体外细胞实验(凋亡机制);特异性与敏感性方面,MAIT细胞对肝硬化的诊断敏感性为49.4%,特异性为83.1%,AUC=0.703(95%CI 0.619-0.788,P<0.001);对肝硬化严重程度的诊断敏感性为65.2%,特异性为70.8%,AUC=0.687(95%CI 0.53-0.845,P=0.028)。
核心成果提炼
MAIT细胞可作为ALD肝脏损伤的新型指标,其频率与肝硬化患者的肝功能指标(AST、GGT、TBIL)呈负相关,无明确风险比数据;创新性在于首次系统揭示了MAIT细胞在不同阶段ALD中的持续性缺失特征,并明确了炎症细胞因子IL-12、IL-18联合趋化因子IL-8促进MAIT细胞凋亡的机制,为ALD的诊断及治疗提供了新的靶点。研究同时指出,MAIT细胞在ALD中具有抗炎及抗菌作用,激活的MAIT细胞可通过分泌IL-17A及穿孔素参与疾病进程,为后续MAIT细胞靶向治疗提供了理论依据。
