1. 领域背景与文献引入
文献英文标题:Phagocytosis influences the intracellular survival of Mycobacterium smegmatis via the endoplasmic reticulum stress response;发表期刊:Cell & Bioscience;影响因子:未公开;研究领域:非结核分枝杆菌感染与宿主天然免疫
非结核分枝杆菌(NTM)是除结核分枝杆菌(Mtb)和麻风分枝杆菌外的分枝杆菌统称,可引起肺、淋巴、皮肤等多部位感染,其中快速生长分枝杆菌如耻垢分枝杆菌、脓肿分枝杆菌等因感染率上升逐渐受到关注。领域共识:巨噬细胞作为天然免疫的核心细胞,通过吞噬作用清除入侵病原体,其凋亡是宿主抗分枝杆菌感染的重要防御机制。既往研究已明确结核分枝杆菌感染可诱导巨噬细胞内质网应激(ER stress)介导的凋亡,调控胞内菌存活,但耻垢分枝杆菌作为常用的分枝杆菌模式菌株,其感染诱导内质网应激的机制及吞噬作用在其中的调控作用尚未阐明,这一空白限制了对非结核分枝杆菌与宿主互作机制的全面理解。本文针对这一研究空白,系统解析了吞噬作用、活性氧(ROS)与内质网应激的关联通路,明确了吞噬作用在调控耻垢分枝杆菌胞内存活中的关键作用。
2. 文献综述解析
作者以分枝杆菌类型(结核分枝杆菌vs非结核分枝杆菌)和宿主免疫机制维度(吞噬作用、ROS、内质网应激、细胞凋亡)对现有研究进行分类梳理。现有研究关键结论显示,结核分枝杆菌感染可通过激活内质网应激通路诱导巨噬细胞凋亡,作为宿主限制胞内菌存活的重要机制;耻垢分枝杆菌感染可通过caspase-3和肿瘤坏死因子-α(TNF-α)诱导巨噬细胞凋亡,但内质网应激在该过程中的作用未被揭示。技术方法上,既往研究多采用细胞系模型解析分枝杆菌与宿主的信号互作,明确了部分关键通路,但存在局限性:缺乏对耻垢分枝杆菌感染中吞噬作用、ROS与内质网应激三者级联关系的系统性研究,且未明确吞噬作用是否为内质网应激的上游触发因素。本研究的创新价值在于,首次将吞噬作用作为上游触发事件,系统解析其通过ROS介导内质网应激,进而调控耻垢分枝杆菌胞内存活的完整通路,填补了非结核分枝杆菌感染中宿主天然免疫机制的研究空白,为分枝杆菌感染的宿主防御策略提供了新的理论依据。
3. 研究思路总结与详细解析
整体研究框架:以RAW 264.7巨噬细胞系为模型,围绕“耻垢分枝杆菌是否诱导内质网应激介导凋亡→该凋亡的关键分子通路→上游信号调控机制→吞噬作用的核心作用”这一逻辑展开,通过细胞感染、分子生物学检测、抑制剂干预及胞内菌计数等实验,构建了“吞噬作用→ROS产生→NF-κB/JNK激活→内质网应激→巨噬细胞凋亡→抑制胞内菌存活”的完整调控网络。
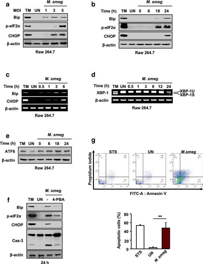
3.1 耻垢分枝杆菌诱导巨噬细胞内质网应激与凋亡的验证
实验目的:明确耻垢分枝杆菌感染是否能触发巨噬细胞内质网应激,并介导细胞凋亡。
方法细节:采用RAW 264.7巨噬细胞系,设置感染复数(MOI=1、3、5)和0-24h时间梯度感染耻垢分枝杆菌,通过蛋白质免疫印迹检测内质网应激标志物CCAAT增强子结合同源蛋白(CHOP)、免疫球蛋白结合蛋白(Bip)、磷酸化真核翻译起始因子2α(p-eIF2α)及激活转录因子6(ATF6)的蛋白表达;通过逆转录聚合酶链反应(RT-PCR)检测CHOP、Bip mRNA及剪接型X-box结合蛋白1(XBP-1)mRNA水平;使用内质网应激抑制剂4-苯基丁酸(4-PBA)预处理细胞1h后感染,检测caspase-3活性及凋亡相关蛋白表达;采用Annexin-V/碘化丙啶(PI)染色结合流式细胞术检测细胞凋亡率。
结果解读:蛋白质免疫印迹结果显示,CHOP、Bip蛋白表达及eIF2α磷酸化水平随感染复数增加和感染时间延长显著上调(n=3,P<0.01);RT-PCR结果显示CHOP、Bip mRNA呈时间依赖性升高,感染24h后可检测到剪接型XBP-1 mRNA及ATF6蛋白表达上调;4-PBA预处理可显著降低耻垢分枝杆菌诱导的caspase-3激活及CHOP、Bip蛋白表达;Annexin-V/PI染色结果显示,感染24h后巨噬细胞凋亡率(早期+晚期凋亡)显著升高(n=3,P<0.01),表明耻垢分枝杆菌可有效诱导巨噬细胞内质网应激介导的凋亡。

产品关联:文献提及实验所用关键产品:BD Pharmingen的Annexin-V-PI染色试剂盒、Cell Signaling的CHOP、Bip、p-eIF2α等抗体、Sigma-Aldrich的4-苯基丁酸(4-PBA)。
3.2 内质网应激介导凋亡的Caspase通路解析
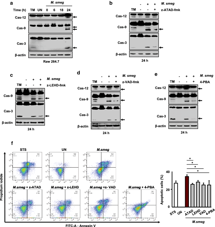
实验目的:明确耻垢分枝杆菌诱导内质网应激凋亡的关键Caspase分子及级联关系。
方法细节:使用RAW 264.7细胞以MOI=5感染耻垢分枝杆菌,设置0-24h时间梯度,通过蛋白质免疫印迹检测caspase-12、-9、-3的激活水平;分别使用caspase-12抑制剂z-ATAD-fmk、caspase-9抑制剂z-LEHD-fmk、泛caspase抑制剂z-VAD-fmk及4-PBA预处理细胞1h后感染,24h后检测各caspase的激活水平;采用Annexin-V/PI染色检测细胞凋亡率。
结果解读:蛋白质免疫印迹结果显示,感染24h后caspase-12、-9、-3的激活水平显著升高;caspase-12抑制剂预处理可显著降低caspase-9和-3的激活水平(n=3,P<0.05),而caspase-9抑制剂仅轻度降低caspase-3的激活;泛caspase抑制剂和4-PBA可完全抑制所有检测的caspase激活;Annexin-V/PI染色结果显示,各抑制剂预处理均显著降低巨噬细胞凋亡率(n=3,P<0.05),表明caspase-12是耻垢分枝杆菌诱导内质网应激凋亡的关键起始分子,通过激活caspase-9和-3级联反应介导细胞凋亡。

产品关联:文献提及实验所用关键产品:R&D Systems的caspase-12抑制剂z-ATAD-fmk、Calbiochem的caspase-9抑制剂z-LEHD-fmk、泛caspase抑制剂z-VAD-fmk。
3.3 NF-κB与JNK信号通路在内质网应激中的调控作用
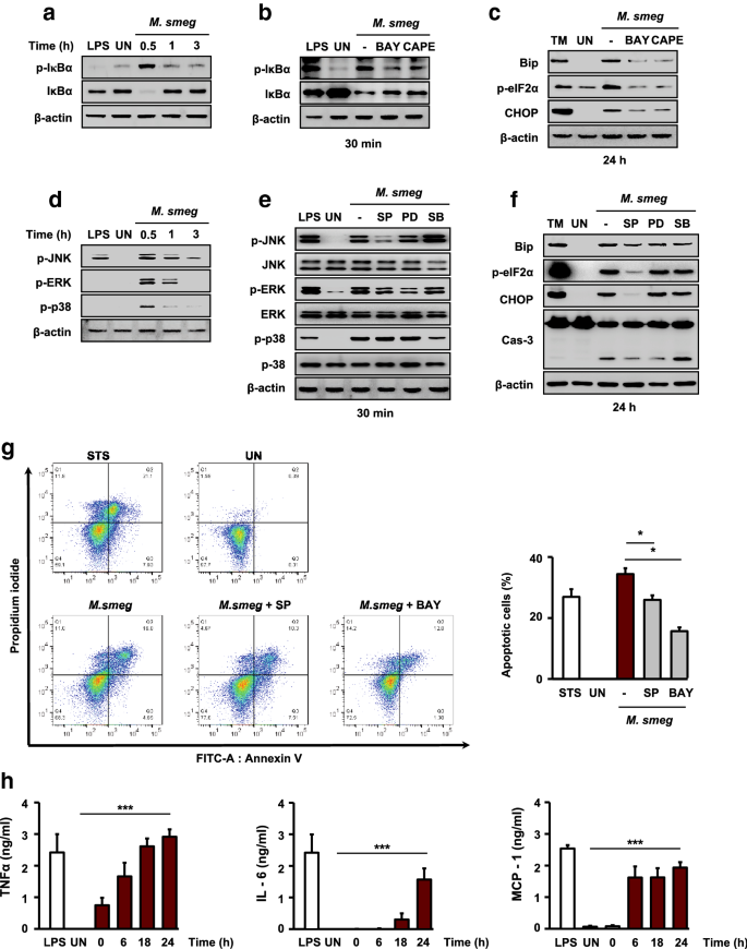
实验目的:解析耻垢分枝杆菌诱导内质网应激的上游信号通路。
方法细节:使用RAW 264.7细胞感染耻垢分枝杆菌,设置0-3h时间梯度,通过蛋白质免疫印迹检测核因子κB(NF-κB)通路的磷酸化抑制蛋白κBα(p-IκBα)及丝裂原活化蛋白激酶(MAPK)通路的磷酸化c-Jun氨基末端激酶(p-JNK)、磷酸化细胞外调节蛋白激酶(p-ERK)、磷酸化p38(p-p38)水平;分别使用NF-κB抑制剂Bay11-7082、咖啡酸苯乙酯(CAPE),JNK抑制剂SP600125,ERK抑制剂PD98059,p38抑制剂SB203580预处理细胞1h后感染,24h后检测内质网应激标志物、caspase-3激活水平及细胞凋亡率;采用酶联免疫吸附试验(ELISA)检测感染后0-24h细胞上清中白细胞介素-6(IL-6)、TNF-α、单核细胞趋化蛋白-1(MCP-1)的水平。
结果解读:感染30min后p-IκBα及所有MAPK通路分子的磷酸化水平显著升高;NF-κB抑制剂和JNK抑制剂预处理可显著降低内质网应激标志物Bip、p-eIF2α、CHOP的表达及caspase-3激活,而ERK和p38抑制剂无显著影响;JNK和NF-κB抑制剂预处理可显著降低巨噬细胞凋亡率(n=3,P<0.05);ELISA结果显示,IL-6、TNF-α、MCP-1的水平随感染时间呈依赖性升高(n=3,P<0.001),表明NF-κB和JNK通路是耻垢分枝杆菌诱导内质网应激的关键上游信号通路,且JNK通路在其中发挥核心调控作用。

产品关联:文献提及实验所用关键产品:Calbiochem的NF-κB抑制剂Bay11-7082、CAPE,JNK抑制剂SP600125等,BD Biosciences的ELISA试剂盒。
3.4 ROS介导内质网应激及调控耻垢分枝杆菌胞内存活
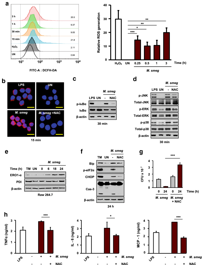
实验目的:明确ROS在耻垢分枝杆菌诱导内质网应激中的作用及对胞内菌存活的影响。
方法细节:使用RAW 264.7细胞感染耻垢分枝杆菌,通过二氯荧光素二乙酸酯(DCFH-DA)和二氢乙锭(DHE)染色检测细胞内ROS水平;使用ROS清除剂N-乙酰半胱氨酸(NAC)预处理细胞1h后感染,检测ROS水平、NF-κB及MAPK通路激活、内质网应激标志物表达、caspase-3激活、炎症细胞因子水平;通过平板计数法检测感染24h后巨噬细胞内耻垢分枝杆菌的存活数。
结果解读:感染后细胞内ROS水平显著升高(n=3,P<0.01);NAC预处理可显著降低ROS水平,抑制NF-κB及MAPK通路激活,下调内质网应激标志物及caspase-3激活,降低炎症细胞因子水平(n=3,P<0.05);平板计数结果显示,NAC处理后耻垢分枝杆菌胞内存活数显著增加(n=3,P<0.01),表明ROS是连接NF-κB/JNK通路与内质网应激的关键信号分子,其产生可通过诱导内质网应激介导的凋亡抑制胞内菌存活。

产品关联:文献提及实验所用关键产品:Molecular Probes的DCFH-DA、DHE染色试剂,Sigma-Aldrich的NAC。
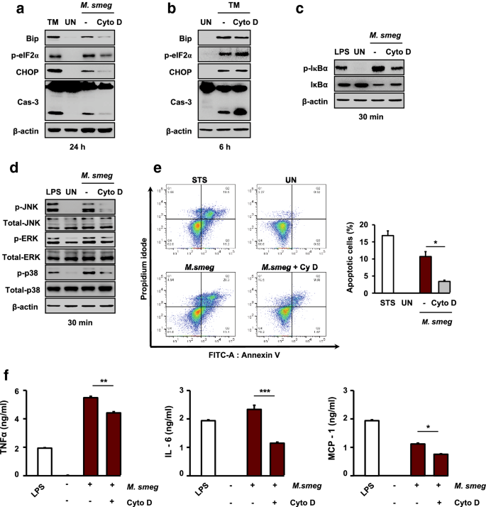
3.5 吞噬作用对内质网应激的调控作用验证
实验目的:验证吞噬作用是否为耻垢分枝杆菌诱导内质网应激的上游触发因素。
方法细节:使用吞噬作用抑制剂细胞松弛素D(cytochalasin D)预处理RAW 264.7细胞1h后感染耻垢分枝杆菌,检测内质网应激标志物、caspase-3激活、NF-κB及MAPK通路激活、细胞凋亡率、炎症细胞因子水平;同时用衣霉素(TM)诱导内质网应激,检测cytochalasin D对TM诱导内质网应激的影响。
结果解读:cytochalasin D预处理可显著降低耻垢分枝杆菌诱导的内质网应激标志物Bip、CHOP表达及caspase-3激活,抑制NF-κB及MAPK通路激活,降低巨噬细胞凋亡率(n=3,P<0.05)和炎症细胞因子水平(n=3,P<0.01);而cytochalasin D对衣霉素诱导的内质网应激无显著影响,表明吞噬作用是耻垢分枝杆菌诱导内质网应激的特异性上游触发事件,而非内质网应激的通用调控因素。

产品关联:文献提及实验所用关键产品:Sigma-Aldrich的cytochalasin D。
4. Biomarker研究及发现成果解析
Biomarker定位:本文涉及的功能型生物标志物包括内质网应激核心分子(CHOP、Bip、p-eIF2α、剪接型XBP-1)及ROS,筛选与验证逻辑为:基于结核分枝杆菌感染的内质网应激研究基础,在耻垢分枝杆菌感染巨噬细胞模型中,通过分子生物学检测验证其表达变化,再通过抑制剂干预明确其功能及调控通路,形成“既往研究提示→细胞模型验证→功能干预确认”的完整链条。
研究过程详述:内质网应激标志物的来源为感染耻垢分枝杆菌的RAW 264.7巨噬细胞,通过蛋白质免疫印迹和RT-PCR进行表达验证;ROS通过荧光染色法在细胞内定量检测;特异性方面,吞噬作用抑制剂仅抑制耻垢分枝杆菌诱导的内质网应激,对化学试剂诱导的内质网应激无影响,表明该标志物通路具有分枝杆菌感染特异性;敏感性方面,感染后30min即可检测到ROS及NF-κB通路激活,24h内质网应激标志物表达达到峰值,可快速反映宿主免疫反应状态。
核心成果提炼:CHOP、Bip等内质网应激分子可作为监测宿主抗耻垢分枝杆菌感染免疫反应的功能标志物,其表达水平与巨噬细胞凋亡率及胞内菌存活数显著相关;ROS作为关键信号分子,连接吞噬作用与内质网应激通路,其介导的内质网应激凋亡可显著抑制耻垢分枝杆菌胞内存活(NAC处理后胞内菌数显著增加,n=3,P<0.01);本研究首次在非结核分枝杆菌感染模型中明确吞噬作用作为上游触发事件,通过ROS介导内质网应激的完整调控通路,为分枝杆菌感染的宿主防御机制研究提供了新的靶点,也为非结核分枝杆菌感染的诊断与治疗策略开发提供了理论依据。
