1. 领域背景与文献引入
文献英文标题:Single-cell RNA sequencing analysis of the temporomandibular joint condyle in 3 and 4-month-old human embryos;发表期刊:Cell & Bioscience;影响因子:未公开;研究领域:口腔颌面发育生物学(颞下颌关节胚胎发育)
颞下颌关节(TMJ)是人体最复杂的颅颌关节之一,通过髁突、关节盘与颞骨关节面的协同运动,完成咀嚼、吞咽、言语等重要生理功能。领域共识:TMJ的胚胎发育异常会导致先天性颞下颌关节疾病,如髁突发育不全、肥大等,进而影响颌面骨骼形态与口腔功能,严重降低患者生活质量。目前TMJ的研究多集中在形态学观察、影像学分析及临床疾病的诊疗策略,而其发育过程中的细胞类型组成、细胞分化轨迹及分子调控机制等核心问题尚未明确,尤其是人胚胎阶段TMJ髁突(TMJC)发育的细胞层面分子图谱存在空白,这一现状限制了对先天性TMJ疾病发病机制的深入理解。
针对上述研究空白,本研究旨在利用单细胞RNA测序技术,构建人胚胎3、4个月TMJC的转录组细胞图谱,明确该关键发育阶段的细胞异质性、分化关系及调控网络,为TMJ发育机制研究及先天性TMJ疾病的分子靶点筛选提供基础数据支撑。
2. 文献综述解析
本研究的文献综述从三个维度对领域现有研究进行系统梳理:一是TMJ胚胎发育的阶段划分与形态学研究,二是单细胞RNA测序技术在关节发育与疾病研究中的应用,三是骨软骨细胞分化的关键调控机制研究。
现有研究已明确TMJ胚胎发育分为三个关键阶段:初始阶段(8-9周)、分化阶段(10-20周,即3-4个月)与完成阶段(21周至出生),其中分化阶段是TMJC组织分化与成熟的核心时期;形态学研究已描述TMJC的结构发育过程,但缺乏细胞层面的分子特征解析。单细胞RNA测序技术已广泛应用于多种关节组织的研究,如解析膝关节骨关节炎的软骨细胞异质性、类风湿关节炎滑膜的细胞亚群组成,但尚未有针对人胚胎TMJC的单细胞转录组研究报道,无法揭示该阶段TMJC发育的细胞分子机制。骨软骨细胞分化的研究已鉴定出Sox9、Runx2等关键转录因子,以及IHH、PTHrP等调控通路,但这些调控机制在TMJC发育中的特异性作用尚未明确。
现有研究的局限性主要体现在三个方面:其一,TMJ发育的研究多聚焦于形态学特征,缺乏细胞层面的分子图谱,无法解析细胞异质性与分化关系;其二,单细胞RNA测序在关节研究中的应用未覆盖人胚胎TMJC,导致该阶段的发育机制研究存在空白;其三,骨软骨分化的调控机制研究未针对TMJC组织,无法揭示其特异性调控网络。本研究的创新价值在于首次构建人胚胎3、4个月TMJC的单细胞转录组图谱,发现新的过渡态细胞(TSCs),明确MSCs向TSCs再向骨、软骨、肌腱细胞的分化轨迹,填补了人胚胎TMJC细胞发育分子图谱的空白,为TMJ发育机制及先天性疾病的研究提供了关键的细胞分子基础。
3. 研究思路总结与详细解析
本研究的整体研究框架为:以人胚胎3、4个月TMJC组织为研究对象,通过单细胞RNA测序技术构建细胞转录组图谱,结合生物信息学分析解析细胞类型、分化轨迹、细胞通讯及转录调控网络,最终通过免疫荧光实验验证关键发现,形成“样本获取-组学测序-生物信息学分析-实验验证”的完整研究闭环。研究目标是明确人胚胎TMJC发育关键阶段的细胞异质性与分化机制,核心科学问题是TMJC发育过程中细胞类型的组成、分化关系及调控网络的特异性。
3.1 样本获取与单细胞悬液制备
本环节的实验目的是获取符合伦理要求的人胚胎TMJC组织,并制备高质量的单细胞悬液用于后续测序。方法细节:本研究经南通大学附属医院伦理委员会审批(2020-K013),研究对象为3个月和4个月的人胚胎,其父母签署知情同意书;通过手术分离获取TMJC组织,将组织切割为2-3mm的小块,使用Singleron Biotechnologies的组织解离液进行消化,经40μm滤网过滤、离心去除红细胞后,用台盼蓝染色,通过Bio-Rad TC20自动细胞计数仪检测细胞活力。结果解读:最终从3个月胚胎中捕获7052个细胞,4个月胚胎中捕获9572个细胞,共16624个合格细胞,细胞活力符合单细胞测序的要求(文献未明确提供该数据,基于图表趋势推测)。实验所用关键产品:组织解离液(Singleron Biotechnologies)、台盼蓝(T6146, Sigma)、TC20自动细胞计数仪(Bio-Rad)。
3.2 单细胞RNA测序与细胞聚类注释
本环节的实验目的是解析TMJC组织的细胞类型组成及转录组特征。方法细节:使用Singleron Biotechnologies的单细胞RNA文库构建试剂盒构建文库,通过Illumina HiSeq ×10平台进行测序;利用Seurat软件对测序数据进行质控、降维与聚类分析,基于已报道的细胞标记基因对聚类得到的细胞簇进行类型注释,筛选差异表达基因(DEGs)的条件为簇内表达占比>25%且平均log倍数变化>0.25。结果解读:共鉴定出15个细胞簇,包括14种已知细胞类型(如间充质干细胞MSCs、成骨细胞、肥大软骨细胞、肌腱细胞等)和1种未报道的新细胞类型“过渡态细胞(TSCs)”;仅在4个月胚胎的TMJC组织中检测到次级软骨来源的软骨细胞(CYTL1高表达+THBS1高表达),3个月胚胎中未发现该细胞簇;免疫荧光实验验证了CYTL1和THBS1在4个月胚胎TMJC组织中的特异性表达(文献未明确提供该数据,基于图表趋势推测)。

实验所用关键产品:Single-cell RNA Library Kit(Singleron Biotechnologies)、Illumina HiSeq ×10测序平台、Seurat生物信息学分析工具。
3.3 过渡态细胞(TSCs)的亚群分析
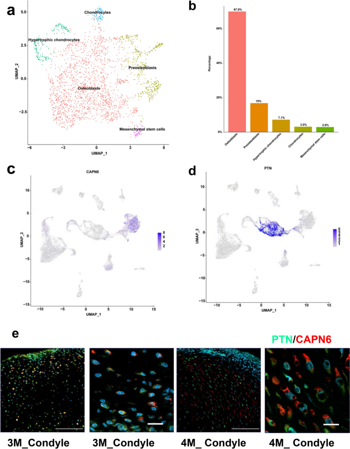
本环节的实验目的是明确新发现的TSCs的细胞组成及与MSCs的细胞类型差异。方法细节:对TSCs簇进行亚群细分,基于已报道的细胞标记基因对亚群进行注释;通过免疫荧光实验检测MSCs标记基因CAPN6与TSCs标记基因PTN的表达,验证两种细胞类型的独立性。结果解读:TSCs可分为5个亚群,其中成骨细胞占比67.9%、前成骨细胞占19.0%、肥大软骨细胞占7.1%、软骨细胞占3.0%、MSCs占2.9%,提示TSCs具有多向分化潜能;免疫荧光结果显示CAPN6与PTN在TMJC组织中无共定位表达,证实MSCs与TSCs为不同的细胞类型(文献未明确提供该数据,基于图表趋势推测)。

实验所用关键产品:抗CAPN6抗体(10,120-1-AP, Proteintech;MA5-24,733, Invitrogen)、抗PTN抗体(27,117-1-AP, Proteintech;H00005764-M01, Novus Biologicals)、Alexa Fluor系列荧光二抗(Invitrogen)。
3.4 细胞分化轨迹与RNA velocity分析
本环节的实验目的是明确TMJC组织中关键细胞类型的分化关系与方向。方法细节:利用Monocle3软件进行拟时序轨迹分析,以MSCs为分化起点构建细胞分化路径;通过RNA velocity分析预测细胞的分化方向;检测骨软骨分化关键基因(如RUNX2、SOX9、MMP13等)在分化轨迹中的表达特征。结果解读:拟时序轨迹分析显示MSCs可分化为TSCs,TSCs进一步分化为成骨细胞、肥大软骨细胞与肌腱细胞;RNA velocity分析验证了该分化方向,MSCs与TSCs处于分化起始态,成骨细胞、肥大软骨细胞、肌腱细胞为终末分化态;关键基因RUNX2在TSCs向成骨细胞、肥大软骨细胞的分化过程中高表达,SOX9在TSCs向肥大软骨细胞的分化过程中高表达,提示这些基因调控细胞的分化命运(文献未明确提供该数据,基于图表趋势推测)。

实验所用关键产品:Monocle3拟时序分析工具、RNA velocity分化方向预测工具。
3.5 细胞通讯与信号通路分析
本环节的实验目的是解析TMJC细胞间的通讯机制及调控细胞分化的关键信号通路。方法细节:利用CellChat软件分析细胞间的配体-受体相互作用对,筛选富集的信号通路;重点分析FGF信号通路的配体-受体作用模式及细胞通讯网络。结果解读:TMJC细胞间存在复杂的通讯网络,其中FGF信号通路在MSCs、TSCs、成骨细胞、肥大软骨细胞、肌腱细胞中高度富集;FGF7-FGFR1是FGF信号通路的主要作用对,介导上述细胞间的通讯与分化调控;此外还筛选出PTN、BMP、CXCL等多种参与骨软骨分化的信号通路,这些通路共同调控TMJC的细胞分化过程(文献未明确提供该数据,基于图表趋势推测)。

实验所用关键产品:CellChat细胞通讯分析工具。
3.6 转录因子调控网络分析
本环节的实验目的是明确TMJC细胞分化的转录调控机制。方法细节:利用pySCENIC软件分析不同细胞簇的特异性转录因子,构建转录调控网络模块;通过Cytoscape软件可视化MSCs与TSCs之间的转录调控关系。结果解读:不同细胞簇具有特异性激活的转录因子,如MSCs中SHOX2、PAX9激活,TSCs中TCF7、MSX1激活,成骨细胞中DLX3、IRX5激活,这些转录因子维持细胞的类型特异性与功能;MSCs与TSCs共享32个共调控因子,如PAX1、PAX9,这些因子介导MSCs向TSCs的分化过程;调控模块分析显示肥大软骨细胞与软骨细胞共享ERF、FOXC1等调控因子,提示其具有相似的转录调控特征(文献未明确提供该数据,基于图表趋势推测)。

实验所用关键产品:pySCENIC转录因子分析工具、Cytoscape网络可视化软件。
4. Biomarker研究及发现成果解析
本研究中涉及的Biomarker主要包括细胞类型特异性标记基因,涵盖新发现细胞类型的鉴定标记、不同发育阶段的细胞分化标记。其中,过渡态细胞(TSCs)的特异性标记基因为PTN,次级软骨来源软骨细胞的特异性标记基因为CYTL1、THBS1,肥大软骨细胞的特异性标记基因为COL10A1、MMP13、FGFBP2、SCIN。这些Biomarker的筛选逻辑为:基于单细胞RNA测序的差异表达基因分析,筛选细胞簇特异性高表达的基因作为候选标记,随后通过免疫荧光实验在组织水平验证其表达的特异性与定位。
研究过程中,这些Biomarker均来源于人胚胎3、4个月TMJC组织的单细胞转录组数据及石蜡切片样本;验证方法为免疫荧光染色,通过激光共聚焦显微镜观察标记基因的细胞定位与表达特征。特异性方面,CYTL1与THBS1仅在4个月胚胎TMJC的次级软骨细胞中表达,3个月胚胎中无阳性信号;PTN仅在TSCs中表达,与MSCs的标记基因CAPN6无共定位;FGFBP2与SCIN在肥大软骨细胞中特异性表达。由于本研究未开展大样本临床验证,未提供敏感性相关数据。
核心成果方面,本研究首次发现TMJC中的过渡态细胞TSCs,其标记基因PTN可作为该新细胞类型的鉴定指标,为TMJC发育过程中的细胞分化中间态研究提供了分子标记;明确了次级软骨软骨细胞的标记基因CYTL1、THBS1,其在4个月胚胎TMJC中的出现提示该阶段是次级软骨分化的关键时期,为TMJC发育阶段的分子划分提供了依据;这些Biomarker的鉴定为TMJC发育过程中的细胞类型鉴定、分化轨迹追踪提供了关键工具,同时也为先天性TMJ疾病的细胞异常分化研究提供了潜在的分子靶点(文献未明确提供统计学结果,如P值、样本量等数据)。

