1. 领域背景与文献引入
文献英文标题:Transcription and post-translational mechanisms: dual regulation of adiponectin-mediated Occludin expression in diabetes;发表期刊:Cell & Bioscience;影响因子:未公开;研究领域:糖尿病血管内皮损伤与脂联素调控机制。
糖尿病心血管并发症是全球糖尿病患者主要死亡原因,血管内皮损伤是其发生发展的起始关键环节。领域发展关键节点可追溯至2000年左右,脂联素(adiponectin)作为脂肪细胞分泌的特异性细胞因子被发现,后续研究逐步揭示其通过抗炎、抗氧化、调节内皮功能发挥心血管保护作用;闭合蛋白(Occludin)作为紧密连接核心蛋白,其在维持血管内皮屏障完整性中的功能于1998年被阐明,后续研究证实其表达异常与糖尿病血管通透性增加、血管功能障碍密切相关。当前研究热点聚焦于脂联素下游信号通路的分子机制、闭合蛋白翻译后修饰对血管屏障功能的调控,以及两者在糖尿病血管损伤中的交互作用。未解决的核心问题包括:脂联素调控闭合蛋白表达的具体分子机制(转录与翻译后水平的双重调控通路尚未明确),闭合蛋白作为糖尿病血管损伤生物标志物的临床价值尚未被系统验证。
结合领域现状,当前研究存在的空白为脂联素调控闭合蛋白的双重分子机制不明确,且缺乏闭合蛋白在糖尿病患者中的临床应用研究。本研究针对这一空白,旨在阐明脂联素通过转录和翻译后水平双重调控闭合蛋白表达的分子机制,明确闭合蛋白在脂联素介导的糖尿病血管保护中的关键作用,为糖尿病血管损伤的治疗提供新靶点,同时探索闭合蛋白作为糖尿病血管损伤生物标志物的潜力。
2. 文献综述解析
作者围绕糖尿病血管内皮损伤的核心机制,以“脂联素血管保护作用-闭合蛋白内皮屏障功能-两者调控关系”为逻辑主线,系统梳理了领域内现有研究的进展与不足。
现有研究的关键结论包括:脂联素通过激活 APPL1 信号通路发挥血管内皮保护作用,可抑制内皮细胞凋亡、促进血管新生;闭合蛋白表达下调是糖尿病血管内皮屏障功能障碍的重要原因,与血管通透性增加、血管新生异常直接相关;前期研究证实闭合蛋白是脂联素/APPL1 通路的下游效应分子,但具体调控机制尚未阐明。技术方法优势方面,现有研究多采用细胞系和动物模型验证分子间的关联,为机制研究提供了基础实验证据;局限性在于,多数研究仅聚焦于单一水平的调控(转录或翻译后),未揭示双重调控的协同作用,且缺乏临床样本验证闭合蛋白的生物标志物价值。
本研究的创新价值在于,首次阐明脂联素通过转录因子 Foxo1 调控闭合蛋白转录,同时通过磷酸化闭合蛋白 Tyr467 位点抑制其泛素化降解的双重调控机制,填补了脂联素调控闭合蛋白分子机制的空白;首次在临床样本中证实糖尿病患者血浆闭合蛋白水平升高,并与脂联素水平呈负相关,为闭合蛋白作为糖尿病血管损伤生物标志物提供了临床依据,弥补了现有研究缺乏临床转化证据的不足。
3. 研究思路总结与详细解析
本研究的整体研究目标为阐明脂联素调控闭合蛋白表达的双重分子机制及其在糖尿病血管内皮损伤中的保护作用,核心科学问题是脂联素如何通过转录和翻译后水平协同调控闭合蛋白表达,技术路线遵循“功能验证-机制解析-临床验证”的闭环逻辑:首先通过细胞和动物模型验证闭合蛋白在脂联素血管保护中的必要性,接着筛选并验证调控闭合蛋白转录的关键转录因子,随后阐明脂联素对闭合蛋白翻译后修饰的调控机制,最后通过临床样本验证闭合蛋白的生物标志物价值。
3.1 闭合蛋白在脂联素介导的糖尿病血管保护中的必要性验证
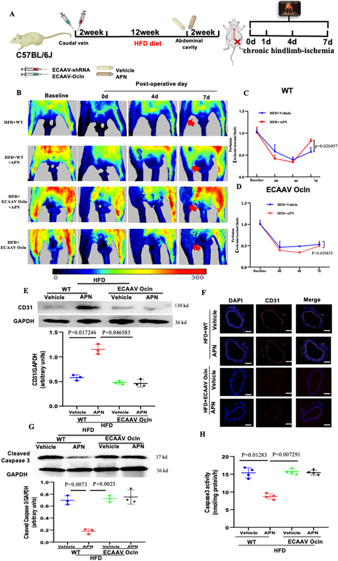
实验目的:验证闭合蛋白是脂联素发挥糖尿病血管内皮保护作用的关键下游效应分子。方法细节:构建内皮细胞特异性 Ocln 敲低小鼠模型(通过 ECAAV9-shOcln 尾静脉注射),给予高脂饮食12周诱导2型糖尿病,随后通过微型渗透泵给予脂联素处理2周,同时构建后肢缺血模型,采用激光多普勒血流仪监测后肢血流恢复情况;在人脐静脉内皮细胞(HUVEC)中,用高糖高脂(HG/HL)处理模拟糖尿病环境,转染 siOcln 敲低闭合蛋白表达,采用流式细胞术检测细胞凋亡,免疫荧光和蛋白免疫印迹检测血管新生标志物 CD31 及凋亡标志物 cleaved caspase-3 的表达。结果解读:动物实验显示,内皮特异性 Ocln 敲低后,脂联素无法改善糖尿病小鼠后肢缺血的血流恢复(n=6-8,P<0.05),同时无法上调主动脉组织中 CD31 的表达,也失去对 cleaved caspase-3 表达的抑制作用;细胞实验显示,siOcln 转染后,脂联素无法逆转 HG/HL 诱导的内皮细胞凋亡率升高。产品关联:实验所用关键产品:FITC-Annexin V 凋亡检测试剂盒(Yeasen Biotech)、激光多普勒血流仪(PeriCam PSI)、ECAAV9 载体(北京 Likely Biotechnology Co., Ltd.)。

3.2 转录因子 Foxo1 的筛选与功能验证
实验目的:鉴定脂联素/APPL1 通路调控闭合蛋白转录的关键转录因子。方法细节:采用三种策略筛选候选转录因子:一是利用转录因子活性检测试剂盒,分析高糖高脂处理及脂联素干预后 HUVEC 中转录因子活性变化;二是通过 RT² Profiler 人类转录因子 PCR 芯片,检测脂联素处理后转录因子的表达变化;三是通过质谱分析鉴定与核内 APPL1 相互作用的转录因子。随后采用染色质免疫共沉淀-定量 PCR(ChIP-qPCR)验证 Foxo1 与闭合蛋白启动子区域的结合;构建内皮细胞特异性 Foxo1 敲低小鼠模型和转染 siFoxo1 的 HUVEC 模型,检测闭合蛋白表达及脂联素的血管保护功能。结果解读:三种方法的交集分析显示 Foxo1 是脂联素/APPL1 通路调控的核心转录因子,ChIP-qPCR 结果显示 Foxo1 与闭合蛋白启动子区域的结合富集度较对照组增加>3倍(n=3,P<0.01);Foxo1 敲低后,脂联素无法上调闭合蛋白的 mRNA 和蛋白表达,也无法抑制 HG/HL 诱导的内皮细胞凋亡,内皮特异性 Foxo1 敲低小鼠中脂联素无法改善后肢缺血血流恢复。产品关联:实验所用关键产品:转录因子活性检测试剂盒(Signosis)、RT² Profiler 人类转录因子 PCR 芯片(Qiagen)、ChIP 试剂盒(Abcam)、抗 Foxo1 抗体(CST #2880)。


3.3 脂联素通过泛素-蛋白酶体通路抑制闭合蛋白降解的机制验证
实验目的:阐明脂联素对闭合蛋白翻译后水平的调控机制,明确其是否通过抑制蛋白降解上调闭合蛋白表达。方法细节:在 HEK293T 细胞中转染 Flag-闭合蛋白和 HA-泛素,给予脂联素处理后,通过免疫沉淀检测闭合蛋白的泛素化水平;在 HUVEC 中用 HG/HL 处理并给予脂联素,检测闭合蛋白泛素化水平;通过免疫荧光染色检测闭合蛋白与溶酶体标志物 LAMP2 的共定位,判断脂联素是否通过溶酶体通路调控闭合蛋白降解。结果解读:脂联素显著抑制闭合蛋白的泛素化水平,在 HG/HL 处理的 HUVEC 中抑制作用更显著(n=3,P<0.01);免疫荧光显示,高糖高脂处理可增加闭合蛋白与 LAMP2 的共定位,但脂联素处理不改变这一共定位水平,说明脂联素通过泛素-蛋白酶体而非溶酶体通路抑制闭合蛋白降解。产品关联:文献未提及具体实验产品,领域常规使用泛素化检测试剂盒、免疫荧光染色试剂、蛋白免疫印迹相关试剂等。

3.4 闭合蛋白 Tyr467 磷酸化位点的鉴定与功能验证
实验目的:鉴定脂联素抑制闭合蛋白泛素化的关键磷酸化位点,明确其在脂联素血管保护中的功能。方法细节:采用体外磷酸化实验结合质谱分析,鉴定脂联素调控的闭合蛋白磷酸化位点;构建闭合蛋白 Tyr467 突变为丙氨酸的突变体(Occludin Y467A),转染 HEK293T 和 HUVEC 细胞,检测闭合蛋白泛素化水平及细胞凋亡情况;构建内皮细胞特异性表达 Occludin Y467A 的小鼠模型,检测脂联素对后肢缺血血流恢复的改善作用。结果解读:质谱分析鉴定到 Tyr467 是脂联素调控的闭合蛋白磷酸化位点,突变该位点后,脂联素无法抑制闭合蛋白的泛素化降解,也无法抑制 HG/HL 诱导的内皮细胞凋亡;内皮特异性表达 Occludin Y467A 的小鼠中,脂联素无法改善后肢缺血血流恢复,证实该位点是脂联素抑制闭合蛋白泛素化的关键位点。产品关联:实验所用关键产品:质谱分析平台(QSTAR-Pulsar,Applied Biosystems/Sciex)、Mn²⁺-Phos-tag SDS-PAGE 试剂、ECAAV9-hOcln-Y467A 载体。

4. Biomarker 研究及发现成果解析
本研究将机制研究与临床样本验证结合,明确血浆闭合蛋白可作为糖尿病血管损伤的潜在生物标志物,其筛选与验证逻辑为“机制研究提示闭合蛋白表达变化-临床样本验证表达差异-分析与脂联素的相关性”。
Biomarker 定位:血浆闭合蛋白属于循环蛋白类生物标志物,筛选逻辑为基于机制研究发现脂联素调控闭合蛋白表达,且糖尿病状态下闭合蛋白表达异常,进而在临床样本中验证其作为糖尿病血管损伤生物标志物的潜力;验证逻辑为通过 ELISA 和 Western blot 检测糖尿病患者与健康对照的血浆闭合蛋白水平,分析其与脂联素水平的相关性。
研究过程详述:Biomarker 来源为45例2型糖尿病患者和20例健康对照的外周血血浆样本,验证方法包括 Western blot 定性检测闭合蛋白表达、ELISA 定量检测血浆闭合蛋白浓度。特异性与敏感性数据显示,糖尿病患者血浆闭合蛋白水平为0.4961 ng/mL(四分位距 0.1656-0.7726),健康对照为0.0132 ng/mL(四分位距 0.000-0.03342),两组差异具有统计学意义(P<0.01);ROC 曲线 AUC 等特异性敏感性指标文献未明确提供,基于图表趋势推测其具有一定的诊断价值。此外,糖尿病患者血浆闭合蛋白水平与脂联素水平呈显著负相关(相关系数 r=0.3089,n=65,P=0.0390)。
核心成果提炼:该生物标志物的功能关联为血浆闭合蛋白水平升高反映糖尿病血管内皮屏障功能障碍,与脂联素水平负相关提示其可间接反映脂联素的血管保护作用;创新性在于首次在临床样本中证实糖尿病患者血浆闭合蛋白水平升高,并明确其与脂联素的负相关关系,为闭合蛋白作为糖尿病血管损伤的诊断或预后生物标志物提供了临床依据。此外,动物实验显示脂联素可降低糖尿病小鼠血浆闭合蛋白水平,进一步支持其作为治疗靶点的潜力。

