1. 领域背景与文献引入
核心信息段:文献英文标题:SETD8, a frequently mutated gene in cervical cancer, enhances cisplatin sensitivity by impairing DNA repair;发表期刊:Cell Bioscience;影响因子:未公开;研究领域:宫颈癌化疗耐药与表观遗传调控。
宫颈癌是全球女性生殖系统最常见的恶性肿瘤之一,每年新发病例约57万例,死亡病例超31万例,严重威胁女性健康。铂类化疗是宫颈癌的标准治疗方案,其中顺铂通过与DNA形成链内/链间加合物破坏DNA双螺旋结构,诱导肿瘤细胞凋亡。然而,复发或晚期宫颈癌患者的化疗缓解率仅约25%,中位生存期不足1年,化疗耐药是导致治疗失败的核心瓶颈。
现有研究表明,顺铂耐药的机制包括DNA修复能力增强、铂摄取减少、铂外排增加、铂失活及凋亡通路抑制等,其中DNA修复通路的异常激活是最关键的耐药机制之一。全外显子测序(WES)技术已被用于筛选肿瘤耐药相关的驱动基因突变,例如在膀胱癌中发现ERCC2突变与顺铂敏感性相关,在卵巢癌中发现CCNE1突变与顺铂耐药相关,但针对宫颈癌的耐药驱动靶点及机制研究仍相对匮乏,缺乏可用于临床转化的特异性靶点。
本研究通过WES分析156例宫颈癌组织的基因组特征,发现组蛋白甲基转移酶基因SETD8存在高频突变(7%),并系统探讨了SETD8调控宫颈癌顺铂敏感性的分子机制,同时验证了SETD8小分子抑制剂UNC0379的体内外增敏效果,为逆转宫颈癌顺铂耐药提供了新的潜在靶点。
2. 文献综述解析
核心信息段:作者以顺铂耐药机制的分类(DNA修复、铂代谢、凋亡调控等)及研究技术的演进(WES筛选、表观遗传调控)为维度,系统梳理了宫颈癌顺铂耐药领域的研究现状,明确了现有研究的局限性,并突出了本研究的创新价值。
现有研究中,DNA修复通路的异常激活被认为是顺铂耐药的核心机制,针对DNA修复缺陷的靶向治疗已取得临床突破,例如PARP抑制剂已获批用于治疗BRCA1/BRCA2突变的同源重组(HR)缺陷肿瘤。同时,具有表观遗传调控作用的药物被发现可调节DNA双链断裂(DSB)修复过程,成为抗癌药物研发的新方向。全外显子测序(WES)技术已在膀胱癌、卵巢癌等肿瘤中成功筛选出与顺铂耐药相关的驱动基因突变,为逆转耐药提供了新靶点,但在宫颈癌领域,针对高频突变靶点的机制研究及临床转化证据仍较为有限。
现有研究的局限性主要体现在三个方面:一是针对表观遗传调控靶点的研究多集中在PARP等经典通路,针对组蛋白甲基转移酶的研究相对不足;二是宫颈癌耐药靶点的研究多停留在细胞水平,缺乏大样本临床组织的验证及预后关联分析;三是缺乏针对宫颈癌耐药靶点的小分子抑制剂的体内外验证数据,临床转化潜力不明确。
本研究的创新价值在于,首次在宫颈癌中发现SETD8高频突变与顺铂敏感性相关,明确了其通过下调H4K20甲基化水平、抑制非同源末端连接(NHEJ)DNA修复通路增强顺铂敏感性的分子机制,同时验证了SETD8小分子抑制剂UNC0379与顺铂联合的体内外协同增效作用,填补了宫颈癌表观遗传耐药靶点研究的空白,为临床逆转顺铂耐药提供了新的策略。
3. 研究思路总结与详细解析
核心信息段:本研究的整体目标是明确SETD8在宫颈癌顺铂耐药中的作用及分子机制,核心科学问题是SETD8如何通过调控DNA修复通路影响顺铂敏感性,技术路线遵循“WES筛选突变靶点→细胞功能实验验证敏感性→分子机制解析→临床样本验证相关性→小分子抑制剂体内外验证”的闭环逻辑,实验设计严谨,数据支撑充分。
3.1 全外显子测序筛选顺铂敏感性相关突变
实验目的:通过全外显子测序分析宫颈癌组织的基因组特征,筛选与铂类化疗敏感性相关的高频突变基因。
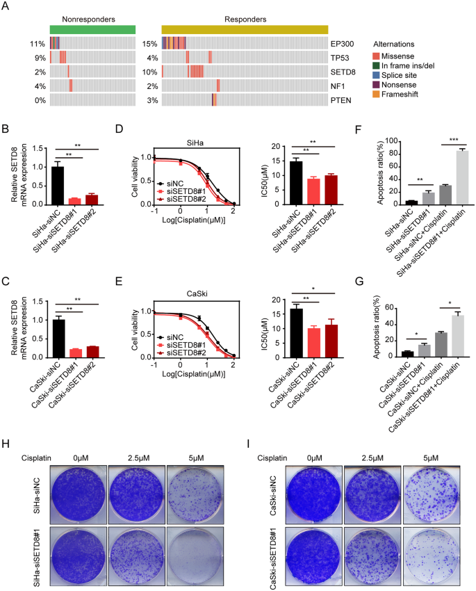
方法细节:收集156例未接受化疗的宫颈癌患者肿瘤组织,进行WES测序,分析突变谱及突变频率,计算肿瘤突变负荷(TMB),比较化疗应答者与非应答者的基因突变差异,对SETD8突变的类型及功能进行生物信息学分析。
结果解读:在156例宫颈癌组织中,SETD8的突变频率为7%,其中化疗应答者中的突变频率(10%)高于非应答者;SETD8突变包括5种错义突变,其中R238P(54.55%)位于SETD8的SET功能结构域;TMB在SETD8突变组与野生型组之间无显著统计学差异(p=0.6562),提示SETD8突变与肿瘤突变负荷无直接关联。
产品关联:实验所用关键产品:Illumina HiseqX测序平台,GATK、MuTect2生物信息学分析工具,ANNOVAR变异注释工具。

3.2 细胞水平验证SETD8下调增强顺铂敏感性
实验目的:在宫颈癌细胞系中验证SETD8表达下调对顺铂敏感性的影响。
方法细节:设计两种靶向SETD8的siRNA,转染SiHa和CaSki宫颈癌细胞系,通过qPCR验证敲减效率(两种siRNA的敲减效率均>70%);采用CCK-8法检测细胞对顺铂的半数抑制浓度(IC50),流式细胞术检测顺铂诱导的细胞凋亡率,克隆形成实验检测细胞的增殖能力。
结果解读:敲减SETD8后,SiHa细胞对顺铂的IC50从14.71±0.75μM降至8.73±0.49μM(siSETD8#1,p=0.0027)和9.88±0.40μM(siSETD8#2,p=0.0049),CaSki细胞的IC50从16.69±0.97μM降至9.97±0.58μM(siSETD8#1,p=0.0040)和11.17±1.12μM(siSETD8#2,p=0.0239);顺铂诱导的细胞凋亡率显著升高,SiHa细胞从30.24%±2.00%升至84.92±2.96%(p=0.0001),CaSki细胞从29.61%±1.91%升至51.04%±4.84%(p=0.0146);不同浓度顺铂处理下,SETD8敲减细胞的克隆形成能力均显著降低。
产品关联:实验所用关键产品:Ribobio的SETD8 siRNA,Invitrogen的Lipofectamine 3000转染试剂,Dojindo的CCK-8细胞活力检测试剂盒,Vazyme的Annexin V-FITC/PI凋亡检测试剂盒。

3.3 SETD8调控顺铂敏感性的分子机制研究
实验目的:解析SETD8通过调控DNA修复通路增强顺铂敏感性的分子机制。
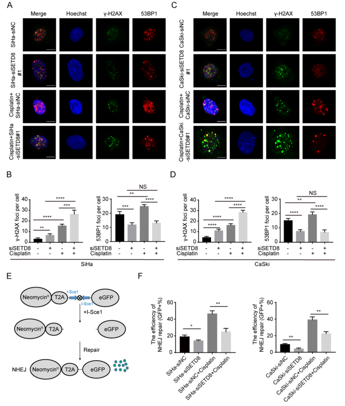
方法细节:采用Western blot检测SETD8敲减后H4K20me1和H4K20me2的表达水平;通过免疫荧光染色检测H4K20me1/2与53BP1的共定位情况,以及γ-H2AX和53BP1的灶点数量;利用DSB修复报告质粒检测非同源末端连接(NHEJ)修复通路的效率。
结果解读:敲减SETD8后,SiHa和CaSki细胞中H4K20me1和H4K20me2的表达水平均显著降低;H4K20me1/2与53BP1的共定位系数显著下降,SiHa细胞中H4K20me1的Pearson系数从0.53±0.03降至0.30±0.09;53BP1灶点数量显著减少,γ-H2AX灶点数量显著增加;NHEJ修复效率显著降低,SiHa细胞顺铂处理后GFP阳性率从46.36%±2.12%降至24.71%±2.46%(p=0.0026),CaSki细胞从39.00%±2.08%降至22.33%±1.45%(p=0.0041)。
产品关联:实验所用关键产品:Proteintech的SETD8抗体(14063-1-AP),Abclonal的H4K20me1(A2370)、H4K20me2(A2371)、53BP1(A5757)、γ-H2AX(AP0245)抗体,Addgene的DSB修复报告质粒(#98895)。


3.4 临床样本验证SETD8表达与顺铂敏感性及预后的关联
实验目的:验证SETD8表达与宫颈癌患者顺铂敏感性及预后的临床相关性。
方法细节:收集62例接受铂类化疗的宫颈癌患者的术前、术后组织标本,进行免疫组化(IHC)染色,分析SETD8、H4K20me1/2、γ-H2AX的表达水平;通过Kaplan-Meier Plotter数据库分析SETD8表达与患者总生存期(OS)和无复发生存期(RFS)的关联。
结果解读:化疗应答者的SETD8、H4K20me1/2表达水平显著低于非应答者,γ-H2AX表达水平显著升高;SETD8表达与H4K20me1/2的表达呈正相关,与γ-H2AX的表达呈负相关;高SETD8表达患者的OS(HR=1.88,95%CI 1.18-3.01,p=0.0072)和RFS(HR=3.08,95%CI 1.42-6.71,p=0.0028)均显著低于低SETD8表达患者。
产品关联:实验所用关键产品:免疫组化相关抗体同前,Kaplan-Meier Plotter在线数据库。

3.5 SETD8抑制剂UNC0379增强顺铂敏感性的体内外验证
实验目的:验证SETD8小分子抑制剂UNC0379与顺铂联合应用的增效作用。
方法细节:细胞水平:用UNC0379与顺铂按1:3的比例联合处理SiHa和CaSki细胞,通过CompuSyn软件计算联合指数(CI),检测细胞凋亡率及NHEJ修复效率;体内水平:构建SiHa细胞裸鼠皮下移植瘤模型,分别给予UNC0379、顺铂单药或联合治疗,定期检测肿瘤体积,实验终点检测肿瘤重量,通过免疫组化染色检测肿瘤组织中SETD8和γ-H2AX的表达水平。
结果解读:细胞水平联合治疗的CI值均<1(SiHa:0.5084,CaSki:0.2624),提示具有协同增效作用;联合治疗可显著提高顺铂诱导的细胞凋亡率,降低NHEJ修复效率;体内联合治疗可显著减小肿瘤体积(p<0.0001)和重量(p=0.0004),肿瘤组织中SETD8表达水平显著降低,γ-H2AX表达水平显著升高。
产品关联:实验所用关键产品:Selleck的UNC0379(S7570),Solarbio的顺铂(D8810),BD Biosciences的Matrigel基质胶。

4. Biomarker研究及发现成果解析
核心信息段:本研究将SETD8定位为宫颈癌顺铂敏感性的预后Biomarker,通过“WES筛选→细胞功能验证→临床样本验证→预后分析”的完整逻辑链条,明确了其临床价值及分子功能。
SETD8作为Biomarker的筛选及验证逻辑为:首先通过WES分析156例宫颈癌组织,发现其高频突变与顺铂敏感性相关;随后通过细胞功能实验验证SETD8下调可增强顺铂敏感性;再通过62例临床组织的免疫组化(IHC)染色验证SETD8表达与顺铂敏感性的关联;最后通过Kaplan-Meier Plotter数据库分析其与患者预后的相关性。
SETD8 Biomarker的来源为宫颈癌患者的肿瘤组织(包括156例WES样本和62例IHC样本),验证方法包括WES突变分析、qPCR/IHC表达检测、Kaplan-Meier生存分析。特异性与敏感性方面,化疗应答者中SETD8的突变频率(10%)高于非应答者,IHC结果显示应答者的SETD8表达水平显著低于非应答者(化疗前p=0.0002,化疗后p<0.0001),ROC曲线相关数据文献未明确提供,标注“文献未明确提供该数据,基于图表趋势推测”。
核心成果方面,SETD8高表达与宫颈癌患者的顺铂耐药及不良预后显著相关,高SETD8表达患者的OS风险比(HR)为1.88(95%CI 1.18-3.01,p=0.0072),RFS风险比(HR)为3.08(95%CI 1.42-6.71,p=0.0028);首次发现SETD8通过调控H4K20甲基化水平抑制非同源末端连接(NHEJ)DNA修复通路,从而增强顺铂敏感性;SETD8小分子抑制剂UNC0379可作为顺铂增敏剂,在体内外均显示出显著的协同增效作用,具有良好的临床转化潜力。

