1. 领域背景与文献引入
文献英文标题:METTL3-mediated m6A methylation regulates ovarian cancer progression by recruiting myeloid-derived suppressor cells;发表期刊:Cell Bioscience;影响因子:未公开;研究领域:卵巢癌免疫微环境与RNA表观遗传调控。
卵巢癌是致死率最高的妇科恶性肿瘤,早期发病隐匿且缺乏有效检测手段,约70%患者确诊时已处于晚期,化疗耐药率和复发率居高不下,5年生存率不足40%。领域共识:肿瘤免疫微环境是调控卵巢癌进展的核心因素之一,其中肿瘤相关巨噬细胞、髓源性抑制细胞(MDSCs)等免疫细胞通过构建免疫抑制微环境,促进肿瘤细胞增殖、侵袭及转移,但具体调控机制尚未完全阐明。N6-甲基腺苷(m6A)作为RNA表观遗传修饰的主要形式,通过调控RNA剪接、翻译及稳定性参与多种肿瘤的发生发展,现有研究多聚焦于其对肿瘤细胞内在通路的调控,而在免疫细胞介导的肿瘤免疫应答中的作用仍存在研究空白。针对这一问题,本研究通过构建髓系特异性甲基转移酶样3(METTL3)敲除小鼠模型,系统探究METTL3介导的m6A甲基化对卵巢癌免疫微环境的调控机制,为卵巢癌的免疫治疗提供新的表观遗传靶点。
2. 文献综述解析
作者对领域内现有研究的分类维度主要分为两个方向:一是卵巢癌免疫微环境中关键免疫细胞的功能及调控机制,二是m6A甲基化在肿瘤发生发展及免疫细胞功能中的作用。
现有研究已明确,卵巢癌腹水形成的免疫抑制微环境是肿瘤进展的核心特征,MDSCs可通过抑制T细胞增殖与活化、促进肿瘤血管生成等方式加速肿瘤生长;m6A甲基化通过调控肿瘤细胞的增殖、凋亡及侵袭等生物学行为,参与肺癌、肝癌等多种癌症的进展,且部分研究证实其可调控T细胞、B细胞等免疫细胞的分化与功能。现有研究的优势在于分别阐明了免疫细胞在卵巢癌中的促瘤作用,以及m6A在肿瘤细胞中的表观遗传调控功能,但局限性也较为明显:缺乏对m6A调控免疫细胞与卵巢癌相互作用机制的深入研究,尤其是髓系细胞中METTL3对卵巢癌免疫应答的具体调控通路尚未被揭示。
通过对比现有研究的未解决问题,本研究的创新价值凸显:首次构建髓系特异性METTL3敲除小鼠模型,从体内、体外多个层面揭示METTL3通过调控髓系细胞分泌趋化因子招募MDSCs,进而影响卵巢癌进展的分子机制,填补了m6A在卵巢癌免疫微环境调控中的研究空白,为卵巢癌的免疫治疗提供了新的理论依据。
3. 研究思路总结与详细解析
本研究的整体框架为:以“髓系细胞中METTL3对卵巢癌免疫应答的调控作用”为核心科学问题,通过构建髓系特异性METTL3敲除小鼠模型,建立卵巢癌同源移植模型,结合流式细胞术、单细胞测序、ELISA及体外共培养实验,系统解析METTL3调控卵巢癌进展的免疫机制,形成“模型构建→表型观察→机制验证→分子解析”的完整研究闭环。
3.1 髓系特异性METTL3敲除小鼠模型构建与卵巢癌同源模型验证
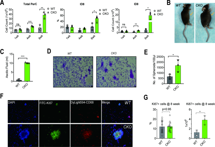
实验目的:构建并验证髓系细胞特异性METTL3缺失的小鼠模型,建立稳定的卵巢癌同源移植模型。方法细节:采用Cre-LoxP系统,将Mettl3fl/fl小鼠与Lyz2-Cre+/+小鼠杂交,获得髓系特异性METTL3敲除(Mettl3-cKO)小鼠,通过实时荧光定量PCR(qRT-PCR)、蛋白质免疫印迹(Western blot)和点杂交实验,验证骨髓来源巨噬细胞(BMDMs)中METTL3的敲除效率及m6A修饰水平;将ID8卵巢癌细胞以1×10^5和5×10^5的剂量腹腔注射到野生型(WT)小鼠,连续观察8周验证肿瘤成瘤性。结果解读:成功构建髓系特异性METTL3敲除小鼠,BMDMs中METTL3的mRNA和蛋白表达水平均显著降低(n=3,P<0.01),m6A修饰水平下降约40%(n=3,P<0.05);ID8细胞在WT小鼠中可形成典型的腹水和肿瘤球形体,免疫荧光染色显示巨噬细胞(CD68+)与肿瘤细胞(Ki-67+)紧密共定位,证实卵巢癌同源模型构建成功。实验所用关键产品:ABclonal的抗m6A抗体(货号A19841)、Roche的细胞毒性检测试剂盒(货号11644793001)、Novoprotein的巨噬细胞集落刺激因子(M-CSF,货号CB34)。
3.2 髓系METTL3缺失对卵巢癌体内进展的影响
实验目的:探究髓系细胞中METTL3缺失是否影响体内卵巢癌的生长与进展。方法细节:将5×10^5个ID8细胞腹腔注射到WT和Mettl3-cKO小鼠,分别在1、4、8周处死小鼠,收集腹水和腹腔灌洗液,通过流式细胞术分析ID8细胞(CD45-)的比例与数量,检测腹水体积、肿瘤球形体数量,免疫荧光染色分析Ki-67+肿瘤细胞的比例。结果解读:与WT小鼠相比,Mettl3-cKO小鼠中ID8细胞数量在8周时显著增加约2.2倍(n=6,P<0.001),腹水体积增加约1.8倍(n=6,P<0.001),肿瘤球形体数量增加约1.5倍(n=6,P<0.05);但Ki-67+肿瘤细胞的比例无显著差异(n=6,P>0.05),提示髓系METTL3缺失通过调控免疫微环境而非直接促进肿瘤细胞增殖,加速卵巢癌进展。

3.3 腹腔免疫细胞组分与细胞因子分泌分析
实验目的:解析髓系METTL3缺失对腹腔免疫细胞组分及细胞因子分泌的影响。方法细节:通过流式细胞术分析WT和Mettl3-cKO小鼠腹腔中小巨噬细胞(SPM)、大巨噬细胞(LPM)、M1/M2型巨噬细胞、T细胞及髓源性抑制细胞的比例变化;采用ELISA检测腹腔灌洗液中趋化因子及细胞因子的分泌水平。结果解读:Mettl3-cKO小鼠中SPM的积累速度慢于WT小鼠,但M1/M2型巨噬细胞的极化趋势无显著差异;CD4+和CD8+T细胞的比例在两组小鼠中无显著变化;Gr-1+髓源性抑制细胞在肿瘤进展晚期(8-9周)显著增加约2.1倍(n=6,P<0.01);Mettl3-cKO小鼠腹腔灌洗液中趋化因子CCL2和CXCL2的分泌水平分别为WT小鼠的2.1倍和1.8倍(n=6,P<0.01;n=6,P<0.05),白细胞介素-1β(IL-1β)水平在4周时显著升高,8周时则显著降低。


3.4 METTL3调控巨噬细胞IL-1β分泌的机制验证
实验目的:探究METTL3缺失对巨噬细胞分泌IL-1β的调控机制。方法细节:将WT和Mettl3缺失的BMDMs分别与活ID8细胞或ID8细胞裂解液共培养,经脂多糖(LPS)预处理后,通过ELISA检测上清液中IL-1β的分泌水平,qRT-PCR检测IL-1β的转录水平,Western blot检测炎症小体相关蛋白的表达,乳酸脱氢酶(LDH)释放实验检测细胞死亡情况。结果解读:活ID8细胞而非细胞裂解液可显著诱导Mettl3缺失的BMDMs分泌IL-1β,分泌水平为WT BMDMs的2.5倍(n=3,P<0.001);该过程不依赖炎症小体激活和细胞死亡,且LPS预处理是IL-1β分泌的必要条件;qRT-PCR结果显示,IL-1β的转录水平在两组BMDMs中无显著差异,提示METTL3主要在转录后水平调控IL-1β的分泌。

3.5 单细胞测序与关键分子机制验证
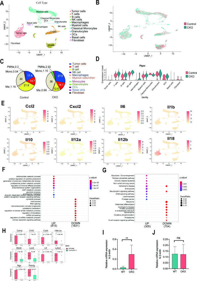
实验目的:通过单细胞RNA测序解析腹腔免疫细胞的组分变化,验证METTL3调控卵巢癌进展的关键分子机制。方法细节:对WT和Mettl3-cKO小鼠的腹腔细胞进行单细胞RNA测序,通过Seurat软件分析细胞簇组成及差异表达基因;采用qRT-PCR验证关键差异基因Cybb的表达水平。结果解读:单细胞测序结果显示,Mettl3-cKO小鼠中卵巢癌细胞的比例显著高于WT小鼠(27.6% vs 17.4%),髓源性抑制细胞的比例显著增加;差异基因分析显示,粒细胞中Cybb基因的表达水平显著上调,qRT-PCR验证其在Mettl3-cKO小鼠粒细胞中的表达水平为WT小鼠的2.5倍(n=3,P<0.01),提示METTL3缺失通过上调Cybb基因表达,增强髓源性抑制细胞的免疫抑制功能,促进卵巢癌进展。

4. Biomarker研究及发现成果
Biomarker定位与筛选验证逻辑
本研究涉及的潜在Biomarker包括髓系细胞中的METTL3、趋化因子CCL2和CXCL2,以及下游调控基因Cybb。筛选与验证逻辑为:首先通过髓系特异性METTL3敲除小鼠模型,验证METTL3对卵巢癌进展的调控作用;随后通过ELISA检测腹腔灌洗液中趋化因子的分泌水平,明确CCL2和CXCL2的调控作用;最后通过单细胞RNA测序筛选差异表达基因,结合qRT-PCR验证Cybb基因的功能,形成完整的“靶点-效应分子-下游基因”验证链条。
研究过程详述
METTL3的来源为髓系细胞(包括巨噬细胞、粒细胞等),通过构建髓系特异性敲除模型,证实其缺失可显著促进卵巢癌进展;CCL2和CXCL2通过ELISA检测腹腔灌洗液中的分泌水平,Mettl3-cKO小鼠中CCL2水平为WT小鼠的2.1倍(n=6,P<0.01),CXCL2水平为1.8倍(n=6,P<0.05),二者可通过招募髓源性抑制细胞进入腹腔微环境,促进肿瘤进展;Cybb基因通过单细胞RNA测序筛选获得,qRT-PCR验证其在Mettl3-cKO小鼠粒细胞中的表达水平上调2.5倍(n=3,P<0.01),该基因编码的NADPH氧化酶2(NOX2)可通过产生活性氧(ROS)增强髓源性抑制细胞的免疫抑制功能。
核心成果提炼
本研究的核心成果在于揭示了METTL3作为卵巢癌免疫治疗潜在靶点的功能:髓系细胞中METTL3缺失可通过上调CCL2和CXCL2的分泌招募髓源性抑制细胞,同时上调Cybb基因表达增强髓源性抑制细胞的免疫抑制功能,进而促进卵巢癌进展。其创新性在于首次从RNA表观遗传修饰角度,阐明了髓系细胞中METTL3对卵巢癌免疫微环境的调控机制,为卵巢癌的免疫治疗提供了新的表观遗传靶点;目前尚未开展临床样本验证,后续可进一步探索METTL3、CCL2及Cybb在卵巢癌患者中的表达水平与预后的相关性,为其临床转化提供依据。
