1. 领域背景与文献引入
文献英文标题:CREB1 regulates KPNA2 by inhibiting mir-495-3p transcription to control melanoma progression;发表期刊:BMC Molecular and Cell Biology;影响因子:未公开;研究领域:皮肤肿瘤(黑色素瘤)分子机制
领域共识:黑色素瘤是起源于表皮黑素细胞的恶性肿瘤,近年来全球发病率呈上升趋势,其高转移性是导致患者死亡的主要原因,早期诊断与干预对改善预后至关重要。目前临床治疗手段包括手术切除、放化疗及免疫治疗等,但晚期黑色素瘤患者5年生存率仍较低,核心问题在于对其复杂的分子调控机制尚未完全阐明,缺乏精准的治疗靶点与生物标志物。现有研究已证实非编码RNA、转录因子及核转运蛋白在黑色素瘤进展中发挥关键作用,但不同分子间的协同调控轴仍存在大量研究空白,尤其是miR-495-3p在黑色素瘤中的功能及上游调控机制尚未明确,CREB1与miR-495-3p、KPNA2的调控关系也未被报道。本研究旨在填补这一空白,阐明CREB1调控黑色素瘤进展的分子机制,为黑色素瘤的精准治疗提供新的理论依据。
2. 文献综述解析
作者按分子功能类型将现有研究分为三类,系统梳理了不同分子在肿瘤中的研究现状。首先,关于miR-495-3p,现有研究已证实其在骨肉瘤、胶质瘤、结直肠癌等多种肿瘤中发挥抑癌作用,通过靶向下游基因抑制肿瘤细胞增殖、迁移并促进凋亡,研究方法涵盖细胞功能实验、分子互作验证等,具有明确的功能验证体系,但局限性在于其在黑色素瘤中的表达模式及功能尚未明确,存在研究空白。其次,CREB1作为经典的转录因子,已被报道在肝癌、结直肠癌等多种肿瘤中通过转录调控miRNA发挥促癌作用,研究优势在于明确了转录因子调控miRNA的核心机制,但局限性在于其在黑色素瘤中是否调控miR-495-3p尚未见报道。第三,KPNA2作为核转运蛋白家族成员,已被证实为多种肿瘤的不良预后标志物,通过调控核质转运促进肿瘤进展,研究优势在于建立了分子表达与临床预后的关联,但局限性在于与miR-495-3p、CREB1的调控关系尚未阐明。作者通过对比上述研究空白,明确本研究的核心创新点为首次揭示CREB1/miR-495-3p/KPNA2轴在黑色素瘤进展中的调控机制,完善了黑色素瘤的分子调控网络,为领域提供了新的调控靶点与研究方向。
3. 研究思路总结与详细解析
本研究的核心目标是阐明CREB1调控黑色素瘤进展的分子机制,核心科学问题为CREB1是否通过抑制miR-495-3p转录上调KPNA2,进而促进黑色素瘤细胞活力,技术路线遵循“生物信息学预测→分子互作验证→细胞功能实验→调控轴验证”的闭环逻辑,通过多层面实验验证了三者间的调控关系及生物学功能。
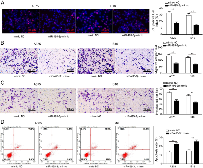
3.1 黑色素瘤中miR-495-3p的表达及功能验证
实验目的是明确miR-495-3p在黑色素瘤中的表达水平及对细胞生物学功能的影响。方法细节为收集30例黑色素瘤患者的肿瘤组织及癌旁正常组织,同时选取人正常黑素细胞系HEMa-LP及黑色素瘤细胞系A375、A2058、B16、MUM2B,采用实时荧光定量PCR(qRT-PCR)检测miR-495-3p的表达水平;随后在A375和B16细胞中转染miR-495-3p模拟物,通过EdU实验检测细胞活力,Transwell实验检测细胞迁移及侵袭能力,流式细胞术检测细胞凋亡率。结果解读:实时荧光定量PCR结果显示,miR-495-3p在黑色素瘤组织中的表达显著低于癌旁组织(n=30,P<0.001),且其表达水平与患者总体生存率呈负相关;在黑色素瘤细胞系中,miR-495-3p表达同样显著下调,其中A375和B16细胞中下调最为明显(n=3,P<0.001);转染miR-495-3p模拟物后,A375和B16细胞的活力显著降低(n=3,P<0.01),迁移及侵袭能力显著下降(n=3,P<0.01),凋亡率显著升高(n=3,P<0.01),提示miR-495-3p在黑色素瘤中发挥抑癌作用。实验所用关键产品:Invitrogen的TRIzol试剂、PrimeScript RT Reagent Kit、mirVana microRNA Isolation kits,广州RiboBio的EdU染色试剂盒,Beyotime的Annexin V-FITC/PI凋亡检测试剂盒,Beckman Coulter的MoFlo Astrios流式细胞仪。


3.2 CREB1与miR-495-3p的靶向互作验证
实验目的是验证CREB1是否靶向结合miR-495-3p的启动子区域并抑制其转录。方法细节为通过TransmiR和ALGGEN数据库预测CREB1与miR-495-3p启动子的结合位点,构建野生型及突变型miR-495-3p启动子荧光素酶报告载体,与CREB1过表达载体共转染A375和B16细胞,采用双荧光素酶报告基因实验验证结合活性;同时通过染色质免疫沉淀(ChIP)实验验证CREB1与miR-495-3p启动子的体内结合;采用实时荧光定量PCR检测CREB1在黑色素瘤组织及细胞系中的表达水平,转染CREB1过表达载体后检测miR-495-3p的表达变化及细胞生物学功能。结果解读:生物信息学预测显示miR-495-3p启动子区域存在CREB1的结合位点,双荧光素酶报告基因实验证实CREB1过表达可显著抑制野生型miR-495-3p启动子的荧光素酶活性(n=3,P<0.05),但对突变型载体无显著影响;ChIP实验进一步证实CREB1可在体内结合miR-495-3p的启动子区域(n=3,P<0.01);实时荧光定量PCR结果显示,CREB1在黑色素瘤组织及细胞系中显著上调(n=30,P<0.001),转染CREB1过表达载体后,A375和B16细胞中miR-495-3p的表达显著下调(n=3,P<0.01),细胞活力显著增强(n=3,P<0.01),迁移及侵袭能力显著提升(n=3,P<0.01),凋亡率显著降低(n=3,P<0.01),提示CREB1通过抑制miR-495-3p转录发挥促癌作用。实验所用关键产品:Sigma-Aldrich的EZ-Chiptm Chromatin Immunoprecipitation Kit,GeneChem的CREB1过表达载体、miR-495-3p模拟物,Invitrogen的Lipofectamine 3000转染试剂,Procell Life Science的细胞系。


3.3 miR-495-3p与KPNA2的靶向互作验证
实验目的是验证miR-495-3p是否靶向调控KPNA2的表达。方法细节为通过StarBase数据库预测miR-495-3p与KPNA2 3"非翻译区(3"UTR)的结合位点,构建野生型及突变型KPNA2 3"UTR荧光素酶报告载体,与miR-495-3p模拟物共转染A375和B16细胞,采用双荧光素酶报告基因实验验证结合活性;同时检测CREB1与KPNA2的靶向关系;采用实时荧光定量PCR检测KPNA2在黑色素瘤组织及细胞系中的表达水平,转染miR-495-3p模拟物及CREB1过表达载体后检测KPNA2的表达变化。结果解读:生物信息学预测显示miR-495-3p与KPNA2的3"UTR存在结合位点,双荧光素酶报告基因实验证实miR-495-3p模拟物可显著抑制野生型KPNA2 3"UTR的荧光素酶活性(n=3,P<0.05),但对突变型载体无显著影响;双荧光素酶报告基因实验同时证实CREB1与KPNA2无直接靶向关系;实时荧光定量PCR结果显示,KPNA2在黑色素瘤组织及细胞系中显著上调(n=30,P<0.001);转染CREB1过表达载体可显著促进KPNA2的表达(n=3,P<0.01),而共转染miR-495-3p模拟物可逆转该上调效应(n=3,P<0.01),提示miR-495-3p靶向调控KPNA2,且CREB1通过抑制miR-495-3p转录间接调控KPNA2。实验所用关键产品:GeneChem的KPNA2过表达载体,Invitrogen的实时荧光定量PCR相关试剂。

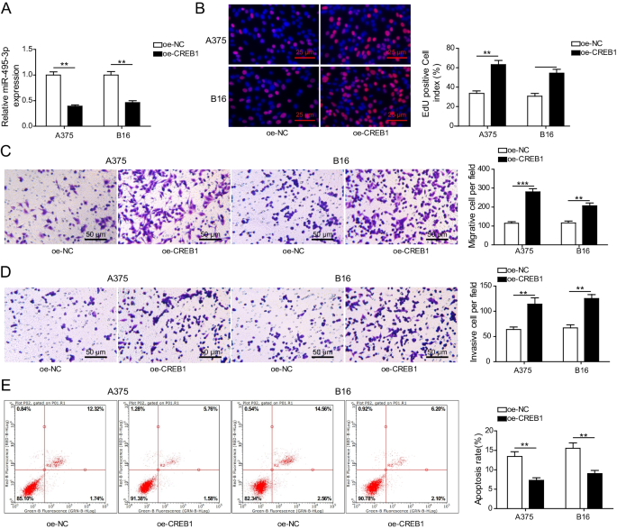
3.4 CREB1/miR-495-3p/KPNA2轴的功能验证
实验目的是验证CREB1是否通过miR-495-3p调控KPNA2进而影响黑色素瘤细胞的生物学功能。方法细节为在A375和B16细胞中进行分组转染:对照组、CREB1过表达组、CREB1过表达+miR-495-3p模拟物组、miR-495-3p模拟物组、miR-495-3p模拟物+KPNA2过表达组,采用实时荧光定量PCR检测各组中miR-495-3p及KPNA2的表达水平,通过EdU实验、Transwell实验及流式细胞术检测细胞活力、迁移侵袭能力及凋亡率。结果解读:实时荧光定量PCR结果显示,CREB1过表达可显著下调miR-495-3p并上调KPNA2的表达,共转染miR-495-3p模拟物可逆转KPNA2的上调;miR-495-3p模拟物可显著下调KPNA2的表达,共转染KPNA2过表达载体可逆转该下调效应;功能实验结果显示,CREB1过表达增强的细胞活力可被miR-495-3p模拟物抑制(n=3,P<0.01),而miR-495-3p模拟物抑制的细胞活力可被KPNA2过表达逆转(n=3,P<0.01);迁移侵袭及凋亡实验也得到一致结果,证实CREB1通过抑制miR-495-3p转录上调KPNA2,进而促进黑色素瘤细胞的增殖、迁移侵袭并抑制凋亡。实验所用关键产品:Invitrogen的Lipofectamine 3000转染试剂,广州RiboBio的EdU染色试剂盒。

4. Biomarker研究及发现成果解析
Biomarker定位:本研究涉及三类生物标志物,分别为miR-495-3p(组织miRNA标志物)、CREB1(转录因子标志物)、KPNA2(核转运蛋白标志物),筛选与验证逻辑为“生物信息学预测→临床组织/细胞系表达验证→分子互作验证→细胞功能验证→调控轴验证”的完整链条,确保了标志物的可靠性与功能性。
研究过程详述:miR-495-3p来源于30例黑色素瘤患者的肿瘤组织及癌旁组织、人黑素细胞系及黑色素瘤细胞系,采用实时荧光定量PCR进行表达验证,结果显示其在黑色素瘤组织中的表达显著低于癌旁组织(n=30,P<0.001),且与患者总体生存率呈负相关;CREB1和KPNA2同样来源于上述临床样本及细胞系,实时荧光定量PCR结果显示二者在黑色素瘤组织及细胞系中显著上调(n=30,P<0.001);通过双荧光素酶报告基因实验、ChIP实验验证了三者间的靶向调控关系,细胞功能实验进一步证实其对黑色素瘤细胞生物学行为的调控作用。
核心成果提炼:本研究首次揭示CREB1/miR-495-3p/KPNA2轴在黑色素瘤进展中的调控机制,其中miR-495-3p可作为潜在的黑色素瘤抑癌生物标志物,其低表达提示患者不良预后;CREB1和KPNA2可作为潜在的黑色素瘤治疗靶点,抑制CREB1或KPNA2的表达可能为黑色素瘤的治疗提供新策略;所有分子表达差异及功能实验结果均具有显著统计学意义(P<0.05、P<0.01或P<0.001),为后续临床转化研究提供了坚实的实验基础。本研究的创新性在于首次将转录因子、miRNA与核转运蛋白整合为调控轴,完善了黑色素瘤的分子调控网络,为领域内的机制研究提供了新的范式。
