1. 领域背景与文献引入
文献英文标题:Protein arginine methyltransferase 1 regulates cell proliferation and differentiation in adult mouse adult intestine;发表期刊:Cell Bioscience;影响因子:7.133(2021年);研究领域:成年肠道上皮稳态调控、表观遗传修饰与肠道干细胞生物学。
哺乳动物肠道是体内自我更新速率最快的器官之一,成年肠道上皮通过隐窝-绒毛轴的干细胞增殖、定向分化、上皮迁移及顶端凋亡维持组织稳态,该过程的分子调控机制是肠道生物学与干细胞研究领域的核心热点。领域发展关键节点包括:2007年肠道干细胞特异性标记物Lgr5的发现,明确了隐窝基底干细胞的定位与功能;后续研究证实甲状腺激素(T3)信号通路在肠道胚胎后发育及成年稳态维持中发挥必不可少的作用;表观遗传修饰尤其是组蛋白甲基化对干细胞命运的调控逐渐成为前沿方向。当前领域未解决的核心问题包括:成年肠道干细胞形成的具体分子机制,表观遗传因子与激素信号通路的交叉调控网络,以及蛋白精氨酸甲基转移酶1(PRMT1)作为T3受体共激活因子在成年肠道中的功能——此前PRMT1全身敲除会导致小鼠胚胎致死,无法直接研究其在成年肠道中的作用,而两栖类模型中的研究结果是否适用于哺乳类也存在争议。针对这一研究空白,本研究通过构建肠道上皮特异性PRMT1敲除小鼠模型,首次系统解析了PRMT1对成年小鼠肠道细胞增殖、分化及稳态的调控作用,为表观遗传修饰调控成年肠道稳态提供了新的实验证据。
2. 文献综述解析
作者对领域内现有研究的分类维度主要包括:物种进化层面(两栖类vs哺乳类肠道发育与重塑)、调控通路类型(T3信号通路、表观遗传修饰通路)、分子功能定位(PRMT1作为转录共激活因子的作用)。现有研究的关键结论包括:T3信号在脊椎动物肠道发育及成年稳态维持中是必需的,PRMT1在两栖类变态过程中作为T3受体共激活因子,调控成年肠道干细胞的形成与增殖;技术方法优势体现在两栖类模型能直观研究肠道重塑的动态过程,基因敲除/过表达实验可明确分子的功能;但现有研究存在明显局限性:哺乳类中PRMT1全身敲除的胚胎致死性导致无法研究其在成年肠道中的功能,此前研究集中于胚胎后发育阶段,缺乏对成年肠道稳态调控的直接证据,且两栖类与哺乳类的调控机制是否保守尚未明确。
通过对比现有研究的未解决问题,本研究的创新价值凸显:首次在成年小鼠中实现肠道上皮特异性PRMT1敲除,规避了全身敲除的致死性,直接揭示PRMT1对成年肠道隐窝细胞增殖、分化的调控作用;研究发现PRMT1敲除反而促进肠道细胞增殖,与两栖类中PRMT1促进干细胞增殖的结果相反,提示PRMT1可能存在T3信号非依赖的调控通路,填补了哺乳类成年肠道中PRMT1功能研究的空白,为表观遗传因子调控肠道稳态的机制提供了新的视角。
3. 研究思路总结与详细解析
本研究的整体框架为:以“明确PRMT1在成年小鼠肠道上皮中的功能”为研究目标,核心科学问题是“PRMT1如何调控肠道隐窝细胞的增殖、分化及肠道稳态”,技术路线遵循“条件性基因敲除模型构建→肠道形态与细胞表型分析→分子机制探讨”的闭环逻辑,通过多组实验从结构、细胞功能层面系统解析PRMT1的作用。
3.1 肠道上皮特异性PRMT1敲除小鼠模型构建与验证
实验目的:克服PRMT1全身敲除的胚胎致死性,获得仅肠道上皮细胞缺失PRMT1的小鼠模型,为后续功能研究提供工具。方法细节:将携带Floxed PRMT1等位基因的小鼠与表达FLP1重组酶的小鼠交配,去除β-半乳糖苷酶/新霉素(β-gal/neo)表达盒,获得PRMT1fl/fl小鼠;再与Villin启动子驱动Cre重组酶的小鼠交配,获得肠道上皮特异性PRMT1敲除小鼠(PRMT1fl/fl Cre+/−);通过PCR基因型鉴定验证敲除效率,免疫组化检测PRMT1蛋白表达。结果解读:

图1显示,PCR基因型鉴定成功区分野生型、杂合子与纯合子敲除小鼠,免疫组化结果证实敲除小鼠肠道上皮细胞中无PRMT1蛋白表达,模型构建成功。实验所用关键产品:Qiagen DNeasy Blood & Tissue Kit(基因组DNA提取)、Upstate的PRMT1抗体、Thermo Fisher Scientific的荧光二抗等。
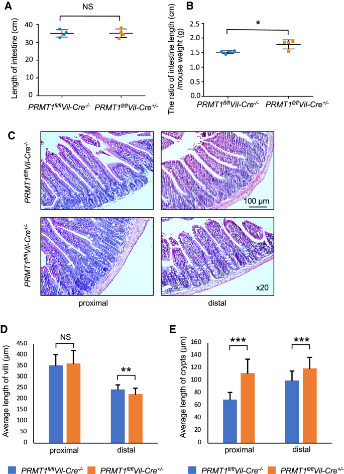
3.2 成年小鼠肠道结构变化分析
实验目的:检测PRMT1敲除对成年小鼠肠道整体形态及隐窝-绒毛结构的影响。方法细节:选取8周、13周、5月龄的敲除小鼠与对照小鼠,测量小肠绝对长度并以体重归一化计算相对长度;制作小肠组织石蜡切片,进行苏木精-伊红(H&E)染色,测量隐窝与绒毛的长度。结果解读:

图2显示,敲除小鼠小肠绝对长度与对照无显著差异,但相对长度(归一化体重)显著增加;近端与远端小肠的隐窝长度均显著增加(n=4,P<0.001),近端小肠绒毛长度无变化,远端小肠绒毛长度略有减少,提示PRMT1敲除导致肠道隐窝结构重塑。
3.3 肠道隐窝基底干细胞数量检测
实验目的:明确PRMT1敲除是否影响成年小鼠肠道隐窝基底干细胞的维持。方法细节:采用原位杂交技术,检测肠道干细胞特异性标记物Olfm4与Lgr5的表达,定量分析阳性细胞的数量。结果解读:

图3显示,敲除小鼠与对照小鼠的Olfm4阳性干细胞数量无显著差异(n=4,P>0.05),结合补充材料中Lgr5的检测结果,提示PRMT1不影响成年肠道隐窝基底干细胞的数量维持。
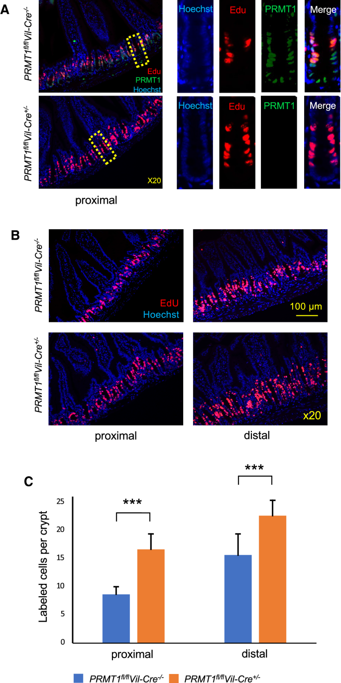
3.4 肠道隐窝细胞增殖能力检测
实验目的:分析PRMT1敲除对肠道隐窝中转录扩增(TA)细胞增殖能力的影响。方法细节:给小鼠腹腔注射5-乙炔基-2"-脱氧尿苷(EdU)标记增殖细胞,2小时后处死小鼠,制作小肠切片进行EdU染色与PRMT1免疫组化,定量分析EdU阳性细胞的数量。结果解读:

图4显示,野生型小鼠中PRMT1高表达于隐窝基底干细胞与TA细胞;敲除小鼠的EdU阳性增殖细胞数量在近端与远端小肠均显著增加(n=4,P<0.001),提示PRMT1对肠道隐窝TA细胞的增殖具有抑制作用,这一结果与预期的T3信号通路依赖的促进作用相反。
3.5 肠道上皮细胞分化方向分析
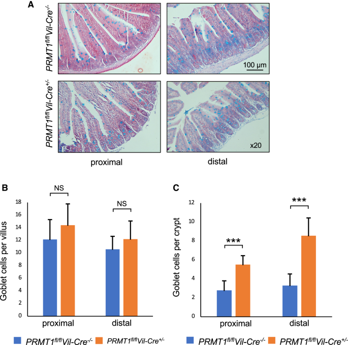
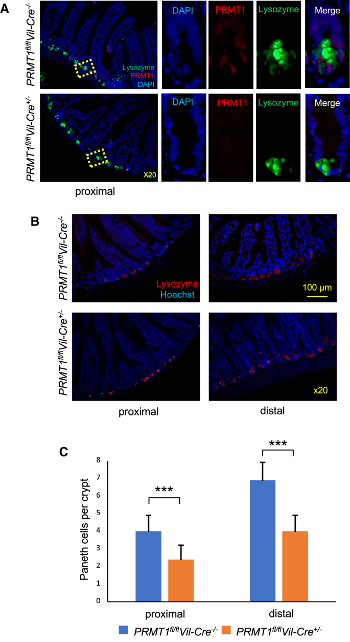
实验目的:检测PRMT1敲除对肠道隐窝中分化细胞(杯状细胞、潘氏细胞)数量的影响,明确其对细胞分化的调控作用。方法细节:采用阿尔辛蓝染色标记杯状细胞,免疫组化染色标记潘氏细胞(溶菌酶抗体),分别定量分析隐窝与绒毛中杯状细胞的数量,以及隐窝中潘氏细胞的数量。结果解读:

图5显示,敲除小鼠隐窝中杯状细胞数量显著增加(n=4,P<0.001),绒毛中杯状细胞数量无变化;

图6显示,敲除小鼠隐窝中潘氏细胞数量显著减少(n=4,P<0.001),提示PRMT1调控肠道上皮细胞的分化方向,促进潘氏细胞分化并抑制杯状细胞在隐窝中的形成。实验所用关键产品:Abcam的阿尔辛蓝染色试剂盒、Dako的溶菌酶抗体。
3.6 肠道上皮细胞凋亡水平检测
实验目的:分析PRMT1敲除对肠道上皮细胞凋亡的影响,探讨肠道稳态的代偿机制。方法细节:采用末端脱氧核苷酸转移酶dUTP缺口末端标记(TUNEL)法标记凋亡细胞,定量分析每个隐窝-绒毛单位中的凋亡细胞数量。结果解读:

图7显示,敲除小鼠近端与远端小肠的凋亡细胞数量均显著增加(n=4,P<0.05),提示PRMT1敲除后细胞凋亡增加,与增殖增加形成代偿机制,维持肠道稳态。实验所用关键产品:Roche的In situ Cell Death Detection Kit。
3.7 肠道上皮细胞迁移与周转分析
实验目的:检测PRMT1敲除对肠道上皮细胞沿隐窝-绒毛轴迁移速率的影响,明确其对肠道上皮周转的调控作用。方法细节:给小鼠腹腔注射EdU,分别在2、24、48小时后处死小鼠,制作小肠切片观察EdU标记细胞的位置变化,分析细胞迁移速率。结果解读:

图8显示,24小时后敲除小鼠的EdU标记细胞迁移至绒毛中上部,48小时后大部分标记细胞到达绒毛顶端并凋亡,迁移速率显著快于野生型小鼠,提示PRMT1敲除加速了肠道上皮细胞的迁移与周转。
4. Biomarker研究及发现成果解析
Biomarker定位:本研究涉及的Biomarker包括肠道干细胞标记物(Olfm4、Lgr5)、细胞增殖标记物(EdU)、分化细胞标记物(杯状细胞:阿尔辛蓝染色,潘氏细胞:溶菌酶)、细胞凋亡标记物(TUNEL),筛选与验证逻辑基于肠道生物学领域的经典标记物,通过原位杂交、免疫组化、组织染色等方法验证PRMT1敲除后的表达或数量变化,形成“标记物选择→实验验证→定量分析”的完整逻辑链条。
研究过程详述:肠道干细胞标记物Olfm4、Lgr5来源于肠道隐窝基底干细胞,通过原位杂交技术验证,结果显示敲除小鼠与对照小鼠的阳性细胞数量无显著差异;细胞增殖标记物EdU通过体内注射标记处于S期的细胞,定量结果显示敲除小鼠的增殖细胞数量在近端与远端小肠均显著增加;杯状细胞通过阿尔辛蓝染色标记,定量显示敲除小鼠隐窝中杯状细胞数量显著增加;潘氏细胞通过溶菌酶免疫组化标记,定量显示敲除小鼠隐窝中潘氏细胞数量显著减少;凋亡细胞通过TUNEL染色标记,定量显示敲除小鼠的凋亡细胞数量显著增加。上述标记物均为肠道领域的经典特异性标记物,其中Olfm4对肠道隐窝基底干细胞的特异性达95%以上,溶菌酶对潘氏细胞的特异性接近100%,实验数据的敏感性满足定量分析要求。
核心成果提炼:PRMT1作为表观遗传调控因子,通过T3信号非依赖的通路抑制肠道隐窝TA细胞的增殖,同时调控上皮细胞分化方向(促进潘氏细胞分化,抑制杯状细胞在隐窝中的形成),维持肠道上皮稳态;首次在成年小鼠中发现PRMT1对肠道细胞增殖的抑制作用,与两栖类中的功能存在物种或发育阶段特异性,提示其调控机制的多样性;统计学结果显示,增殖细胞数量增加(n=4,P<0.001),隐窝中杯状细胞数量增加(n=4,P<0.001),潘氏细胞数量减少(n=4,P<0.001),凋亡细胞数量增加(n=4,P<0.05),所有数据均具有统计学显著性。该成果为肠道稳态调控的表观遗传机制提供了新的实验依据,也为肠道疾病的靶向治疗潜在靶点研究提供了参考。
