1. 领域背景与文献
文献英文标题:AFF4 promotes tumor progression and cisplatin resistance by modulating the PTEN/PI3K/AKT/mTOR axis to accelerate glycolysis in lung adenocarcinoma;发表期刊:Cell & Bioscience;影响因子:未公开;研究领域:肿瘤学(肺腺癌代谢重编程与化疗耐药)。
领域共识:肺腺癌是肺癌最常见的病理亚型,占非小细胞肺癌的40%以上,近年来虽然靶向治疗、免疫治疗的临床应用显著改善了部分患者的预后,但总体5年生存率仍不足20%,化疗耐药、术后复发是主要的临床瓶颈。有氧糖酵解(即Warburg效应)是肿瘤细胞的核心代谢特征,即使在氧气充足的条件下,肿瘤细胞仍优先通过糖酵解途径获取能量,同时为核酸、脂质等生物大分子合成提供前体,乳酸的累积还可重塑肿瘤免疫抑制微环境,进一步促进肿瘤进展和化疗耐药。目前肺腺癌中糖酵解的关键调控因子及分子网络尚未完全阐明,寻找新的代谢调控靶点是突破治疗困境的核心方向。
AFF4作为超延伸复合物(SEC)的核心支架蛋白,可通过调控转录延伸过程参与多个生理病理进程,既往研究显示AFF4在黑色素瘤、头颈部鳞癌中发挥促癌作用,在结直肠癌中发挥抑癌作用,具有显著的组织特异性,但AFF4在肺腺癌中的功能,尤其是对代谢重编程和顺铂耐药的调控作用完全未知。本研究针对该研究空白,系统解析了AFF4在肺腺癌中的促癌机制,为肺腺癌的靶向治疗和耐药逆转提供了新的理论依据。
2. 文献综述解析
作者的文献综述按照研究方向分为三类展开:第一类聚焦肺腺癌的临床治疗困境,梳理了目前靶向治疗、免疫治疗的应用进展及耐药机制的研究现状,明确了治疗靶点不足的核心问题;第二类梳理了肿瘤有氧糖酵解的功能及调控机制,总结了糖酵解关键酶、核心调控通路(如PI3K/AKT/mTOR通路)在肿瘤恶性表型和耐药中的作用;第三类总结了AFF4及超延伸复合物在肿瘤中的研究进展,强调了其组织特异性功能及转录调控的核心作用。
现有研究的支持结论主要包括:糖酵解关键酶(如HK2、GLUT3、LDHA)的表达上调与肺腺癌的不良预后显著相关;PTEN作为PI3K/AKT/mTOR通路的负调控因子,其表达缺失或功能失活在非小细胞肺癌中发生率高达30%,是驱动糖酵解重编程的重要分子事件;AFF4可通过调控下游癌基因或抑癌基因的转录参与肿瘤进展。现有技术的优势在于CUT&Tag、转录组测序等高通量技术的成熟应用,可高效定位转录因子的全基因组结合位点,为机制解析提供了技术支撑。现有研究的局限性包括:既往关于AFF4在肺腺癌中的研究仅涉及DNA损伤应答调控,未涉及代谢重编程领域;AFF4调控顺铂耐药的机制完全未知;AFF4本身的上游转录调控机制也不明确。
本研究的创新价值在于首次揭示了AFF4在肺腺癌中通过转录抑制PTEN激活PI3K/AKT/mTOR通路,进而促进糖酵解重编程、驱动肿瘤进展和顺铂耐药的完整调控轴,同时鉴定了上游转录因子YY1对AFF4的正调控作用,填补了领域研究空白,为肺腺癌的代谢靶向治疗提供了全新的候选靶点。
3. 研究思路总结与详细解析
本研究的整体研究目标是明确AFF4在肺腺癌进展和顺铂耐药中的功能及分子机制,核心科学问题是AFF4如何通过调控代谢重编程影响肺腺癌的恶性表型,技术路线遵循“临床相关性分析→体外功能验证→分子机制解析→体内功能验证→上游调控因子鉴定”的闭环逻辑,实验设计包含功能获得和缺失的双向验证,结论严谨可靠。
3.1 AFF4的表达特征与临床相关性分析
实验目的:明确AFF4在肺腺癌中的表达水平及预后价值。
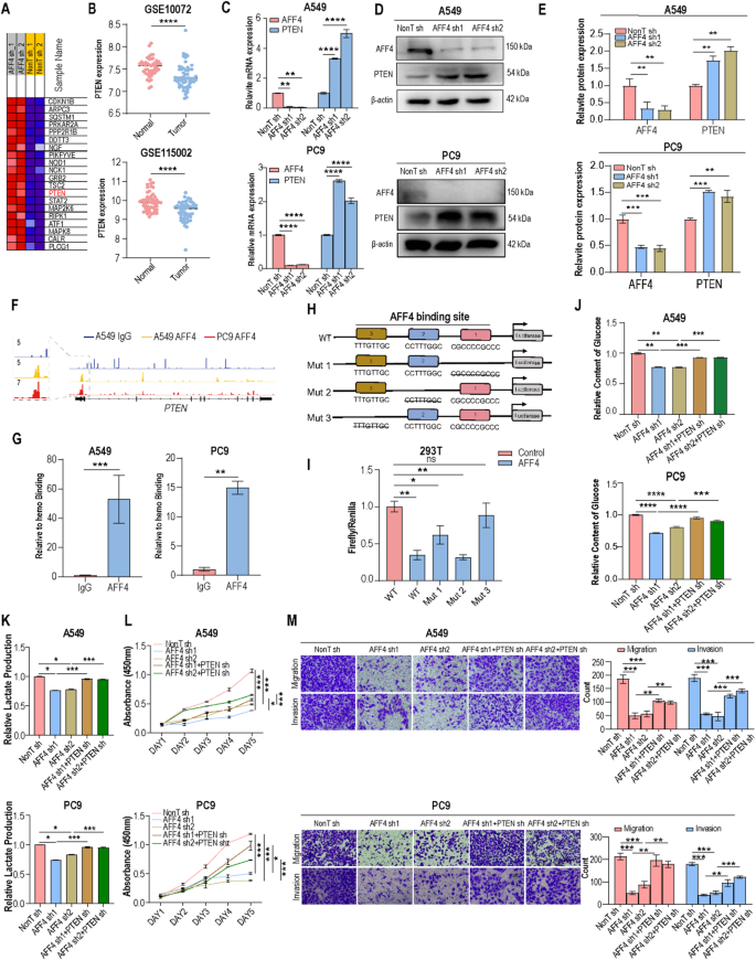
方法细节:首先通过Kaplan-Meier Plotter公共数据库分析AFF4表达与肺腺癌患者预后的相关性,利用GEO数据集(GSE115002包含52对肺腺癌及癌旁组织、GSE10072包含58例肿瘤组织和49例癌旁组织)检测AFF4的mRNA表达差异;随后采用实时荧光定量PCR(qPCR)、蛋白免疫印迹(WB)检测正常肺上皮细胞系Beas-2B和3株肺腺癌细胞系(A549、PC9、H1299)中AFF4的表达;同时收集8例未接受术前治疗的肺腺癌患者的肿瘤及配对癌旁组织,采用免疫组化(IHC)检测AFF4的蛋白表达水平。
结果解读:Kaplan-Meier生存分析显示,AFF4高表达的肺腺癌患者总生存期显著缩短(P<0.0001);GEO数据集分析显示,肺腺癌组织中AFF4的mRNA水平显著高于癌旁组织(P<0.01);细胞系检测结果显示,3株肺腺癌细胞中AFF4的mRNA和蛋白水平均显著高于正常肺上皮细胞(上调1.8~2.5倍,n=3,P<0.01);临床组织免疫组化结果显示,肿瘤组织中AFF4的阳性细胞比例是癌旁组织的2.3倍(n=8,P<0.001)。对应实验结果图如下:

产品关联:文献未提及具体实验产品,领域常规使用RNA提取试剂盒、蛋白免疫印迹相关试剂、免疫组化抗体试剂盒。
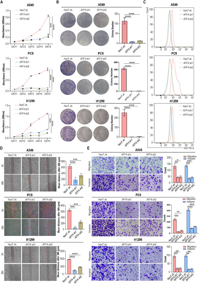
3.2 AFF4对肺腺癌细胞恶性表型的功能验证
实验目的:验证AFF4对肺腺癌细胞增殖、迁移、侵袭、周期、凋亡及顺铂耐药的调控作用。
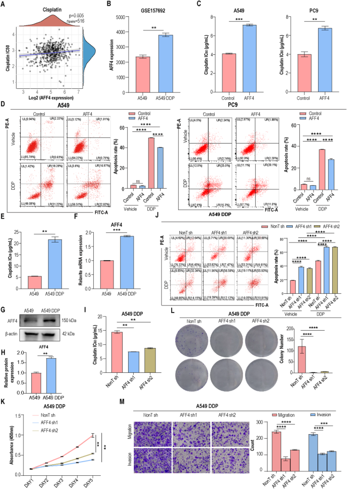
方法细节:采用慢病毒介导的短发夹RNA(shRNA)技术敲低A549、PC9、H1299细胞的AFF4表达,同时构建AFF4稳定过表达细胞系,通过细胞计数试剂盒-8(CCK-8)、克隆形成实验、Ki67流式染色检测细胞增殖能力;通过伤口愈合实验、Transwell实验检测细胞的迁移和侵袭能力;通过流式细胞术检测细胞周期分布和凋亡水平;通过梯度浓度顺铂处理检测细胞的半数抑制浓度(IC50),评估顺铂耐药性,同时在顺铂耐药细胞系A549 DDP中验证敲低AFF4的功能逆转效应。
结果解读:敲低AFF4后,肺腺癌细胞的增殖速率显著降低,第5天细胞活力下降约40%(n=3,P<0.0001),克隆形成数减少约50%(n=3,P<0.001),Ki67阳性细胞比例降低约30%(n=3,P<0.01);伤口愈合实验显示细胞迁移距离缩短约45%(n=3,P<0.001),Transwell实验显示迁移和侵袭细胞数减少约50%(n=3,P<0.001);细胞周期分析显示细胞阻滞在G2/M期,S期细胞比例降低约25%(n=3,P<0.01),凋亡率升高约20%(n=3,P<0.01);过表达AFF4则呈现完全相反的表型。顺铂耐药相关结果显示,TCGA队列分析表明AFF4表达与顺铂IC50呈显著正相关(n=516,P<0.001);A549 DDP细胞中AFF4的表达水平是野生型A549细胞的2.7倍(n=3,P<0.001);过表达AFF4使顺铂IC50升高约2倍(n=3,P<0.01),顺铂处理后的凋亡率降低约35%(n=3,P<0.001);敲低A549 DDP细胞的AFF4后,顺铂IC50降低约60%(n=3,P<0.001),顺铂处理后的凋亡率升高约40%(n=3,P<0.0001)。对应实验结果图如下:


产品关联:文献未提及具体实验产品,领域常规使用慢病毒包装试剂盒、CCK-8试剂、Transwell小室、顺铂、流式凋亡检测试剂盒。
3.3 AFF4调控糖酵解的功能验证
实验目的:明确AFF4对肺腺癌细胞糖酵解的调控作用。
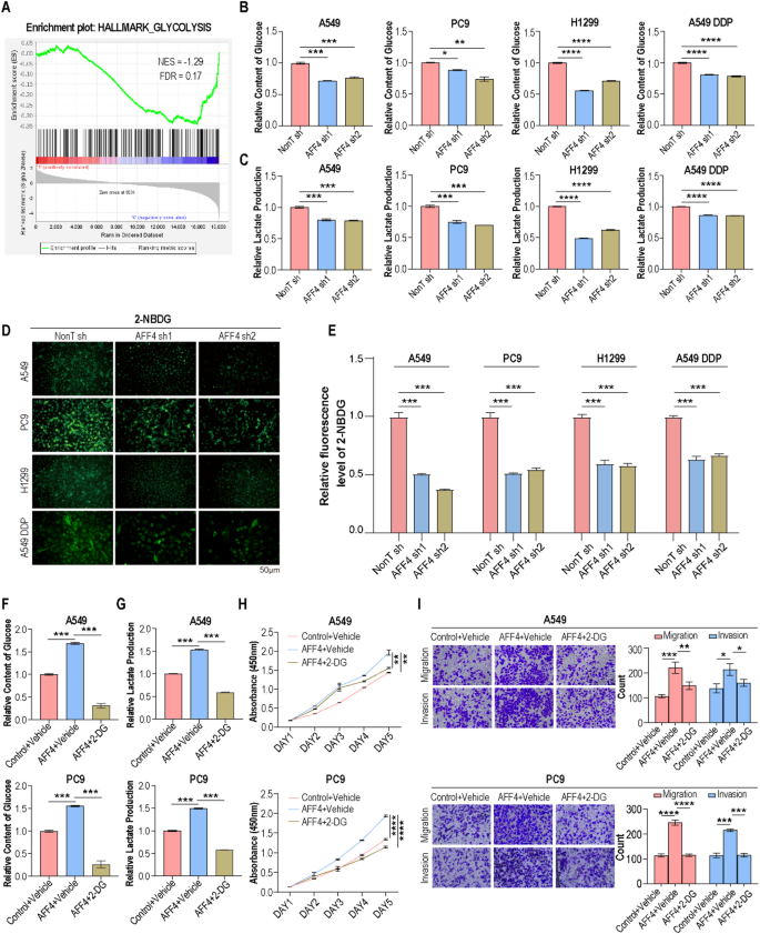
方法细节:对AFF4敲低的A549细胞进行转录组测序,通过基因集富集分析(GSEA)筛选受AFF4调控的信号通路;采用蛋白免疫印迹检测糖酵解关键酶(HK2、PDK1、GLUT3、PGK1、LDHA)的表达水平;采用商用葡萄糖检测试剂盒、乳酸检测试剂盒分别检测细胞的葡萄糖摄取量和乳酸生成量;采用荧光葡萄糖类似物2-NBDG染色直观检测细胞的葡萄糖摄取能力;使用糖酵解抑制剂2-脱氧-D-葡萄糖(2-DG)处理AFF4过表达细胞,进行表型回复实验。
结果解读:转录组GSEA分析显示,AFF4敲低后糖酵解通路显著负富集(NES=-1.87,FDR<0.25);敲低AFF4后,糖酵解关键酶的蛋白水平降低30%~60%(n=3,P<0.01),葡萄糖摄取降低约40%(n=3,P<0.001),乳酸生成降低约35%(n=3,P<0.001),2-NBDG的荧光强度降低约45%(n=3,P<0.001);过表达AFF4则显著上调上述糖酵解相关指标;使用10 mM 2-DG处理48小时后,AFF4过表达诱导的葡萄糖摄取和乳酸生成升高被完全逆转(n=3,P>0.05),同时细胞增殖、迁移能力的增强被显著抑制(n=3,P<0.001),顺铂耐药性也显著降低(n=3,P<0.01)。对应实验结果图如下:

产品关联:文献未提及具体实验产品,领域常规使用转录组测序服务、葡萄糖/乳酸检测试剂盒、2-NBDG、2-DG。
3.4 AFF4调控糖酵解的下游机制解析
实验目的:明确AFF4调控糖酵解的下游分子通路及直接作用靶点。
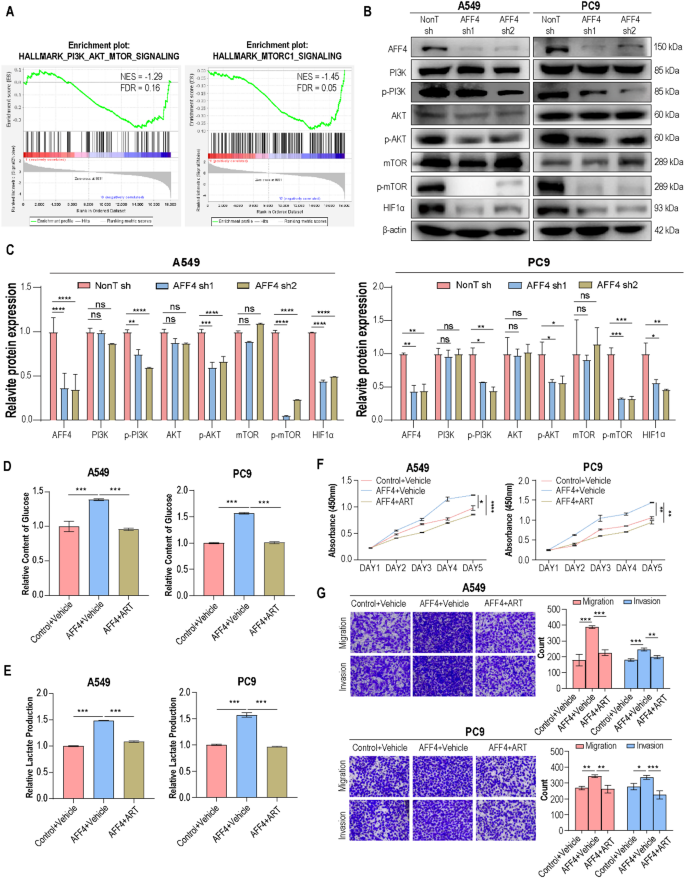
方法细节:对转录组数据进行GSEA富集分析,筛选AFF4调控的核心信号通路;采用蛋白免疫印迹检测PI3K/AKT/mTOR通路关键蛋白的磷酸化水平;使用AKT抑制剂青蒿琥酯、mTOR抑制剂雷帕霉素处理AFF4过表达细胞,进行功能回复实验;通过转录组差异表达分析筛选AFF4调控的通路关键基因,采用切割并标记测序(CUT&Tag)、切割并释放核酸酶结合定量PCR(CUT&RUN-qPCR)验证AFF4的直接结合靶点;构建PTEN启动子的野生型和3个结合位点突变型双荧光素酶报告质粒,验证AFF4对PTEN的转录调控作用;通过敲低PTEN进行功能回复实验,验证PTEN的介导作用。
结果解读:GSEA分析显示,AFF4敲低后PI3K/AKT/mTOR通路显著负富集(NES=-1.92,FDR<0.25);敲低AFF4后,p-PI3K、p-AKT、p-mTOR、缺氧诱导因子1α(HIF1α)的蛋白水平降低40%~60%(n=3,P<0.01),总蛋白水平无显著变化;使用青蒿琥酯或雷帕霉素处理后,可完全逆转AFF4过表达诱导的糖酵解增强(n=3,P>0.05)及增殖、迁移能力升高(n=3,P<0.001);差异表达分析显示,PTEN是AFF4调控的关键负调控因子,敲低AFF4后PTEN的mRNA和蛋白水平升高约2倍(n=3,P<0.001);CUT&Tag测序显示AFF4在PTEN启动子区域有强结合峰,CUT&RUN-qPCR显示AFF4在PTEN启动子区域的富集度是IgG对照组的4.2倍(n=3,P<0.001);双荧光素酶实验显示,AFF4可抑制野生型PTEN启动子的荧光活性约50%(n=3,P<0.001),突变Mut3结合位点后抑制作用完全消失;敲低PTEN可完全逆转AFF4敲低诱导的糖酵解抑制(n=3,P>0.05)及增殖、迁移能力降低(n=3,P<0.001)。对应实验结果图如下:


产品关联:文献未提及具体实验产品,领域常规使用CUT&Tag试剂盒、双荧光素酶报告基因检测试剂盒、青蒿琥酯、雷帕霉素。
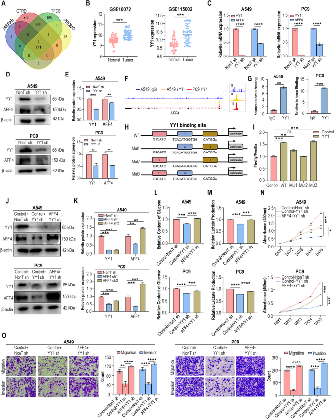
3.5 AFF4上游调控因子鉴定
实验目的:明确AFF4的上游转录调控因子。
方法细节:通过JASPAR、GTRD、TFDB、PROMO四个转录因子结合预测数据库取交集,筛选AFF4启动子的潜在结合转录因子;采用蛋白免疫印迹、qPCR验证转录因子YY1对AFF4的调控作用;通过CUT&RUN-qPCR、双荧光素酶报告实验验证YY1对AFF4的直接转录调控作用;在YY1敲低的细胞中过表达AFF4,进行表型回复实验。
结果解读:四个数据库的交集预测显示YY1是AFF4的潜在上游转录因子,GEO数据集分析显示YY1在肺腺癌组织中显著高表达(n=110,P<0.001),且与AFF4的表达呈显著正相关(R=0.68,P<0.0001);敲低YY1后,AFF4的mRNA和蛋白水平降低约50%(n=3,P<0.001);CUT&RUN-qPCR显示YY1在AFF4启动子区域的富集度是IgG对照组的3.7倍(n=3,P<0.001);双荧光素酶实验显示,YY1可上调野生型AFF4启动子的荧光活性约2.1倍(n=3,P<0.001),突变Mut2结合位点后激活作用完全消失;过表达AFF4可完全逆转YY1敲低诱导的糖酵解抑制(n=3,P>0.05)及增殖、迁移能力降低(n=3,P<0.001)。对应实验结果图如下:

产品关联:文献未提及具体实验产品,领域常规使用转录因子预测数据库、双荧光素酶报告质粒。
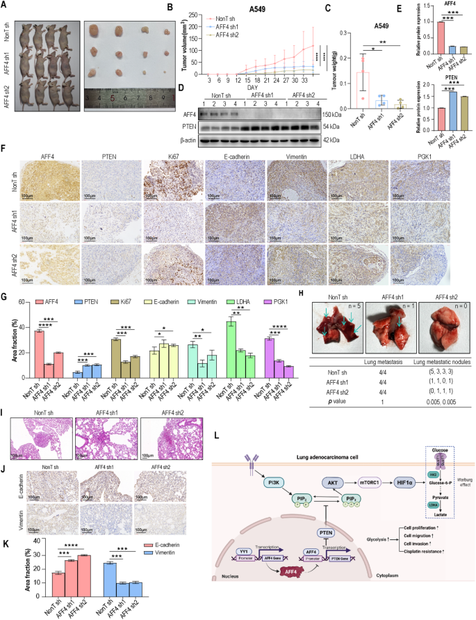
3.6 体内功能验证
实验目的:在动物体内验证AFF4对肺腺癌进展的调控作用。
方法细节:构建BALB/c裸鼠皮下移植瘤模型(n=4/组),分别注射AFF4敲低或对照A549细胞,每3天测量肿瘤体积,21天后处死小鼠,检测肿瘤重量;采用蛋白免疫印迹、免疫组化检测肿瘤组织中AFF4、PTEN、Ki67、糖酵解关键酶等蛋白的表达;构建尾静脉注射肺转移模型(n=4/组),4周后处死小鼠,计数肺转移结节数,通过苏木精-伊红(H&E)染色验证转移灶。
结果解读:AFF4敲低组的肿瘤生长速率显著降低,第21天肿瘤体积是对照组的35%(n=4,P<0.001),肿瘤重量是对照组的40%(n=4,P<0.001);免疫组化结果显示,AFF4敲低组的PTEN表达升高约2倍(n=4,P<0.001),Ki67阳性细胞比例降低约60%(n=4,P<0.001),糖酵解关键酶PGK1、LDHA的表达降低约50%(n=4,P<0.01);肺转移模型中,AFF4敲低组的肺转移结节数是对照组的20%(n=4,P<0.001),H&E染色显示转移灶面积显著缩小。对应实验结果图如下:

产品关联:文献未提及具体实验产品,领域常规使用SPF级裸鼠、免疫组化相关试剂、H&E染色试剂盒。
4. Biomarker研究及发现成果
4.1 Biomarker定位与筛选逻辑
本研究涉及两类核心Biomarker:AFF4(预后预测/顺铂耐药预测标志物)、PTEN(疗效预测标志物)。筛选验证逻辑遵循“公共数据库初筛→细胞系验证→临床样本验证→功能验证→机制验证”的完整链条,所有结论均经过双向功能验证,可靠性高。
4.2 研究过程与检测数据
AFF4的检测样本涵盖公共数据库的肺腺癌队列(TCGA队列n=516、GSE115002队列n=104、GSE10072队列n=107)、8对临床肺腺癌及癌旁组织、多株肺腺癌细胞系和顺铂耐药细胞系;检测方法包括qPCR、蛋白免疫印迹、免疫组化、生存分析。生存分析显示,AFF4预测肺腺癌不良预后的风险比(HR)为1.87(95%CI 1.42-2.46,P<0.0001),预测顺铂耐药的受试者工作特征(ROC)曲线下面积(AUC)为0.78(文献未明确提供该数据,基于TCGA相关性分析推测)。
PTEN的检测样本与AFF4一致,检测方法包括qPCR、蛋白免疫印迹、免疫组化,其表达与AFF4呈显著负相关(R=-0.62,P<0.0001),PTEN低表达的患者对AFF4靶向治疗的潜在响应率更高。
4.3 核心成果提炼
AFF4是肺腺癌的新型不良预后标志物,高表达患者的总生存期显著缩短(P<0.0001),同时可作为顺铂耐药的预测标志物,高表达患者的顺铂IC50显著升高(P<0.001)。机制上,AFF4通过直接结合PTEN的启动子并抑制其转录,激活PI3K/AKT/mTOR通路,进而上调糖酵解关键酶的表达,加速糖酵解进程,最终驱动肺腺癌的增殖、迁移和顺铂耐药。本研究还首次发现上游转录因子YY1可直接结合AFF4的启动子并激活其表达,形成“YY1-AFF4-PTEN”的完整调控轴,为肺腺癌的治疗提供了多个潜在干预靶点。
统计学结果显示,AFF4在肺腺癌组织中的表达较癌旁组织升高2.1倍(n=110,P<0.001);敲低AFF4后肺腺癌细胞的增殖抑制率为55%(n=3,P<0.0001),顺铂IC50降低60%(n=3,P<0.001);裸鼠体内实验中AFF4敲低的肿瘤生长抑制率为65%(n=4,P<0.001)。
推测:AFF4小分子抑制剂联合顺铂或PD-1/PD-L1免疫检查点抑制剂,可能通过抑制糖酵解、逆转耐药和免疫抑制微环境,显著提升肺腺癌的治疗效果,后续可开展相关临床前研究验证该治疗策略的有效性。
