1. 领域背景与文献
文献英文标题:Trim7 aggravates ischemic stroke–associated ferroptosis by promoting ubiquitin-mediated degradation of HSPA5;发表期刊:Cell & Bioscience;影响因子:未公开;研究领域:神经科学(缺血性脑卒中病理机制研究)。
缺血性脑卒中是全球范围内导致神经系统残疾和死亡的主要原因之一,约占所有卒中病例的67%,其核心病理过程为脑血流急性中断引发的能量代谢障碍、氧化应激、炎症反应及程序性细胞死亡级联反应。领域发展关键节点包括2012年铁死亡被首次定义为铁依赖的脂质过氧化驱动的程序性细胞死亡,2018年证实谷胱甘肽过氧化物酶4(GPX4)被确认为铁死亡的核心调控分子,2020年后铁死亡在缺血性脑卒中中的关键作用被广泛证实,三结构域蛋白(TRIM)家族作为E3泛素连接酶的功能研究逐步深入,2022年有研究发现三结构域蛋白7(Trim7)在肿瘤中参与调控铁死亡过程。当前研究热点方向包括缺血性脑卒中后的神经保护靶点筛选、铁死亡的翻译后修饰调控机制、泛素连接酶在神经系统疾病中的功能研究。目前领域未解决的核心问题包括缺血再灌注损伤后谷胱甘肽过氧化物酶4降解的上游调控机制尚未完全明确,现有治疗手段仍无法有效抑制缺血再灌注引发的继发性脑损伤,缺乏针对铁死亡的特异性临床干预靶点。
现有研究尚未明确三结构域蛋白7在缺血性脑卒中中的表达及功能,本研究针对这一空白,系统探究三结构域蛋白7在缺血再灌注神经元损伤中的作用及分子机制,旨在为缺血性脑卒中的神经保护提供新的理论基础和潜在干预靶点,具有重要的学术价值和临床转化意义。
2. 文献综述解析
本研究文献综述部分按照研究主题分类的逻辑展开,依次梳理缺血性脑卒中的病理特征与治疗瓶颈、铁死亡的分子机制及在缺血性脑卒中中的作用、三结构域蛋白7的现有研究进展三个层面,层层递进引出本研究的科学问题。
现有研究的关键结论包括,缺血性脑卒中再灌注治疗后,继发性脑损伤仍是影响患者预后的核心瓶颈,铁死亡是缺血性脑卒中神经元死亡的重要形式,抑制铁死亡可显著减小脑梗死体积、改善神经功能;三结构域蛋白家族成员通过泛素-蛋白酶体系统介导底物蛋白降解,参与自噬、炎症反应、抗病毒免疫、细胞凋亡等多种生理病理过程;三结构域蛋白7在不同疾病模型中发挥双向调控作用,在脂多糖诱导的急性肺损伤中发挥抗炎作用,在胶质瘤、肺癌等肿瘤中可调控铁死亡过程。现有技术方法的优势在于,短暂性大脑中动脉闭塞再灌注(tMCAO-R)动物模型和氧糖剥夺/复氧(OGD/R)细胞模型可较好模拟临床缺血性脑卒中的病理过程,泛素化检测技术体系成熟,可准确分析蛋白的翻译后修饰状态。现有研究的局限性包括,尚无研究探讨三结构域蛋白7在缺血性脑卒中中的表达及功能;热休克蛋白家族A成员5(HSPA5)作为谷胱甘肽过氧化物酶4的分子伴侣,其上游调控机制尚未明确;缺乏针对三结构域蛋白7的特异性小分子抑制剂,限制了其转化应用潜力。
本研究的创新价值在于首次揭示三结构域蛋白7通过调控热休克蛋白家族A成员5的泛素化降解参与缺血性脑卒中铁死亡的新机制,填补了领域空白,明确了三结构域蛋白7-热休克蛋白家族A成员5-谷胱甘肽过氧化物酶4调控轴的功能,为缺血性脑卒中的神经保护提供了新的靶点方向,具有重要的学术创新性。
3. 研究思路总结与详细解析
本研究的核心目标是明确三结构域蛋白7在缺血再灌注神经元损伤中的功能及分子调控机制,核心科学问题为三结构域蛋白7如何通过介导热休克蛋白家族A成员5的泛素化降解,影响谷胱甘肽过氧化物酶4的稳定性及铁死亡过程,最终调控缺血性脑损伤的程度。技术路线遵循“表达特征分析→功能验证→分子机制解析→调控轴功能验证”的闭环逻辑,首先在动物和细胞层面验证缺血再灌注损伤后三结构域蛋白7的表达变化,其次通过基因干预明确其调控功能,随后通过互作实验及泛素化分析明确分子机制,最后通过回补实验验证调控轴功能,形成完整的证据链条。
3.1 缺血再灌注模型中三结构域蛋白7的表达特征分析
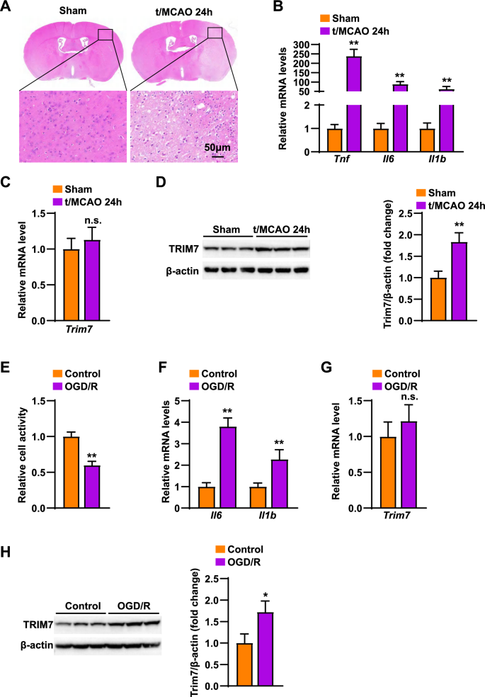
实验目的为明确缺血再灌注损伤后三结构域蛋白7的表达变化规律。方法细节为采用C57BL/6小鼠构建短暂性大脑中动脉闭塞再灌注模型,缺血45分钟后再灌注24小时收集脑组织;分离大鼠原代皮质神经元,构建氧糖剥夺/复氧模型,缺氧3小时后复氧6小时;采用苏木精-伊红(HE)染色评估脑损伤程度,定量实时聚合酶链反应(qRT-PCR)检测三结构域蛋白7 mRNA水平,蛋白免疫印迹(WB)检测三结构域蛋白7蛋白水平,细胞计数试剂盒8(CCK-8)检测神经元活力。结果解读显示,短暂性大脑中动脉闭塞再灌注模型小鼠皮层出现明显神经元水肿、结构紊乱,炎症因子肿瘤坏死因子-α、白细胞介素-6、白细胞介素-1β mRNA水平显著升高(n=4,P<0.01);三结构域蛋白7 mRNA水平无显著变化(n=4,P>0.05),但蛋白水平显著上调(n=3,P<0.05)。氧糖剥夺/复氧处理后神经元活力显著降低(n=4,P<0.01),炎症因子mRNA水平升高(n=4,P<0.01),同样出现三结构域蛋白7蛋白上调而mRNA无变化的现象。对应结果图为图1,

产品关联为文献提及实验所用关键产品:苏木精-伊红染色试剂盒(Servicebio,货号G1004)、细胞计数试剂盒8(Beyotime,货号C0039)、定量实时聚合酶链反应试剂(Vazyme,货号R323-01、Q311-02)。
3.2 三结构域蛋白7基因敲除对短暂性大脑中动脉闭塞再灌注模型小鼠脑损伤的影响
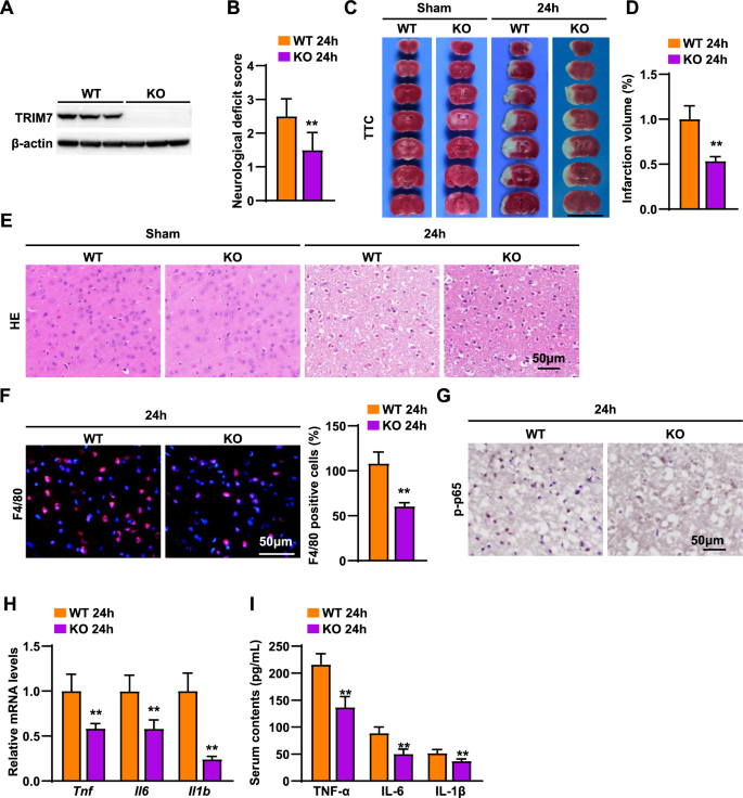
实验目的为验证三结构域蛋白7缺失对缺血再灌注脑损伤的保护作用。方法细节为采用三结构域蛋白7全身敲除小鼠及同窝野生型小鼠构建短暂性大脑中动脉闭塞再灌注模型,再灌注24小时后进行神经功能评分,2,3,5-氯化三苯基四氮唑(TTC)染色检测脑梗死体积,苏木精-伊红染色评估病理损伤,免疫荧光检测F4/80阳性炎症细胞浸润,免疫组化(IHC)检测磷酸化p65表达,定量实时聚合酶链反应和酶联免疫吸附实验(ELISA)分别检测脑组织和血清中炎症因子水平。结果解读显示,三结构域蛋白7敲除小鼠脑组织无三结构域蛋白7蛋白表达(n=3,P<0.01);与野生型短暂性大脑中动脉闭塞再灌注组相比,三结构域蛋白7敲除组神经功能评分显著降低(n=12,P<0.01),脑梗死体积减少(n=6,P<0.01),神经元病理损伤减轻,F4/80阳性细胞浸润减少(n=4,P<0.01),磷酸化p65表达降低(n=4,P<0.01),脑组织和血清中肿瘤坏死因子-α、白细胞介素-6、白细胞介素-1β水平均显著降低(n=4/6,P<0.01)。对应结果图为图2,

产品关联为文献提及实验所用关键产品:2,3,5-氯化三苯基四氮唑(Sigma)、F4/80抗体(Servicebio,货号GB11027)、磷酸化p65抗体(CST,货号3033)、酶联免疫吸附实验试剂盒(ELK,货号ELK1387-1、ELK1157-1、ELK1271-1)。
3.3 三结构域蛋白7对缺血再灌注模型中铁死亡的调控作用
实验目的为明确三结构域蛋白7对缺血再灌注诱导的铁死亡的调控功能。方法细节为在短暂性大脑中动脉闭塞再灌注小鼠模型中,检测脑组织中丙二醛(MDA)、还原型谷胱甘肽(GSH)、氧化型谷胱甘肽(GSSG)水平,烟酰胺腺嘌呤二核苷酸磷酸/氧化型烟酰胺腺嘌呤二核苷酸磷酸(NADPH/NADP+)比值,以及谷胱甘肽过氧化物酶4的蛋白水平和酶活性;在原代神经元氧糖剥夺/复氧模型中,通过腺病毒介导三结构域蛋白7敲低或过表达,检测上述铁死亡相关指标,同时采用铁死亡抑制剂Ferrostatin-1处理进行功能验证。结果解读显示,短暂性大脑中动脉闭塞再灌注模型小鼠脑组织中丙二醛水平显著升高,还原型谷胱甘肽水平降低、氧化型谷胱甘肽水平升高,烟酰胺腺嘌呤二核苷酸磷酸/氧化型烟酰胺腺嘌呤二核苷酸磷酸比值降低,谷胱甘肽过氧化物酶4蛋白水平和酶活性显著下降;三结构域蛋白7敲除可显著逆转上述变化(n=3/6,P<0.05或P<0.01)。细胞实验中,三结构域蛋白7敲低可减轻氧糖剥夺/复氧诱导的神经元活力下降(n=4,P<0.01),降低丙二醛和氧化型谷胱甘肽水平,升高还原型谷胱甘肽水平和烟酰胺腺嘌呤二核苷酸磷酸/氧化型烟酰胺腺嘌呤二核苷酸磷酸比值,恢复谷胱甘肽过氧化物酶4蛋白水平和酶活性(n=3/4,P<0.05或P<0.01);三结构域蛋白7过表达则进一步加重上述铁死亡相关表型(n=3/4,P<0.05或P<0.01)。Ferrostatin-1处理可逆转三结构域蛋白7过表达诱导的铁死亡加重、细胞活力下降及炎症因子升高(n=3/4,P<0.01)。对应结果图为图3、图4、图5、图6,




产品关联为文献提及实验所用关键产品:丙二醛检测试剂盒(Beyotime,货号S0131)、还原型谷胱甘肽/氧化型谷胱甘肽检测试剂盒(Beyotime,货号S0053)、烟酰胺腺嘌呤二核苷酸磷酸/氧化型烟酰胺腺嘌呤二核苷酸磷酸检测试剂盒(Beyotime,货号S0180)、谷胱甘肽过氧化物酶4活性检测试剂盒(Elabscience,货号E-BC-K883-M)、Ferrostatin-1(MCE,货号HY-1005791)。
3.4 三结构域蛋白7与热休克蛋白家族A成员5的互作验证及结构域定位
实验目的为鉴定三结构域蛋白7的互作底物,明确二者互作的结构域基础。方法细节为在过表达Flag标签三结构域蛋白7的原代神经元中进行Flag亲和纯化联合质谱分析,筛选潜在互作蛋白;采用免疫共沉淀(Co-IP)、谷胱甘肽S-转移酶拉下(GST pull-down)实验验证三结构域蛋白7与热休克蛋白家族A成员5的互作;构建三结构域蛋白7和热休克蛋白家族A成员5的截短突变体,通过免疫共沉淀和谷胱甘肽S-转移酶拉下实验定位二者互作的结构域。结果解读显示,质谱鉴定到热休克蛋白家族A成员5为三结构域蛋白7的潜在互作蛋白;免疫共沉淀实验证实三结构域蛋白7与热休克蛋白家族A成员5在HEK293T细胞和原代神经元中均存在相互作用,谷胱甘肽S-转移酶拉下实验证实二者为直接互作。结构域定位实验显示三结构域蛋白7的PRY/SPRY结构域(氨基酸324-511)和热休克蛋白家族A成员5的底物结合域(氨基酸341-655)介导了二者的相互作用。对应结果图为图7,

产品关联为文献未提及具体互作实验所用关键产品,领域常规使用Flag/HA标签抗体、Protein A/G琼脂糖珠、GST琼脂糖珠等试剂。
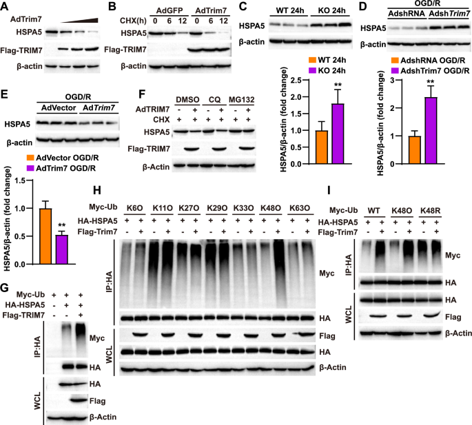
3.5 三结构域蛋白7介导热休克蛋白家族A成员5泛素化降解的机制验证
实验目的为明确三结构域蛋白7对热休克蛋白家族A成员5表达的调控作用及泛素化修饰机制。方法细节为在原代神经元中过表达梯度剂量的三结构域蛋白7,检测热休克蛋白家族A成员5蛋白水平;采用蛋白合成抑制剂放线菌酮(CHX)处理检测热休克蛋白家族A成员5的蛋白稳定性;采用溶酶体抑制剂氯喹(CQ)和蛋白酶体抑制剂MG132处理明确热休克蛋白家族A成员5的降解途径;通过泛素化实验检测三结构域蛋白7对热休克蛋白家族A成员5的泛素化修饰类型。结果解读显示,三结构域蛋白7过表达可剂量依赖性降低热休克蛋白家族A成员5蛋白水平(n=3,P<0.01),并加速热休克蛋白家族A成员5的降解;三结构域蛋白7敲除/敲低可显著升高短暂性大脑中动脉闭塞再灌注/氧糖剥夺/复氧模型中热休克蛋白家族A成员5的蛋白水平(n=3,P<0.01)。MG132处理可阻断三结构域蛋白7诱导的热休克蛋白家族A成员5降解,而氯喹处理无显著影响,提示热休克蛋白家族A成员5通过蛋白酶体途径降解。泛素化实验证实三结构域蛋白7可促进热休克蛋白家族A成员5的K48位连接的多聚泛素化。对应结果图为图8,

产品关联为文献提及实验所用关键产品:放线菌酮(MCE)、氯喹(MCE)、MG132(MCE)、泛素抗体(CST)。
3.6 热休克蛋白家族A成员5回补实验验证三结构域蛋白7-热休克蛋白家族A成员5-谷胱甘肽过氧化物酶4调控轴的功能
实验目的为验证热休克蛋白家族A成员5是三结构域蛋白7调控铁死亡的关键下游底物。方法细节为在原代神经元中共转三结构域蛋白7过表达腺病毒和热休克蛋白家族A成员5过表达腺病毒,进行氧糖剥夺/复氧处理后,检测谷胱甘肽过氧化物酶4蛋白水平和酶活性、细胞活力、炎症因子水平及铁死亡相关指标。结果解读显示,热休克蛋白家族A成员5过表达可显著逆转三结构域蛋白7过表达诱导的谷胱甘肽过氧化物酶4蛋白水平和酶活性下降(n=3/4,P<0.01),恢复细胞活力(n=4,P<0.01),降低炎症因子白细胞介素-6、白细胞介素-1β mRNA水平(n=4,P<0.01),改善铁死亡相关指标异常(n=4,P<0.05或P<0.01)。对应结果图为图9,

产品关联为文献未提及该部分额外关键产品,领域常规使用腺病毒包装系统、细胞培养相关试剂。
4. Biomarker研究及发现成果
本研究涉及的生物标志物为三结构域蛋白7,属于缺血性脑卒中铁死亡的功能调控类生物标志物,其筛选及验证逻辑为首先在短暂性大脑中动脉闭塞再灌注小鼠模型和氧糖剥夺/复氧原代神经元模型中检测三结构域蛋白7的表达变化,发现其蛋白水平特异性上调,随后通过基因功能干预验证其对缺血再灌注损伤及铁死亡的调控作用,最后通过分子机制研究明确其下游调控轴,确认其作为功能标志物的价值。
该生物标志物的检测样本来源为小鼠脑组织及大鼠原代皮质神经元,验证方法为蛋白免疫印迹检测蛋白表达水平,结果显示短暂性大脑中动脉闭塞再灌注模型小鼠脑组织中三结构域蛋白7蛋白水平较假手术组升高2.1倍(n=3,P<0.05),氧糖剥夺/复氧处理的原代神经元中三结构域蛋白7蛋白水平较对照组升高1.8倍(n=3,P<0.05);文献未提供三结构域蛋白7作为临床诊断标志物的受试者工作特征曲线、特异性及敏感性相关数据。
核心研究成果显示,三结构域蛋白7在缺血再灌注损伤后特异性上调,通过其PRY/SPRY结构域与热休克蛋白家族A成员5的底物结合域直接结合,介导热休克蛋白家族A成员5的K48位连接多聚泛素化,促进其经蛋白酶体途径降解,进而减少热休克蛋白家族A成员5对谷胱甘肽过氧化物酶4的分子伴侣稳定作用,导致谷胱甘肽过氧化物酶4降解增加、酶活性下降,脂质过氧化产物累积,铁死亡激活,最终加重缺血性脑损伤。本研究首次揭示三结构域蛋白7在缺血性脑卒中中的促损伤作用,创新性地阐明了三结构域蛋白7-热休克蛋白家族A成员5-谷胱甘肽过氧化物酶4铁死亡调控新轴,为缺血性脑卒中的神经保护提供了新的潜在干预靶点。功能验证数据显示,三结构域蛋白7敲除可使短暂性大脑中动脉闭塞再灌注模型小鼠的脑梗死体积降低42%(n=6,P<0.01),神经功能评分降低47%(n=12,P<0.01),谷胱甘肽过氧化物酶4酶活性恢复65%(n=6,P<0.01),丙二醛水平降低38%(n=6,P<0.01),具有显著的神经保护效果。推测:三结构域蛋白7的蛋白水平上调而mRNA水平无显著变化,提示其可能受翻译水平调控(如RNA甲基化、微小RNA调控或蛋白降解速率改变等),具体调控机制需后续实验进一步阐明。
