1. 领域背景与文献引入
文献英文标题:Pelota interacts with HAX1, EIF3G and SRPX and the resulting protein complexes are associated with the actin cytoskeleton;发表期刊:BMC Cell Biology;影响因子:未公开;研究领域:细胞生物学(肌动蛋白细胞骨架与mRNA降解偶联机制)。
Pelota(PELO)是进化上高度保守的蛋白,其核心功能涉及细胞增殖调控、干细胞自我更新及No-Go mRNA降解通路(通过内切核酸酶切割并降解翻译停滞的mRNA)。现有研究表明,PELO缺陷会导致严重的发育异常:果蝇PELO突变体雄性生殖细胞减数分裂停滞,雌性生殖细胞有丝分裂异常;PELO缺陷小鼠在原肠胚形成早期死亡,原因是内细胞团(ICM)增殖障碍。尽管PELO的核心功能已被部分揭示,但PELO与细胞骨架的亚细胞关联、相互作用蛋白的鉴定及功能机制仍未明确,这限制了对其在“mRNA降解-细胞骨架功能”偶联中的作用理解。本研究旨在系统解析PELO的亚细胞定位、相互作用蛋白及对细胞骨架和细胞功能的影响,为填补上述空白提供实验证据。
2. 文献综述解析
作者对现有研究的分类维度主要基于PELO的进化保守性、核心生物学功能(细胞增殖、干细胞自我更新、No-Go降解)及模式生物缺陷表型(果蝇、小鼠)。现有研究的关键结论包括:(1)PELO在真核生物中高度保守,从酵母到人类均存在同源蛋白;(2)PELO是No-Go mRNA降解通路的关键组分,负责清除翻译停滞的mRNA以维持蛋白合成稳态;(3)PELO缺陷会导致细胞增殖或分化异常,如果蝇生殖干细胞自我更新障碍、小鼠原肠胚期死亡。
现有研究的局限性在于:(1)PELO的亚细胞定位未被系统解析,尤其是与细胞骨架的关联未知;(2)PELO的相互作用蛋白未被全面鉴定,其通过相互作用调控细胞功能的机制不清。本研究的创新价值在于首次明确PELO定位于肌动蛋白细胞骨架,鉴定了HAX1、EIF3G、SRPX三个新的PELO相互作用蛋白,并证明这些相互作用形成的复合物定位于细胞骨架,为理解PELO在“mRNA降解-细胞骨架功能”偶联中的作用提供了新的分子靶点。
3. 研究思路总结与详细解析
3.1 整体框架与技术路线
研究目标:揭示PELO的亚细胞定位、相互作用蛋白及功能机制;
核心科学问题:PELO如何通过与细胞骨架及相互作用蛋白关联调控细胞功能;
技术路线:亚细胞定位分析→过表达功能研究→相互作用蛋白筛选与验证→复合物定位(闭环逻辑)。
3.2 PELO的亚细胞定位分析
实验目的:确定PELO在哺乳动物细胞中的亚细胞分布。
方法细节:
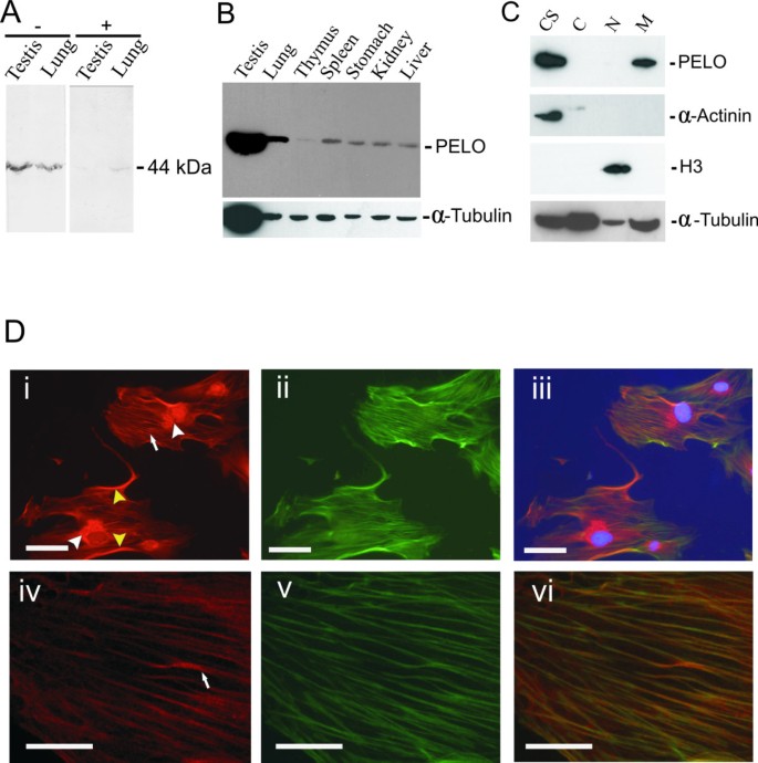
1. 抗体制备:构建全长人类PELO的GST-PELO融合蛋白,免疫兔子制备多克隆抗体,亲和纯化后通过Western blot验证特异性(识别44 kDa条带,与PELO预测分子量一致);
2. 细胞组分分离:用细胞骨架稳定缓冲液(含Triton X-100)提取细胞骨架组分,RIPA缓冲液提取核和膜组分,通过α-actinin(细胞骨架标记)和磷酸化H3组蛋白(核标记)验证组分纯度;
3. 免疫荧光共染:原代成纤维细胞用PELO抗体(标记PELO)和FITC-鬼笔环肽(标记F-actin)共染,荧光显微镜观察共定位。
结果解读:
- Western blot显示PELO在HeLa细胞、小鼠组织(如睾丸、肺)中广泛表达;
- 细胞组分分离显示,PELO主要存在于细胞骨架组分(占比高于膜组分),核组分中未检测到;
- 免疫荧光显示,PELO与F-actin高度共定位(merged图像显示黄色重叠信号),表明PELO定位于肌动蛋白微丝。
产品关联:抗PELO抗体为自行制备(针对GST-PELO融合蛋白);FITC-鬼笔环肽为领域常规试剂(如Sigma-Aldrich),文献未提及具体商业品牌。

3.3 PELO过表达对细胞骨架及细胞功能的影响
实验目的:探究PELO过表达对细胞骨架组织、增殖及扩散的影响。
方法细节:
1. 稳定转染:Hep2G细胞转染Myc-PELO质粒(C端融合Myc标签)或空载体,G418筛选稳定克隆;
2. 细胞骨架观察:FITC-鬼笔环肽染色稳定克隆(L3:高表达Myc-PELO;L6:低表达),观察actin应力纤维;
3. 功能实验:
- 增殖 assay:计数法检测稳定克隆的生长速率(连续5天);
- 软琼脂克隆形成:检测锚定非依赖生长能力(3周后计数克隆数);
- 细胞扩散 assay:纤连蛋白包被板接种细胞,30/120分钟后计数“spread形态”细胞比例(100细胞/孔,三次重复)。
结果解读:
- 细胞骨架:高表达Myc-PELO的L3细胞中,actin应力纤维完全解体(FITC-鬼笔环肽染色显示弥漫性细胞质信号);低表达的L6细胞应力纤维保持完整;
- 增殖:L3和L6的增殖率较对照分别降低约50%和30%(与Myc-PELO表达水平正相关,n=3,P<0.01);
- 软琼脂克隆:L3和L6的克隆数较对照分别减少约70%和50%(n=3,P<0.01);
- 细胞扩散:120分钟时,L3仅34%细胞呈spread形态,对照为90%(n=3,P<0.01)。
产品关联:Myc抗体购自Santa Cruz Biotechnologie;FITC-鬼笔环肽为领域常规试剂,文献未提及具体品牌。

3.4 PELO相互作用蛋白的筛选与验证
实验目的:筛选并验证PELO的相互作用蛋白。
方法细节:
1. 酵母双杂交筛选:以全长PELO为诱饵,筛选人类前列腺cDNA文库(AH109菌株,筛选条件:缺乏组氨酸/腺嘌呤+5 mM 3-氨基-1,2,4-三唑);
2. GST pull-down验证:构建4种截短的GST-PELO融合蛋白(GST-1:全长;GST-2:136-385 aa;GST-3:2-371 aa;GST-4:2-268 aa),与HeLa细胞转染的Myc-HAX1/EIF3G/SRPX提取物孵育,Western blot检测Myc标签;
3. 共免疫沉淀验证:HeLa细胞共转染PELO-HA(N端融合HA标签)和Myc-靶蛋白,用Myc/HA/PELO抗体沉淀,Western blot检测对应标签(如抗Myc沉淀后检测PELO-HA,抗HA沉淀后检测Myc-靶蛋白)。
结果解读:
- 酵母双杂交:筛选到HAX1(176-279 aa)、EIF3G(1-320 aa)、SRPX(265-464 aa)三个相互作用蛋白;
- GST pull-down:
- HAX1结合需PELO的酸性尾域(271-285 aa)(仅GST-1、GST-2可结合);
- EIF3G和SRPX结合需PELO的C端域(268-370 aa)(GST-1、GST-2、GST-3可结合);
- 共免疫沉淀:PELO-HA与Myc-HAX1/EIF3G/SRPX可相互沉淀(如抗Myc沉淀后检测到45 kDa的PELO-HA条带,抗HA沉淀后检测到12 kDa的Myc-HAX1条带),验证体内相互作用。
产品关联:酵母双杂交试剂(pGBK7-PELO诱饵载体、pACT2文库)购自BD Bioscience;GST-bind树脂购自Novagen;Myc抗体购自Santa Cruz Biotechnologie,HA抗体购自BD Biosciences。


3.5 相互作用复合物的亚细胞定位
实验目的:确定PELO与相互作用蛋白形成的复合物在活细胞中的亚细胞定位。
方法细节:采用双分子荧光互补(BiFC)技术:
1. 载体构建:PELO融合EGFP C端(158-239 aa,PELO-GFPC),HAX1/EIF3G/SRPX融合EGFP N端(1-157 aa,HAX1-GFPN等);
2. 细胞转染:HeLa细胞共转染PELO-GFPC与靶蛋白-GFPN,或单独转染(阴性对照);
3. 荧光观察:转染24小时后固定,荧光显微镜观察GFP荧光(MOS-GFPN作阴性对照)。
结果解读:
- 共转染PELO-GFPC与HAX1-GFPN/EIF3G-GFPN/SRPX-GFPN的细胞,GFP荧光主要定位于细胞骨架(绿色纤维状信号);
- 单独转染或转染PELO-GFPC与MOS-GFPN的细胞无荧光,验证相互作用的特异性。
产品关联:BiFC载体构建用pEGFP-N1(BD Bioscience)和pQM-Ntag/B(Abcam),文献未提及具体商业抗体品牌。

4. Biomarker研究及发现成果解析
4.1 Biomarker定位与筛选逻辑
本研究涉及的核心Biomarker为“PELO-相互作用蛋白复合物”(包括PELO与HAX1、EIF3G、SRPX的复合物),其筛选与验证逻辑为:
1. 初步筛选:酵母双杂交从人类前列腺cDNA文库中筛选PELO相互作用蛋白;
2. 体外验证:GST pull-down确认融合蛋白的直接相互作用;
3. 体内验证:共免疫沉淀确认细胞内的相互作用;
4. 定位验证:BiFC确认活细胞中复合物的亚细胞定位。
4.2 研究过程与数据
- Biomarker来源:人类前列腺cDNA文库(酵母双杂交);
- 验证方法:
- 体外相互作用:GST pull-down(检测融合蛋白结合);
- 体内相互作用:共免疫沉淀(检测细胞内蛋白复合物);
- 亚细胞定位:BiFC(检测活细胞中复合物的空间分布);
- 特异性与敏感性:
- 特异性:仅含PELO特定结构域(酸性尾域/C端域)的融合蛋白可结合靶蛋白;
- 敏感性:共转染组可检测到相互作用,单独转染组无信号。
4.3 核心成果与创新性
功能关联:
- PELO与HAX1的复合物:HAX1是细胞骨架调控蛋白(与cortactin相互作用调控细胞迁移),PELO通过结合HAX1参与细胞骨架组织;
- PELO与EIF3G的复合物:EIF3G是翻译起始因子eIF3的亚基,PELO通过结合EIF3G可能将No-Go mRNA降解通路与蛋白合成机器偶联;
- PELO与SRPX的复合物:SRPX是肿瘤抑制因子(诱导ER介导的凋亡),PELO通过结合SRPX可能参与凋亡调控。
创新性:
1. 首次发现PELO定位于肌动蛋白细胞骨架,揭示了PELO与细胞骨架的功能关联;
2. 鉴定了三个新的PELO相互作用蛋白(HAX1、EIF3G、SRPX),并证明其复合物定位于细胞骨架;
3. 提出“PELO通过细胞骨架关联调控mRNA降解与细胞功能”的新假说(PELO结合细胞骨架上的翻译机器,识别并降解翻译停滞的mRNA)。
统计学结果:
- 细胞增殖、软琼脂克隆、细胞扩散实验均为三次独立实验的均值±SD(如增殖率L3比对照低约50%,n=3,P<0.01;细胞扩散120分钟时L3为34%,对照90%,n=3,P<0.01);
- BiFC实验中,阳性组(共转染PELO与靶蛋白)的荧光细胞比例显著高于阴性组(n=至少3次重复,P<0.01)。
结论
本研究系统揭示了PELO的亚细胞定位(肌动蛋白细胞骨架)、相互作用蛋白(HAX1、EIF3G、SRPX)及功能机制(通过复合物定位于细胞骨架,偶联mRNA降解与细胞功能),为理解PELO在“mRNA稳态-细胞骨架-细胞功能”调控网络中的作用提供了关键实验证据,也为后续研究PELO在肿瘤、发育疾病中的作用奠定了基础。
