1. 领域背景与文献引入
文献英文标题:Naturally occurring and stress induced tubular structures from mammalian cells, a survival mechanism;发表期刊:BMC Cell Biology;影响因子:未公开;研究领域:细胞生物学(应激诱导细胞形态转化与存活机制)
领域共识:在长期进化中,低等生物已形成成熟的脱水应激适应机制,如蛭形轮虫通过收缩进入休眠状态,线虫积累海藻糖保护膜结构,植物在种子成熟阶段表达晚期胚胎发生丰富蛋白(LEA)以抵御脱水损伤。这些机制是低等生物应对环境胁迫、维持物种延续的核心策略。然而,哺乳动物细胞脱水应激的研究长期聚焦于体外保存技术,如添加糖、盐等渗透压调节剂,对细胞主动应对脱水的形态转化及存活机制缺乏深入探索,此前从未报道过哺乳动物细胞在脱水应激下会形成管状结构,这一空白主要源于管状结构在水溶液中不可见,且常规渗透压调节处理会抑制其转化过程。
针对上述研究空白,本研究首次报道了哺乳动物细胞在脱水应激下转化为管状“稻草细胞”的现象,系统表征了该结构的形态、组成、功能及转化机制,为揭示哺乳动物细胞应激存活机制、探索年龄相关疾病及肿瘤转移的潜在机制提供了全新视角。
2. 文献综述解析
作者以物种进化层次为分类维度,梳理了不同生物类群的脱水应激适应研究。现有研究显示,低等生物的脱水适应机制已较为明确,涵盖形态学变化、代谢调控及分子通路激活等多个层面,其优势在于能直接对应环境胁迫并实现长期存活,但这些机制仅适用于低等生物,无法直接推广至哺乳动物。哺乳动物细胞脱水研究则集中于体外保存技术,通过添加外源性保护剂维持细胞活性,局限性在于未关注细胞自身的主动应激反应,且此前普遍认为脱水过程中出现的异常结构是细胞裂解后的聚合伪影,而非主动形成的功能性结构。
本研究的创新价值在于突破了传统认知,首次证明哺乳动物细胞在脱水应激下可主动转化为具有存活功能的管状结构,而非被动形成的伪影。通过热力学分析、放射性标记等实验,明确该转化过程是依赖代谢活性的主动生理过程,而非物理聚合,填补了哺乳动物细胞应激形态转化研究的空白,为探索哺乳动物应激存活机制开辟了新方向。
3. 研究思路总结与详细解析
本研究的整体框架为:以“哺乳动物细胞脱水应激下是否存在主动形态转化的存活结构”为核心科学问题,通过体内外组织/细胞系验证结构存在,从形态、功能、化学组成、代谢活性多维度表征稻草细胞,最终探讨其转化机制及潜在病理生理意义,形成“发现-表征-验证-机制”的完整研究闭环。
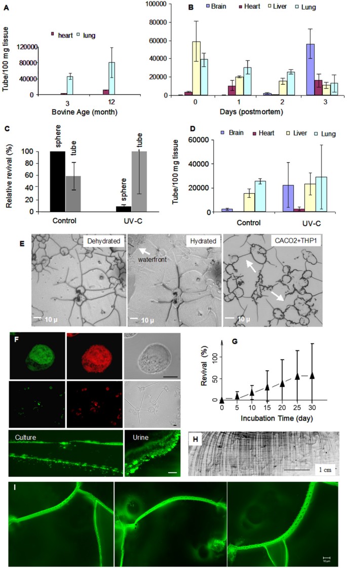
3.1 稻草细胞的体内外存在验证
实验目的:确认稻草细胞在天然哺乳动物组织及体外培养细胞中的普遍存在性。
方法细节:采集新鲜/冷冻的牛脑、心脏、肝脏、肺脏、皮肤组织,以及小鼠正常和肿瘤前列腺组织,通过组织冲洗液离心后镜检观察天然稻草细胞;选取人肿瘤细胞系(THP1、CACO2、MCF7)及小鼠干细胞系(D1、脂肪D1)进行开放环境脱水处理,时长5-8小时,采用光学显微镜、扫描电子显微镜(SEM)、透射电子显微镜(TEM)观察细胞形态变化。
结果解读:天然组织中广泛存在稻草细胞,肝脏、肺脏、皮肤组织中数量最多(每100mg组织可检测到数万个),脑、心脏组织中数量较少;体外细胞脱水后,先从细胞表面伸出丝状结构,随后丝状结构融合形成网络,细胞体收缩为管状,TEM显示稻草细胞中心区域浓缩有细胞器,管壁厚度为120-200nm,丝状延伸表面有毛发状结构和圆形开口。

产品关联:文献未提及具体实验产品,领域常规使用光学显微镜、扫描电子显微镜、透射电子显微镜类仪器。
3.2 稻草细胞的功能特性表征
实验目的:明确稻草细胞的存活抗性、复水能力及年龄相关性。
方法细节:检测不同年龄动物心脏、肺脏组织中稻草细胞数量;采用致死剂量UV-C辐射处理稻草细胞及正常细胞,观察复水后的存活情况;对脱水后的稻草细胞进行复水培养,观察形态恢复及增殖能力;采用荧光染色标记细胞骨架、核酸及特异性蛋白。
结果解读:心脏、肺脏组织中稻草细胞数量随动物年龄增长而增加(文献未明确样本量,基于图表趋势推测);UV-C辐射(10分钟)可导致90%正常细胞死亡,但不影响稻草细胞的复水存活及形态恢复;复水后的稻草细胞在10-15天内恢复球形形态并开始分裂;丝状网络可快速吸收水分,不同细胞系来源的稻草细胞可形成互联网络。

产品关联:文献未提及具体实验产品,领域常规使用UV辐射仪、荧光染色试剂类产品。
3.3 稻草细胞的化学组成分析
实验目的:解析稻草细胞的主要化学组成及分子结构。
方法细节:采用傅里叶变换红外光谱(FTIR)分析稻草细胞的大分子组成;通过SDS-PAGE分离蛋白组分并进行质谱鉴定;对部分水解的丝状结构进行质谱分析,鉴定多糖组成。
结果解读:FTIR结果显示稻草细胞以多糖为主,特征峰与硫酸化葡萄糖聚合物及糖基化酸性蛋白一致;SDS-PAGE显示稻草细胞中蛋白含量约为1%(w/w),主要蛋白分子量约为50kD;质谱鉴定到硫酸化葡萄糖聚合物、N-乙酰葡糖胺等多糖组分,多糖呈高度酸性,在pH7.0时携带多个负电荷。


产品关联:文献未提及具体实验产品,领域常规使用FTIR仪、质谱仪类仪器。
3.4 代谢活性与转化机制验证
实验目的:证明稻草细胞转化是依赖代谢活性的主动生理过程,而非被动聚合伪影,并初步探索转化机制。
方法细节:采用14C葡萄糖放射性标记法检测脱水细胞与正常细胞的代谢活性差异;通过热力学分析计算球形细胞与管状结构的自由能差异;使用小分子抑制剂(如阿奇霉素)处理细胞,观察对稻草细胞转化的影响。
结果解读:脱水细胞的14C葡萄糖掺入量显著高于正常细胞(文献未明确具体数值,基于实验描述推测),表明转化过程中代谢活性增强;热力学分析显示管状结构的自由能远高于球形细胞,自发聚合形成管状结构的概率极低;阿奇霉素可抑制稻草细胞转化,提示转化过程涉及蛋白激酶介导的信号通路。


产品关联:文献未提及具体实验产品,领域常规使用放射性标记试剂、抑制剂类产品。
4. Biomarker研究及发现成果解析
Biomarker定位
本研究涉及的Biomarker为尿液中的稻草细胞相关多糖,属于循环代谢类生物标志物。其筛选与验证逻辑为:基于组织中稻草细胞数量随年龄增加的现象,推测尿液中可能存在稻草细胞来源的多糖,通过HPLC定量检测尿液多糖水平,验证其与年龄的相关性。
研究过程详述
Biomarker来源为人类尿液样本,采集3-80岁共8名个体的尿液样本,排除饮食影响后检测基础多糖水平。验证方法采用高效液相色谱(HPLC)定量分析尿液多糖含量,根据稻草细胞的多糖含量换算尿液中稻草细胞的数量。特异性与敏感性数据显示,尿液基础多糖水平与年龄呈显著多项式相关(R²=0.94,n=8),年龄越大,尿液中多糖水平越高,对应稻草细胞数量越多。
核心成果提炼
该多糖生物标志物可作为年龄相关生理状态的潜在指标,首次揭示了尿液多糖与稻草细胞的关联,提示稻草细胞可能参与体内衰老过程。此外,研究推测稻草细胞的亲水性、移动性可能与肿瘤转移相关,为肿瘤转移机制研究提供了新的方向,但相关功能关联的统计学数据尚未明确。
