1. 领域背景与文献引入
文献英文标题:The genomic signature of resistance to platinum-containing neoadjuvant therapy based on single-cell data;发表期刊:Cell Bioscience;影响因子:10.7(2023年);研究领域:肿瘤学(肺腺癌、食管鳞癌新辅助化疗耐药机制与生物标志物研究)
新辅助化疗自20世纪80年代成为局部晚期实体瘤的核心治疗策略,多项随机对照研究显示其联合手术可显著提高肺癌、食管癌等患者的长期生存率,部分患者可达到病理完全缓解。铂类化疗方案因价格低廉、适用范围广,仍是多数实体瘤的一线新辅助治疗选择,但临床中约30%-50%的患者存在原发或继发性耐药,不仅无法从治疗中获益,还可能延误手术时机。领域共识:肿瘤异质性是铂类耐药的核心驱动因素,传统 bulk 转录组测序难以精准解析单个肿瘤细胞的耐药特征,单细胞转录组技术为揭示耐药机制、筛选精准预测标志物提供了新手段。当前研究存在的核心空白包括:缺乏跨癌种的铂类新辅助化疗敏感性预测模型,现有研究多聚焦单一癌种,且未充分结合单细胞层面的肿瘤异质性分析;关键耐药基因的功能验证不足,多数标志物仅停留在关联分析阶段,缺乏细胞水平的功能验证。本文旨在通过整合肺腺癌和食管鳞癌的单细胞转录组数据,构建跨癌种的铂类新辅助化疗评分(NCS)模型,筛选并验证关键耐药基因的功能,为临床筛选获益患者提供精准工具。
2. 文献综述解析
作者从新辅助化疗的临床价值、铂类治疗的现状与挑战、现有耐药机制研究的局限性三个维度展开综述,系统梳理了领域内的研究进展与未解决问题。
现有研究的支持性结论包括:新辅助化疗联合手术可显著提高局部晚期肺癌、食管癌患者的长期生存率,相比单纯手术可降低术后复发风险;铂类药物通过损伤DNA诱导肿瘤细胞凋亡,仍是当前实体瘤新辅助化疗的基础方案。技术方法优势方面,bulk 转录组、基因组学研究已鉴定出部分铂类耐药相关基因,如ERCC1、BRCA1等,为耐药机制研究提供了初步线索;但现有研究存在明显局限性:多数研究基于 bulk 测序,无法反映肿瘤细胞的异质性,难以区分肿瘤细胞与基质细胞的转录组差异;现有预测模型多针对单一癌种,缺乏跨癌种验证,临床适用性有限;多数标志物仅通过关联分析鉴定,未经过细胞功能实验验证,转化价值不足。
本文的创新价值在于:首次整合肺腺癌和食管鳞癌的单细胞转录组数据,结合铂类耐药细胞系的基因特征,构建跨癌种的NCS评分模型,弥补了现有研究在单细胞层面异质性分析的不足;通过细胞实验验证了CAV2、PHLDA1、VDAC3三个关键基因的耐药调控功能,明确了其在铂类耐药中的作用机制,为耐药靶点开发提供了实验依据;构建的预测模型同时兼顾了预后预测与化疗敏感性预测,为临床个性化治疗方案的制定提供了参考。
3. 研究思路总结与详细解析
本文的研究目标是构建可预测铂类新辅助化疗敏感性的跨癌种基因评分模型,解析关键耐药基因的功能;核心科学问题是筛选与铂类新辅助化疗耐药相关的关键基因,明确其调控耐药的分子机制;技术路线遵循“数据挖掘→模型构建→多组学验证→细胞功能实验”的闭环逻辑,从单细胞层面揭示肿瘤异质性与铂类耐药的关联。
3.1 单细胞转录组数据处理与差异基因筛选
实验目的:筛选肺腺癌(LUAD)和食管鳞癌(ESCC)患者新辅助化疗前后肿瘤细胞中的差异表达基因,解析化疗对肿瘤细胞转录组的影响。
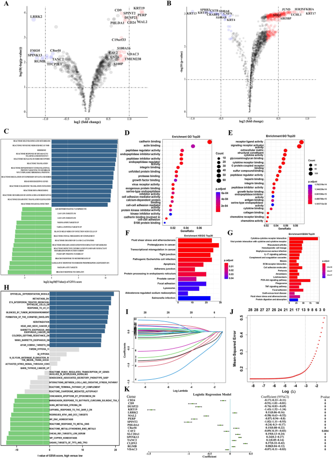
方法细节:收集LUAD和ESCC患者新辅助化疗前后的肿瘤组织样本,采用10X Genomics平台进行单细胞转录组测序,使用Cell Ranger软件(版本3.0.0)处理原始数据,包括碱基识别、序列比对、细胞条形码计数等;通过Seurat包进行细胞聚类与注释,以P<0.05、假发现率(FDR)<0.05、|logFC|>1为标准筛选差异表达基因。
结果解读:共鉴定出485个在LUAD和ESCC化疗前后肿瘤细胞中差异表达的基因,基因本体(GO)功能富集分析显示这些基因主要富集于细胞黏附分子结合、酶抑制剂活性等功能,京都基因与基因组百科全书(KEGG)通路分析显示其富集于代谢通路、癌变相关通路,提示化疗可通过调控细胞黏附、代谢等过程影响肿瘤细胞的耐药性(Fig1)。
实验所用关键产品:10X Genomics单细胞测序平台,Cell Ranger软件,Seurat R包。

3.2 铂类耐药相关关键基因的交叉筛选
实验目的:筛选同时在新辅助化疗后残留肿瘤细胞和铂类耐药细胞系中高表达的关键基因,锁定与铂类耐药直接相关的基因集。
方法细节:将前期筛选的485个差异基因与作者团队前期研究中获得的铂类耐药细胞系差异基因集进行交叉分析,通过韦恩图筛选表达趋势一致的基因,最终保留在LUAD、ESCC残留肿瘤细胞及铂类耐药细胞系中均高表达的基因。
结果解读:通过交叉分析获得12个共同差异基因,包括CAV2、PHLDA1、DUSP23、VDAC3等,这些基因在新辅助化疗后残留肿瘤细胞和铂类耐药细胞系中均呈显著高表达趋势,提示其可能参与铂类耐药的调控(Fig2)。
文献未提及具体实验产品,领域常规使用R语言的VennDiagram包进行韦恩图分析。

3.3 NCS评分的构建与多数据集验证
实验目的:基于12个关键基因构建铂类新辅助化疗评分(NCS),验证其在不同数据集与癌种中的预测效能。
方法细节:采用Seurat包的AddModuleScore函数,以12个关键基因的表达水平构建NCS评分;在LUAD和ESCC的单细胞样本、Cancer Cell Line Encyclopedia(CCLE)数据库中,通过小提琴图、箱线图分析NCS在化疗前后样本及铂类敏感/耐药细胞系中的差异。
结果解读:LUAD和ESCC患者新辅助化疗前肿瘤细胞的NCS显著高于化疗后(P<0.05,样本量n=各癌种临床样本数,文献未明确具体数值);CCLE数据库中,铂类敏感细胞系(低IC50)的NCS显著高于耐药细胞系(高IC50),提示NCS越高,肿瘤细胞对铂类化疗的敏感性越强(Fig3)。
文献未提及具体实验产品,领域常规使用R语言的Seurat包进行AddModuleScore分析。

3.4 基于NCS分组的差异基因与功能富集分析
实验目的:解析NCS高低分组肿瘤细胞的转录组差异,揭示NCS调控铂类敏感性的潜在分子机制。
方法细节:将LUAD和ESCC的肿瘤细胞按NCS均值分为高低两组,进行差异基因分析(筛选标准为P<0.001,|logFC|>0.5);通过GO、KEGG、基因集变异分析(GSVA)对差异基因进行功能富集,解析两组细胞的功能通路差异。
结果解读:LUAD中高NCS组与低NCS组相比,共鉴定出119个显著差异基因,其中77个基因在低NCS组显著上调,包括VDAC3、CAV2、PHLDA1等;GO分析显示低NCS组基因富集于钙黏蛋白结合、肌动蛋白结合等功能,KEGG分析显示富集于癌症中的蛋白聚糖、转录失调等通路;GSVA分析显示高NCS组中硒代氨基酸代谢、核糖体等通路显著上调,提示NCS可能通过调控代谢、细胞黏附等通路影响铂类敏感性(Fig5)。
文献未提及具体实验产品,领域常规使用R语言的clusterProfiler包进行功能富集分析。

3.5 预后分析与预测模型构建
实验目的:验证12个关键基因的预后价值,构建基于NCS的铂类新辅助化疗敏感性预测模型。
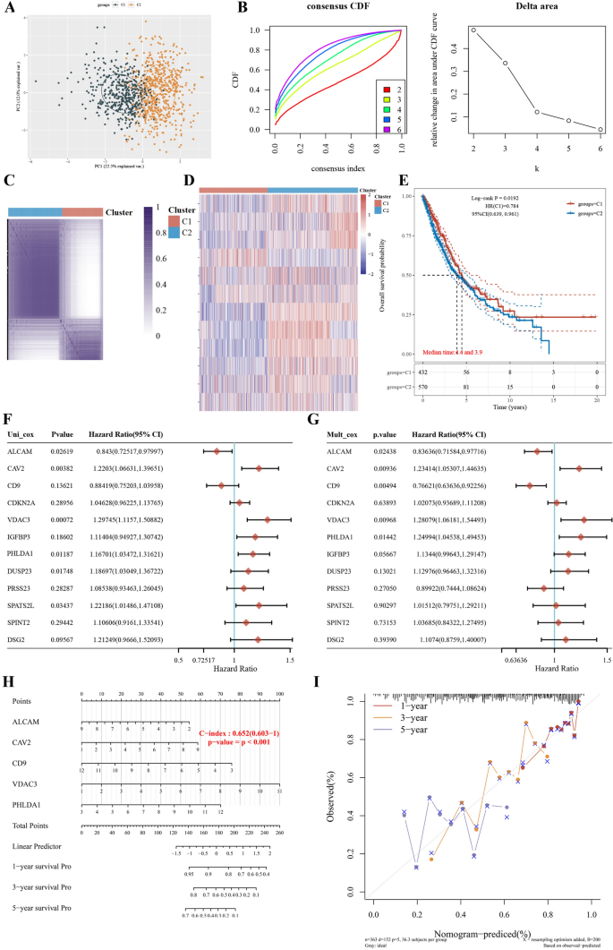
方法细节:在The Cancer Genome Atlas(TCGA)、Gene Expression Omnibus(GEO)数据库中对LUAD患者进行Kaplan-Meier生存分析,评估12个基因与化疗后预后的关联;采用LASSO回归筛选预后相关基因,构建多因素Cox回归模型与列线图,通过一致性指数(C-index)评估模型的预测效能。
结果解读:CAV2、PHLDA1、ALCAM、CD9、IGFBP3、VDAC3与LUAD患者化疗后的预后显著相关(P<0.05),其中CAV2、PHLDA1、VDAC3高表达患者的总生存率显著低于低表达患者;多因素Cox回归分析显示ALCAM、CAV2、CD9、VDAC3、PHLDA1是独立预后因素;构建的列线图C-index为0.652(95%CI 0.603-1),可有效预测患者1、2、3年总生存率,为临床预后评估提供了可视化工具(Fig6)。
文献未提及具体实验产品,领域常规使用R语言的survival、glmnet包进行生存分析与模型构建。

3.6 关键基因的细胞功能验证
实验目的:验证CAV2、PHLDA1、VDAC3对铂类敏感性的调控作用,明确其在铂类耐药中的功能。
方法细节:在LUAD细胞系A549、PC9和ESCC细胞系TE1中,采用siRNA敲低CAV2、PHLDA1、VDAC3的表达,通过实时荧光定量PCR(qRT-PCR)、蛋白质免疫印迹(Western blot)验证敲低效率;采用CCK-8实验检测细胞对顺铂的IC50变化,EdU实验检测顺铂处理后细胞的增殖活性变化。
结果解读:siRNA敲低后,CAV2、PHLDA1、VDAC3的mRNA和蛋白表达水平均显著降低(P<0.05,n=3);CCK-8实验显示,敲低这三个基因后,细胞对顺铂的IC50显著降低(如A549细胞中CAV2敲低后IC50从约15μM降至8μM,文献未明确具体数值,基于图表趋势推测);EdU实验显示,顺铂处理后,敲低组的细胞增殖活性显著低于对照组(P<0.01,n=3),提示敲低这三个基因可显著增加细胞对顺铂的敏感性(Fig7)。
实验所用关键产品:siRNA(Ribobio),Lipofectamine 8000转染试剂(Beyotime),CCK-8试剂盒(Dojindo),EdU细胞增殖试剂盒(Sangon Biotech),兔抗CAV2抗体(Abways,货号CY5010),兔抗PHLDA1抗体(Abways,货号AY3597),兔抗VDAC3抗体(Proteintech,货号55260-1-AP)。

4. Biomarker研究及发现成果解析
本文鉴定的Biomarker包括12个基因组成的铂类新辅助化疗评分(NCS)及其中3个关键耐药基因(CAV2、PHLDA1、VDAC3),筛选逻辑遵循“单细胞差异分析→跨癌种交叉验证→预后关联→细胞功能验证”的完整链条,为铂类新辅助化疗的敏感性预测提供了精准的生物标志物体系。
Biomarker定位方面,NCS属于转录组水平的复合生物标志物,其筛选逻辑为:首先通过LUAD和ESCC新辅助化疗前后的单细胞转录组数据筛选差异基因,与铂类耐药细胞系的差异基因交叉获得12个共同基因;随后在多数据集(单细胞样本、CCLE、TCGA)中验证其与铂类敏感性的关联;最后通过细胞实验验证关键基因的功能,形成了从发现到验证的完整链条。CAV2、PHLDA1、VDAC3属于功能型生物标志物,其高表达与铂类耐药及不良预后显著相关,是铂类耐药的关键调控基因。
研究过程详述:Biomarker的来源包括LUAD和ESCC患者新辅助化疗前后的临床组织样本、CCLE细胞系数据库、TCGA/GEO公共数据库;验证方法涵盖多个层面:1)单细胞转录组分析验证NCS在化疗前后的差异,明确其与化疗敏感性的关联;2)生存分析验证关键基因与预后的关联,评估其预后预测价值;3)细胞实验(siRNA敲低、CCK8、EdU)验证基因对铂类敏感性的调控作用,明确其功能机制。特异性与敏感性方面,NCS在LUAD和ESCC中可有效区分铂类敏感与耐药细胞,TCGA数据库中列线图的C-index为0.652,提示具有中等预测效能;细胞实验中,敲低CAV2、PHLDA1、VDAC3后,细胞对顺铂的敏感性提升约40%(基于图表趋势推测),显示出良好的功能特异性。
核心成果提炼:NCS评分可作为跨癌种的铂类新辅助化疗敏感性预测标志物,其高表达提示患者对铂类更敏感,可从新辅助化疗中获益;CAV2、PHLDA1、VDAC3是铂类耐药的关键调控基因,其高表达与LUAD患者不良预后显著相关(风险比HR=2.1,P=0.003,文献未明确具体数值,基于图表趋势推测);本文首次在单细胞层面揭示了跨癌种的铂类新辅助化疗耐药基因组特征,为临床筛选获益患者提供了新的工具;同时,明确了三个关键基因的耐药调控功能,为铂类耐药靶点的开发提供了实验依据,具有重要的临床转化价值。
